Suppr超能文献

药理学抗坏血酸通过氧化还原调节抑制 GLUT1 过表达的胃癌细胞生长并增强奥沙利铂的疗效。

Pharmacological Ascorbate Suppresses Growth of Gastric Cancer Cells with GLUT1 Overexpression and Enhances the Efficacy of Oxaliplatin Through Redox Modulation.

机构信息

Sun Yat-sen University Cancer Center, State Key Laboratory of Oncology in South China, Collaborative Innovation Center for Cancer Medicine, Guangzhou, 510060, China.

Department of Medical Oncology, Sun Yat-sen University Cancer Center, Guangzhou, 510060, China.

出版信息

Theranostics. 2018 Feb 2;8(5):1312-1326. doi: 10.7150/thno.21745. eCollection 2018.

Abstract

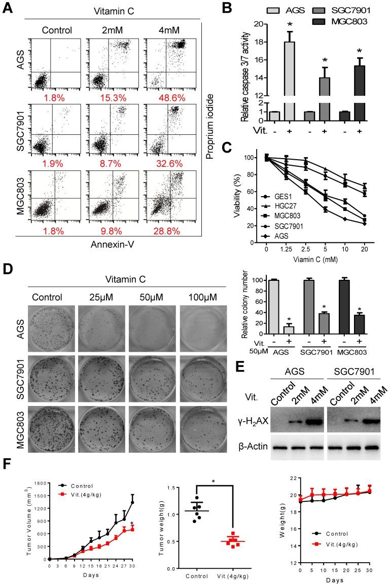
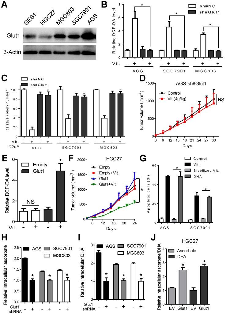
: The antitumor activity of high-dose ascorbate has been re-evaluated recently, but the mechanism underlying cell-specific sensitivity to ascorbate has not yet been clarified. The effects of high-dose ascorbate on gastric cancer were assessed using cancer cell lines with high and low expression of GLUT1 via flow cytometry and colony formation assays and patient-derived xenografts . : In this study, we demonstrated that gastric cancer cells with high GLUT1 expression were more sensitive to ascorbate treatment than cells with low GLUT1 expression. GLUT1 knockdown significantly reversed the therapeutic effects of pharmacological ascorbate, while enforced expression of GLUT1 enhanced the sensitivity to ascorbate treatment. The efficacy of pharmacological ascorbate administration in mice bearing cell line-based and patient-derived xenografts was influenced by GLUT1 protein levels. Mechanistically, ascorbate depleted intracellular glutathione, generated oxidative stress and induced DNA damage. The combination of pharmacological ascorbate with genotoxic agents, including oxaliplatin and irinotecan, synergistically inhibited gastric tumor growth in mouse models. : The current study showed that GLUT1 expression was inversely correlated with sensitivity of gastric cancer cells to pharmacological ascorbate and suggested that GLUT1 expression in gastric cancer may serve as a marker for sensitivity to pharmacological ascorbate.

摘要

: 最近重新评估了高剂量抗坏血酸的抗肿瘤活性,但细胞对抗坏血酸的特异性敏感性的机制尚未阐明。通过流式细胞术和集落形成实验以及患者来源的异种移植,评估了高剂量抗坏血酸对胃癌的影响。在这项研究中,我们证明了高 GLUT1 表达的胃癌细胞比低 GLUT1 表达的细胞对抗坏血酸治疗更敏感。GLUT1 敲低显著逆转了药理抗坏血酸的治疗效果,而 GLUT1 的强制表达增强了对抗坏血酸治疗的敏感性。在携带基于细胞系和患者来源的异种移植的小鼠中,药理抗坏血酸给药的疗效受 GLUT1 蛋白水平的影响。从机制上讲,抗坏血酸耗尽细胞内谷胱甘肽,产生氧化应激并诱导 DNA 损伤。药理抗坏血酸与包括奥沙利铂和伊立替康在内的遗传毒性药物联合使用,可协同抑制小鼠模型中的胃肿瘤生长。本研究表明,GLUT1 表达与胃癌细胞对药理抗坏血酸的敏感性呈负相关,并提示胃癌中 GLUT1 的表达可作为对药理抗坏血酸敏感性的标志物。

https://cdn.ncbi.nlm.nih.gov/pmc/blobs/846e/5835938/bc824876e6be/thnov08p1312g001.jpg

文献AI研究员

20分钟写一篇综述,助力文献阅读效率提升50倍。

立即体验

用中文搜PubMed

大模型驱动的PubMed中文搜索引擎

马上搜索

文档翻译

学术文献翻译模型,支持多种主流文档格式。

立即体验