Suppr超能文献

CFIm25通过抑制p38和JNK/c-Jun信号通路来抑制肝细胞癌转移。

CFIm25 inhibits hepatocellular carcinoma metastasis by suppressing the p38 and JNK/c-Jun signaling pathways.

作者信息

Wang Yunwu, Xu Yu, Yan Wei, Han Ping, Liu Jingmei, Gong Jin, Li Dongxiao, Ding Xiangming, Wang Han, Lin Zhuoying, Tian Dean, Liao Jiazhi

机构信息

Department of Gastroenterology, Tongji Hospital of Tongji Medical College, Huazhong University of Science and Technology, Wuhan, Hubei Province, China.

出版信息

Oncotarget. 2018 Jan 31;9(14):11783-11793. doi: 10.18632/oncotarget.24364. eCollection 2018 Feb 20.

Abstract

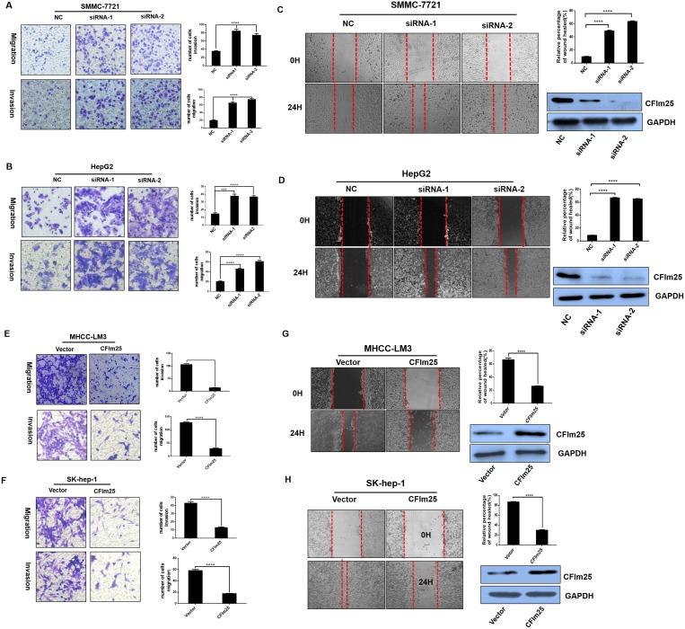
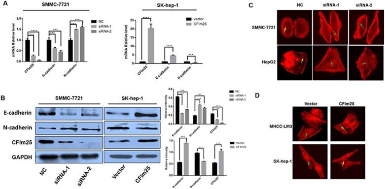
Alternative polyadenylation (APA), a post-transcriptional modification, has been implicated in many diseases, but especially in tumor proliferation. CFIm25, the 25 kDa subunit of human cleavage factor Im (CFIm), is a key factor in APA. We show that CFIm25 expression is reduced in human hepatocellular carcinoma (HCC), and its expression correlates with metastasis. Kaplan-Meier analysis indicated that CFIm25 is related to overall survival in HCC. Moreover, CFIm25 expression is negatively related to the metastatic potential of HCC cell lines. CFIm25 knockdown promotes cell invasion and migration , while overexpression of CFIm25 inhibits cell invasion and migration and inhibits intrahepatic and lung metastasis . Additional studies showed that CFIm25 disrupts epithelial-mesenchymal transition by increasing E-cadherin, that it inhibits HCC cell migration and invasion by blocking the p38 and JNK/c-Jun signaling pathways, and that CFIm25 knockdown increases the transcriptional activity of activating protein-1 (AP-1). These findings indicate that therapy directed at increasing CFIm25 expression is a potential HCC treatment.

摘要

可变聚腺苷酸化(APA)是一种转录后修饰,与多种疾病有关,尤其是肿瘤增殖。CFIm25是人类切割因子Im(CFIm)的25 kDa亚基,是APA中的关键因子。我们发现,CFIm25在人类肝细胞癌(HCC)中的表达降低,其表达与转移相关。Kaplan-Meier分析表明,CFIm25与HCC的总生存期有关。此外,CFIm25的表达与HCC细胞系的转移潜能呈负相关。敲低CFIm25可促进细胞侵袭和迁移,而CFIm25的过表达则抑制细胞侵袭和迁移,并抑制肝内和肺转移。进一步的研究表明,CFIm25通过增加E-钙黏蛋白来破坏上皮-间质转化,通过阻断p38和JNK/c-Jun信号通路来抑制HCC细胞的迁移和侵袭,并且敲低CFIm25会增加激活蛋白-1(AP-1)的转录活性。这些发现表明,旨在增加CFIm25表达的治疗是一种潜在的HCC治疗方法。

https://cdn.ncbi.nlm.nih.gov/pmc/blobs/6c27/5837768/22bf5569a530/oncotarget-09-11783-g001.jpg

文献AI研究员

20分钟写一篇综述,助力文献阅读效率提升50倍。

立即体验

用中文搜PubMed

大模型驱动的PubMed中文搜索引擎

马上搜索

文档翻译

学术文献翻译模型,支持多种主流文档格式。

立即体验