Suppr超能文献

通过共表达分析鉴定人透明细胞肾细胞癌(ccRCC)中的关键基因和通路。

Identification of key genes and pathways in human clear cell renal cell carcinoma (ccRCC) by co-expression analysis.

机构信息

Department of Urology, Zhongnan Hospital of Wuhan University, Wuhan, China.

Medical Research Institute, School of Medicine, Wuhan University, Wuhan, China.

出版信息

Int J Biol Sci. 2018 Feb 12;14(3):266-279. doi: 10.7150/ijbs.23574. eCollection 2018.

Abstract

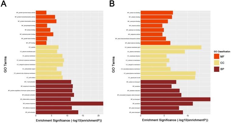
Human clear cell renal cell carcinoma (ccRCC) is the most common solid lesion within kidney, and its prognostic is influenced by the progression covering a complex network of gene interactions. In our study, we screened differential expressed genes, and constructed protein-protein interaction (PPI) network and a weighted gene co-expression network to identify key genes and pathways associated with the progression of ccRCC (n = 56). Functional and pathway enrichment analysis demonstrated that upregulated differentially expressed genes (DEGs) were significantly enriched in response to wounding, positive regulation of immune system process, leukocyte activation, immune response and cell activation. Downregulated DEGs were significantly enriched in oxidation reduction, monovalent inorganic cation transport, ion transport, excretion and anion transport. In the PPI network, top 10 hub genes were identified ( and ). In co-expression network, 6 ccRCC-related modules were identified. They were associated with immune response, metabolic process, cell cycle regulation, angiogenesis and ion transport. In conclusion, our study illustrated the hub genes and pathways involved in the progress of ccRCC, and further molecular biological experiments are needed to confirm the function of the candidate biomarkers in human ccRCC.

摘要

人类肾透明细胞癌 (ccRCC) 是肾脏内最常见的实体病变,其预后受涉及基因相互作用复杂网络的进展影响。在我们的研究中,我们筛选了差异表达基因,并构建了蛋白质-蛋白质相互作用 (PPI) 网络和加权基因共表达网络,以鉴定与 ccRCC 进展相关的关键基因和途径 (n = 56)。功能和途径富集分析表明,上调的差异表达基因 (DEGs) 在对创伤的反应、免疫系统过程的正调节、白细胞激活、免疫反应和细胞激活中显著富集。下调的 DEGs 在氧化还原、单价无机阳离子转运、离子转运、排泄和阴离子转运中显著富集。在 PPI 网络中,鉴定出了前 10 个枢纽基因 ( 和 )。在共表达网络中,鉴定出了 6 个与 ccRCC 相关的模块。它们与免疫反应、代谢过程、细胞周期调节、血管生成和离子转运有关。总之,我们的研究说明了 ccRCC 进展中涉及的枢纽基因和途径,需要进一步的分子生物学实验来确认候选生物标志物在人类 ccRCC 中的功能。

https://cdn.ncbi.nlm.nih.gov/pmc/blobs/115f/5859473/c33eb03099ee/ijbsv14p0266g001.jpg

文献AI研究员

20分钟写一篇综述,助力文献阅读效率提升50倍。

立即体验

用中文搜PubMed

大模型驱动的PubMed中文搜索引擎

马上搜索

文档翻译

学术文献翻译模型,支持多种主流文档格式。

立即体验