Suppr超能文献

吡喹酮-青蒿琥酯或双氢青蒿素-哌喹与当前一线疗法用于复发性无并发症疟疾的多次治疗:一项随机、多中心、开放标签、纵向、对照、3b/4 期试验。

Pyronaridine-artesunate or dihydroartemisinin-piperaquine versus current first-line therapies for repeated treatment of uncomplicated malaria: a randomised, multicentre, open-label, longitudinal, controlled, phase 3b/4 trial.

出版信息

Lancet. 2018 Apr 7;391(10128):1378-1390. doi: 10.1016/S0140-6736(18)30291-5. Epub 2018 Mar 29.

Abstract

BACKGROUND

Artemether-lumefantrine and artesunate-amodiaquine are used as first-line artemisinin-based combination therapies (ACTs) in west Africa. Pyronaridine-artesunate and dihydroartemisinin-piperaquine are potentially useful for diversification of ACTs in this region, but further safety and efficacy data are required on malaria retreatment.

METHODS

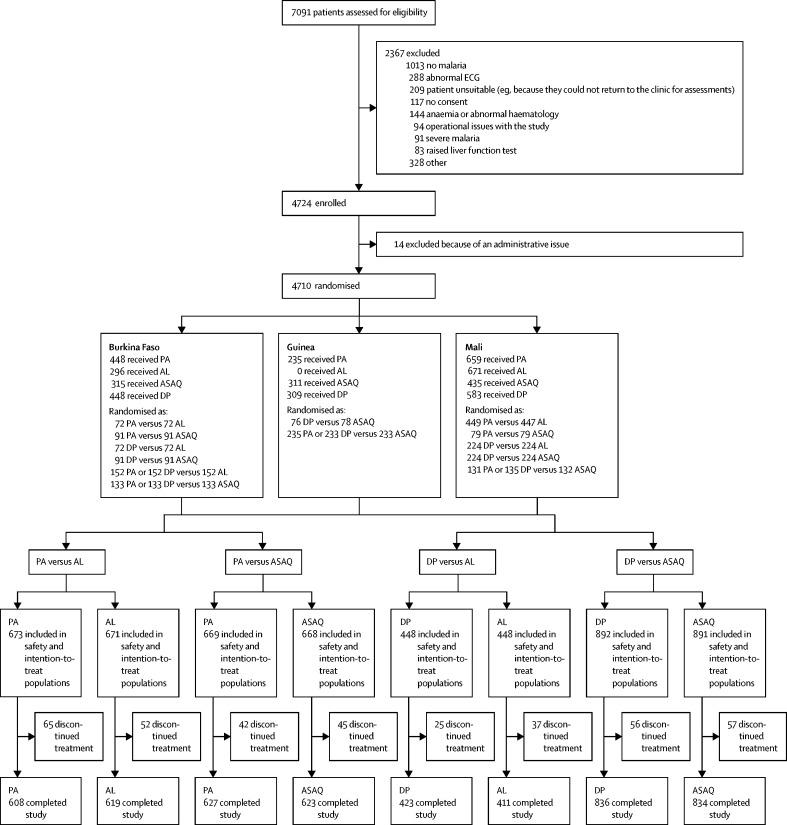
We did a randomised, multicentre, open-label, longitudinal, controlled phase 3b/4 clinical trial at seven tertiary centres in Burkina Faso, Guinea, and Mali. Eligible participants for first malaria episode and all retreatment episodes were adults and children aged 6 months and older with microscopically confirmed Plasmodium spp malaria (>0 to <200 000 parasites per μL of blood) and fever or history of fever in the previous 24 h. Individuals with severe or complicated malaria, an alanine aminotransferase concentration of more than twice the upper limit of normal, or a QTc greater than 450 ms were excluded. Using a randomisation list for each site, masked using sealed envelopes, participants were assigned to either pyronaridine-artesunate or dihydroartemisinin-piperaquine versus either artesunate-amodiaquine or artemether-lumefantrine. Block sizes were two or four if two treatments were allocated, and three or six if three treatments were allocated. Microscopists doing the parasitological assessments were masked to treatment allocation. All treatments were once-daily or twice-daily tablets or granules given orally and dosed by bodyweight over 3 days at the study centre. Patients were followed up as outpatients up to day 42, receiving clinical assessments on days 0, 1, 2, 3, 7, 14, 21, 28, 35, and 42. Two primary outcomes were compared for non-inferiority: the 2-year incidence rate of all microscopically confirmed, complicated and uncomplicated malaria episodes in patients in the intention-to-treat population (ITT; non-inferiority margin 20%); and adequate clinical and parasitological response (ACPR) in uncomplicated malaria across all episodes (unadjusted and PCR-adjusted for Plasmodium falciparum and unadjusted for other Plasmodium spp) in the per-protocol population on days 28 and 42 (non-inferiority margin 5%). Safety was assessed in all participants who received one dose of study drug. This study is registered at the Pan African Clinical Trials Registry (PACTR201105000286876).

FINDINGS

Between Oct 24, 2011, and Feb 1, 2016, we assigned 4710 eligible participants to the different treatment strategies: 1342 to pyronaridine-artesunate, 967 to artemether-lumefantrine, 1061 to artesunate-amodiaquine, and 1340 to dihydroartemisinin-piperaquine. The 2-year malaria incidence rate in the ITT population was non-inferior for pyronaridine-artesunate versus artemether-lumefantrine (1·77, 95% CI 1·63-1·93 vs 1·87, 1·72-2·03; rate ratio [RR] 1·05, 95% CI 0·94-1·17); and versus artesunate-amodiaquine (1·39, 95% CI 1·22-1·59 vs 1·35, 1·18-1·54; RR 0·97, 0·87-1·07). Similarly, this endpoint was non-inferior for dihydroartemisinin-piperaquine versus artemether-lumefantrine (1·16, 95% CI 1·01-1·34 vs 1·42 1·25-1·62; RR 1·22, 95% CI 1·06-1·41) and versus artesunate-amodiaquine (1·35, 1·21-1·51 vs 1·68, 1·51-1·88; RR 1·25, 1·02-1·50). For uncomplicated P falciparum malaria, PCR-adjusted ACPR was greater than 99·5% at day 28 and greater than 98·6% at day 42 for all ACTs; unadjusted ACPR was higher for pyronaridine-artesunate versus comparators at day 28 (96·9% vs 82·3% for artemether-lumefantrine and 95·6% vs 89·0% for artesunate-amodiaquine) and for dihydroartemisinin-piperaquine versus comparators (99·5% vs 81·6% for artemether-lumefantrine and 99·0% vs 89·0% for artesunate-amodiaquine). For non-falciparum species, unadjusted ACPR was greater than 98% for all study drugs at day 28 and at day 42 was greater than 83% except for artemether-lumefantrine against Plasmodium ovale (in ten [62·5%] of 16 patients) and against Plasmodium malariae (in nine [75·0%] of 12 patients). Nine deaths occurred during the study, none of which were related to the study treatment. Mostly mild transient elevations in transaminases occurred with pyronaridine-artesunate versus comparators, and mild QTcF prolongation with dihydroartemisinin-piperaquine versus comparators.

INTERPRETATION

Pyronaridine-artesunate and dihydroartemisinin-piperaquine treatment and retreatment of malaria were well tolerated with efficacy that was non-inferior to first-line ACTs. Greater access to these efficacious treatments in west Africa is justified.

FUNDING

The European and Developing Countries Clinical Trial Partnership, Medicines for Malaria Venture (Geneva, Switzerland), the UK Medical Research Council, the Swedish International Development Cooperation Agency, German Ministry for Education and Research, University Claude Bernard (Lyon, France), University of Science, Techniques and Technologies of Bamako (Bamako, Mali), the Centre National de Recherche et de Formation sur le Paludisme (Burkina Faso), Institut de Recherche en Sciences de la Santé (Bobo-Dioulasso, Burkina Faso), and Centre National de Formation et de Recherche en Santé Rurale (Republic of Guinea).

摘要

背景

青蒿琥酯-咯萘啶和蒿甲醚-本芴醇是西非地区首选的青蒿素类复方疗法(ACT)。对于该地区 ACT 的多样化,吡喹酮-青蒿琥酯和双氢青蒿素-哌喹具有潜在的用途,但需要进一步获得疟疾再治疗的安全性和疗效数据。

方法

我们在布基纳法索、几内亚和马里的七个三级中心进行了一项随机、多中心、开放性、纵向、对照 3b/4 期临床试验。首次疟疾发作和所有再治疗发作的合格参与者为年龄在 6 个月及以上的成年人和儿童,其患有经显微镜确认的疟原虫 spp 疟疾(每微升血液中 >0 至 <200000 个寄生虫)和发热或 24 小时内有发热史。有严重或复杂疟疾、丙氨酸氨基转移酶浓度超过正常上限两倍或 QTc 大于 450 ms 的个体被排除在外。每个地点都使用密封信封进行随机分组,参与者被随机分配至吡喹酮-青蒿琥酯或双氢青蒿素-哌喹,或蒿甲醚-本芴醇与阿莫地喹或青蒿琥酯-本芴醇联合治疗。如果分配了两种治疗方法,则使用二或四的分组大小,如果分配了三种治疗方法,则使用三或六的分组大小。进行寄生虫学评估的显微镜检查员对治疗分配情况进行了盲法评估。所有治疗均为每日一次或两次的片剂或颗粒剂,在研究中心口服给药,连续 3 天按体重给药。患者作为门诊患者进行随访,直至第 42 天,在第 0、1、2、3、7、14、21、28、35 和 42 天进行临床评估。两个主要结局用于非劣效性比较:意向治疗人群(ITT;非劣效性边界 20%)中所有经显微镜确认的、复杂和非复杂疟疾发作的 2 年发生率;以及所有发作中未调整针对恶性疟原虫和未调整针对其他疟原虫 spp 的疟原虫血症的无变化临床和寄生虫学应答(ACPR)在第 28 天和第 42 天(未调整和 PCR 调整的恶性疟原虫和未调整针对其他疟原虫 spp 的无变化临床和寄生虫学应答的非劣效性边界为 5%)。所有接受了一剂研究药物的参与者均进行了安全性评估。本研究在泛非临床试验注册中心(PACTR201105000286876)注册。

发现

2011 年 10 月 24 日至 2016 年 2 月 1 日,我们将 4710 名符合条件的参与者分配到不同的治疗策略中:1342 名至吡喹酮-青蒿琥酯组,967 名至蒿甲醚-本芴醇组,1061 名至阿莫地喹-青蒿琥酯组,和 1340 名至双氢青蒿素-哌喹组。在 ITT 人群中,吡喹酮-青蒿琥酯与蒿甲醚-本芴醇相比,疟疾 2 年发病率非劣效(1.77,95%CI 1.63-1.93 与 1.87,1.72-2.03;风险比[RR]1.05,95%CI 0.94-1.17);与阿莫地喹-青蒿琥酯相比也非劣效(1.39,95%CI 1.22-1.59 与 1.35,1.18-1.54;RR 0.97,0.87-1.07)。同样,对于双氢青蒿素-哌喹与蒿甲醚-本芴醇相比(1.16,95%CI 1.01-1.34 与 1.42,1.25-1.62;RR 1.22,95%CI 1.06-1.41)和与阿莫地喹-青蒿琥酯相比(1.35,1.21-1.51 与 1.68,1.51-1.88;RR 1.25,1.02-1.50),这一终点也非劣效。对于单纯恶性疟原虫疟疾,所有 ACT 的 PCR 调整后第 28 天的 ACPR 大于 99.5%,第 42 天的 ACPR 大于 98.6%;吡喹酮-青蒿琥酯在第 28 天的未调整 ACPR 高于对照药物(96.9%比 82.3%的蒿甲醚-本芴醇和 95.6%比 89.0%的阿莫地喹-青蒿琥酯),在第 42 天也高于对照药物(99.5%比 81.6%的蒿甲醚-本芴醇和 99.0%比 89.0%的阿莫地喹-青蒿琥酯)。对于非恶性疟原虫物种,所有研究药物在第 28 天的未调整 ACPR 大于 98%,在第 42 天的未调整 ACPR 除了蒿甲醚-本芴醇对卵形疟原虫(16 例患者中的 10 例,62.5%)和对疟原虫(12 例患者中的 9 例,75.0%)之外,大于 83%。吡喹酮-青蒿琥酯与对照药物相比,丙氨酸氨基转移酶水平升高较为常见,双氢青蒿素-哌喹与对照药物相比,轻度 QTcF 延长。研究期间发生了 9 例死亡,均与研究治疗无关。

解释

吡喹酮-青蒿琥酯和双氢青蒿素-哌喹治疗和疟疾再治疗的耐受性良好,疗效与一线 ACT 相当。在西非地区,应更广泛地获得这些有效治疗方法。

资金

欧洲和发展中国家临床试验合作组织、疟疾药物基金会(日内瓦,瑞士)、英国医学研究理事会、瑞典国际发展合作署、德国联邦教育与研究部、克劳德伯纳德大学(里昂,法国)、科学、技术与技术大学(博博迪乌拉索,布基纳法索)、国家疟疾研究与培训中心(布基纳法索)、医学研究所(Bobo-Dioulasso,布基纳法索)和农村卫生研究与培训中心(几内亚共和国)。

https://cdn.ncbi.nlm.nih.gov/pmc/blobs/9ae7/5889791/764bb3a39c78/gr1.jpg

文献AI研究员

20分钟写一篇综述,助力文献阅读效率提升50倍。

立即体验

用中文搜PubMed

大模型驱动的PubMed中文搜索引擎

马上搜索

文档翻译

学术文献翻译模型,支持多种主流文档格式。

立即体验