Suppr超能文献

微小RNA-342-3p通过抑制胰岛素样生长因子-1受体介导的瓦伯格效应抑制肝细胞癌增殖。

miR-342-3p suppresses hepatocellular carcinoma proliferation through inhibition of IGF-1R-mediated Warburg effect.

作者信息

Liu Wenpeng, Kang Lei, Han Juqiang, Wang Yadong, Shen Chuan, Yan Zhifeng, Tai Yanhong, Zhao Caiyan

机构信息

Department of Infectious Diseases, Third Affiliated Hospital of Hebei Medical University, Shijiazhuang, China.

Department of Nuclear Medicine, Peking University First Hospital, Beijing, China.

出版信息

Onco Targets Ther. 2018 Mar 23;11:1643-1653. doi: 10.2147/OTT.S161586. eCollection 2018.

Abstract

BACKGROUND

Insulin-like growth factor-1 receptor (IGF-1R) is a well-studied oncogenic factor that promotes cell proliferation and energy metabolism and is overexpressed in numerous cancers including hepatocellular carcinoma (HCC). Aerobic glycolysis is a hallmark of cancer, and drugs targeting its regulators, including IGF-1R, are being developed. However, the mechanisms of IGF-1R inhibition and the physiological significance of the IGF-1R inhibitors in cancer cells are unclear.

MATERIALS AND METHODS

Cell proliferation was evaluated by cell counting Kit-8 and colony formation assay. Western blot and real-time PCR were accordingly used to detect the relevant proteins, miRNA and gene expression. Luciferase reporter assays were used to illustrate the interaction between miR-342-3p and IGF-1R. The effect of miR-342-3p on glycolysis was determined by glucose uptake, ATP concentration, lactate generation, extracellular acidification rate and oxygen consumption rate assays. In vivo, subcutaneous tumor formation assay and PET were performed in nude mice.

RESULTS

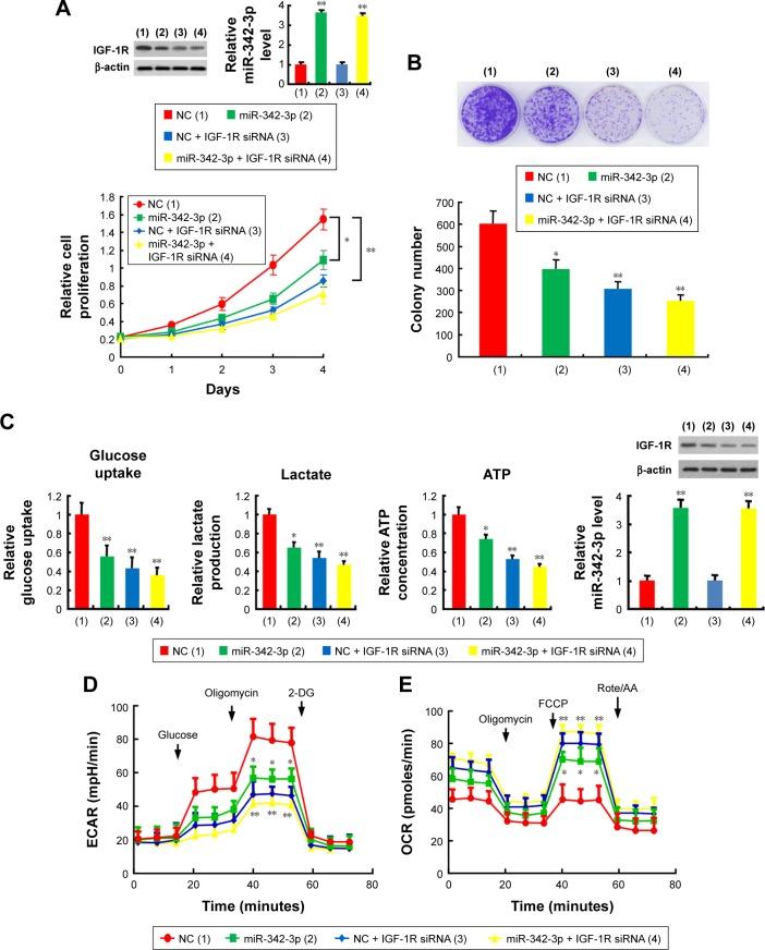
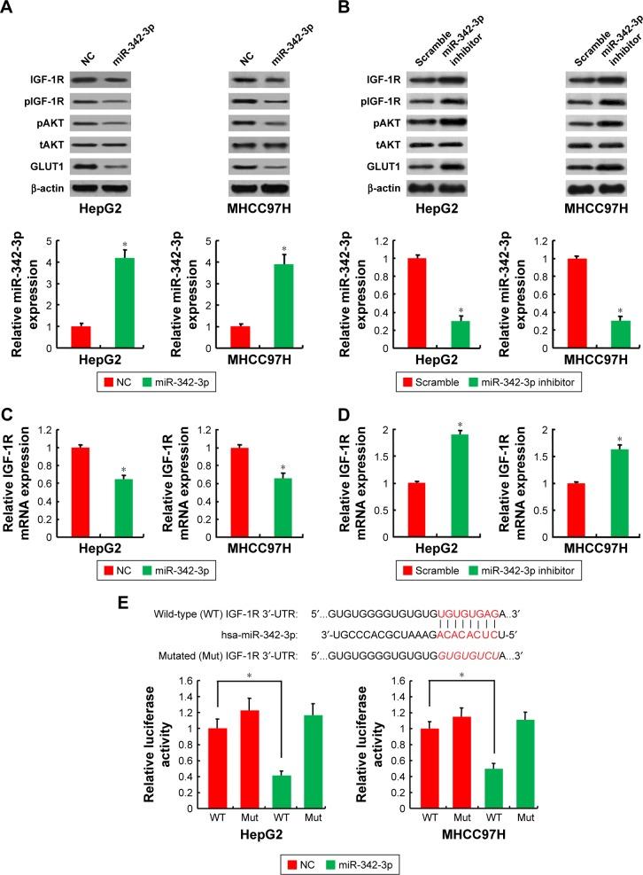
In this study, we demonstrate that by directly targeting the 3'-UTR (3'-untranslated regions) of IGF-1R, microRNA-342-3p (miR-342-3p) suppresses IGF-1R-mediated PI3K/AKT/GLUT1 signaling pathway both in vitro and in vivo. Through suppression of IGF-1R, miR-342-3p dampens glycolysis by decreasing glucose uptake, lactate generation, ATP production, and extracellular acidification rate (ECAR), and increasing oxygen consumption rate (OCR) in hepatoma cells. Importantly, glycolysis regulated by miR-342-3p is critical for its regulating HCC growth both in vitro and in vivo.

CONCLUSION

Our findings provide clues regarding the role of miR-342-3p as a tumor suppressor in liver cancer mainly through the inhibition of IGF-1R. Targeting IGF-1R by miR-342-3p could be a potential therapeutic strategy in liver cancer.

摘要

背景

胰岛素样生长因子-1受体(IGF-1R)是一种经过充分研究的致癌因子,可促进细胞增殖和能量代谢,在包括肝细胞癌(HCC)在内的多种癌症中过表达。有氧糖酵解是癌症的一个标志,目前正在开发针对其调节因子(包括IGF-1R)的药物。然而,IGF-1R抑制的机制以及IGF-1R抑制剂在癌细胞中的生理意义尚不清楚。

材料与方法

通过细胞计数试剂盒-8和集落形成试验评估细胞增殖。相应地,采用蛋白质免疫印迹法和实时定量PCR检测相关蛋白质、微小RNA(miRNA)和基因表达。荧光素酶报告基因检测用于阐明miR-342-3p与IGF-1R之间的相互作用。通过葡萄糖摄取、ATP浓度、乳酸生成、细胞外酸化率和耗氧率检测来确定miR-342-3p对糖酵解的影响。在体内,对裸鼠进行皮下肿瘤形成试验和正电子发射断层扫描(PET)。

结果

在本研究中,我们证明微小RNA-342-3p(miR-342-3p)通过直接靶向IGF-1R的3'-非翻译区(3'-UTR),在体外和体内均抑制IGF-1R介导的PI3K/AKT/葡萄糖转运蛋白1(GLUT1)信号通路。通过抑制IGF-1R,miR-342-3p降低肝癌细胞中的葡萄糖摄取、乳酸生成、ATP产生和细胞外酸化率(ECAR),并增加耗氧率(OCR),从而抑制糖酵解。重要的是,miR-342-3p调节的糖酵解对其在体外和体内调节肝癌生长至关重要。

结论

我们的研究结果为miR-342-3p作为肝癌肿瘤抑制因子的作用提供了线索,主要是通过抑制IGF-1R。miR-342-3p靶向IGF-1R可能是肝癌的一种潜在治疗策略。

https://cdn.ncbi.nlm.nih.gov/pmc/blobs/4561/5870664/1ad434557cd2/ott-11-1643Fig1.jpg

文献AI研究员

20分钟写一篇综述,助力文献阅读效率提升50倍。

立即体验

用中文搜PubMed

大模型驱动的PubMed中文搜索引擎

马上搜索

文档翻译

学术文献翻译模型,支持多种主流文档格式。

立即体验