Suppr超能文献

微小RNA-16-1-3p通过抑制PGK1介导的瓦博格效应抑制乳腺肿瘤生长和转移。

MicroRNA-16-1-3p Represses Breast Tumor Growth and Metastasis by Inhibiting PGK1-Mediated Warburg Effect.

作者信息

Ye Tianxin, Liang Yingchun, Zhang Deyu, Zhang Xuewu

机构信息

College of Medicine, Yanbian University, Yanji, China.

Department of Medical Molecular Biology, Beijing Institute of Biotechnology, Collaborative Innovation Center for Cancer Medicine, Beijing, China.

出版信息

Front Cell Dev Biol. 2020 Dec 3;8:615154. doi: 10.3389/fcell.2020.615154. eCollection 2020.

Abstract

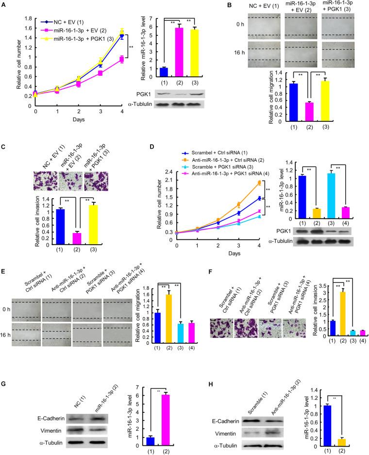
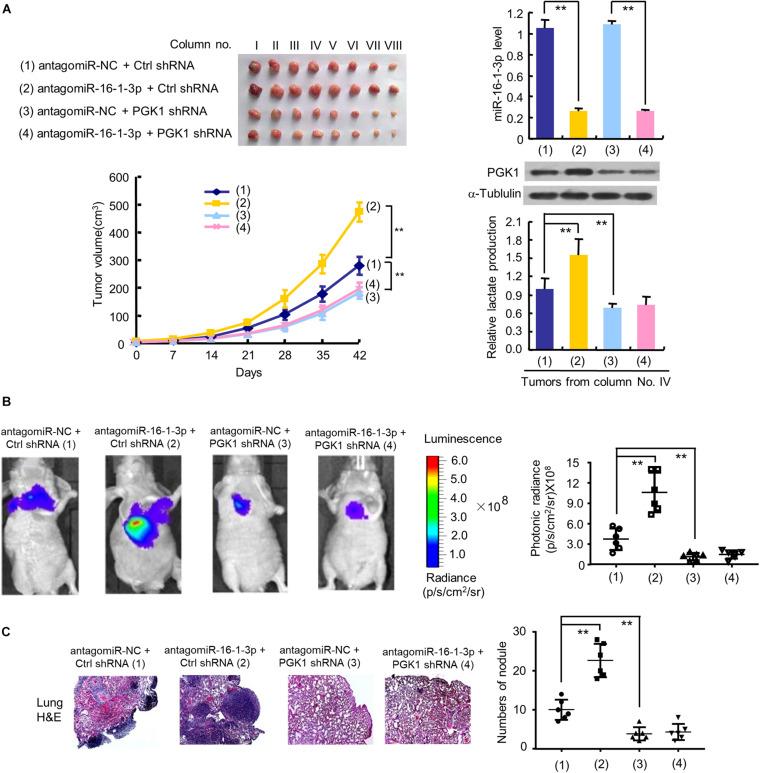
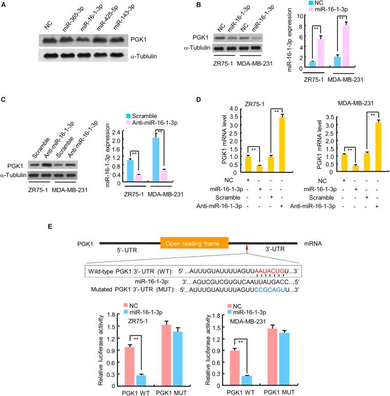
The Warburg effect (aerobic glycolysis) is a hallmark of cancer and is becoming a promising target for diagnosis and therapy. Phosphoglycerate kinase 1 (PGK1) is the first adenosine triphosphate (ATP)-generating glycolytic enzyme in the aerobic glycolysis pathway and plays an important role in cancer development and progression. However, how microRNAs (miRNAs) regulate PGK1-mediated aerobic glycolysis remains unknown. Here, we show that miR-16-1-3p inhibits PGK1 expression by directly targeting its 3'-untranslated region. Through inhibition of PGK1, miR-16-1-3p suppressed aerobic glycolysis by decreasing glucose uptake, lactate and ATP production, and extracellular acidification rate, and increasing oxygen consumption rate in breast cancer cells. Aerobic glycolysis regulated by the miR-16-1-3p/PGK1 axis is critical for modulating breast cancer cell proliferation, migration, invasion and metastasis and . In breast cancer patients, miR-16-1-3p expression is negatively correlated with PGK1 expression and breast cancer lung metastasis. Our findings provide clues regarding the role of miR-16-1-3p as a tumor suppressor in breast cancer through PGK1 suppression. Targeting PGK1 through miR-16-1-3p could be a promising strategy for breast cancer therapy.

摘要

瓦伯格效应(有氧糖酵解)是癌症的一个标志,正成为诊断和治疗的一个有前景的靶点。磷酸甘油酸激酶1(PGK1)是有氧糖酵解途径中第一个产生三磷酸腺苷(ATP)的糖酵解酶,在癌症发展和进展中起重要作用。然而,微小RNA(miRNA)如何调节PGK1介导的有氧糖酵解仍不清楚。在此,我们表明miR-16-1-3p通过直接靶向其3'非翻译区抑制PGK1表达。通过抑制PGK1,miR-16-1-3p通过降低葡萄糖摄取、乳酸和ATP产生以及细胞外酸化率,并增加乳腺癌细胞中的耗氧率来抑制有氧糖酵解。由miR-16-1-3p/PGK1轴调节的有氧糖酵解对于调节乳腺癌细胞的增殖、迁移、侵袭和转移至关重要。在乳腺癌患者中,miR-16-1-3p表达与PGK1表达及乳腺癌肺转移呈负相关。我们的发现为miR-16-1-3p通过抑制PGK1作为乳腺癌肿瘤抑制因子的作用提供了线索。通过miR-16-1-3p靶向PGK1可能是一种有前景的乳腺癌治疗策略。

https://cdn.ncbi.nlm.nih.gov/pmc/blobs/dd42/7744604/6b93cfa2a8fa/fcell-08-615154-g001.jpg

文献AI研究员

20分钟写一篇综述,助力文献阅读效率提升50倍。

立即体验

用中文搜PubMed

大模型驱动的PubMed中文搜索引擎

马上搜索

文档翻译

学术文献翻译模型,支持多种主流文档格式。

立即体验