Suppr超能文献

氨基酸饥饿感应通过激活核糖体聚集和自噬来抑制 IL-1β 的产生。

Amino acid starvation sensing dampens IL-1β production by activating riboclustering and autophagy.

机构信息

Department of Biotechnology and Bioinformatics, School of Life Sciences, University of Hyderabad, Hyderabad, Telangana, India.

Centre for Liver Research and Diagnostics, Central Laboratory for Stem Cell Research and Translational Medicine, Deccan College of Medical Sciences, Kanchanbagh, Hyderabad, Telangana, India.

出版信息

PLoS Biol. 2018 Apr 5;16(4):e2005317. doi: 10.1371/journal.pbio.2005317. eCollection 2018 Apr.

Abstract

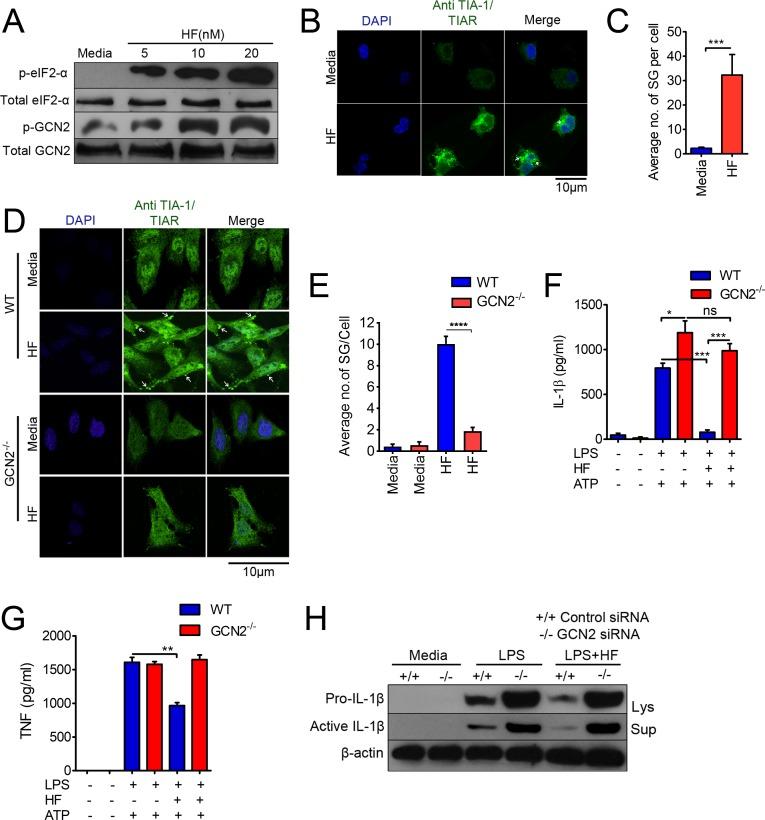
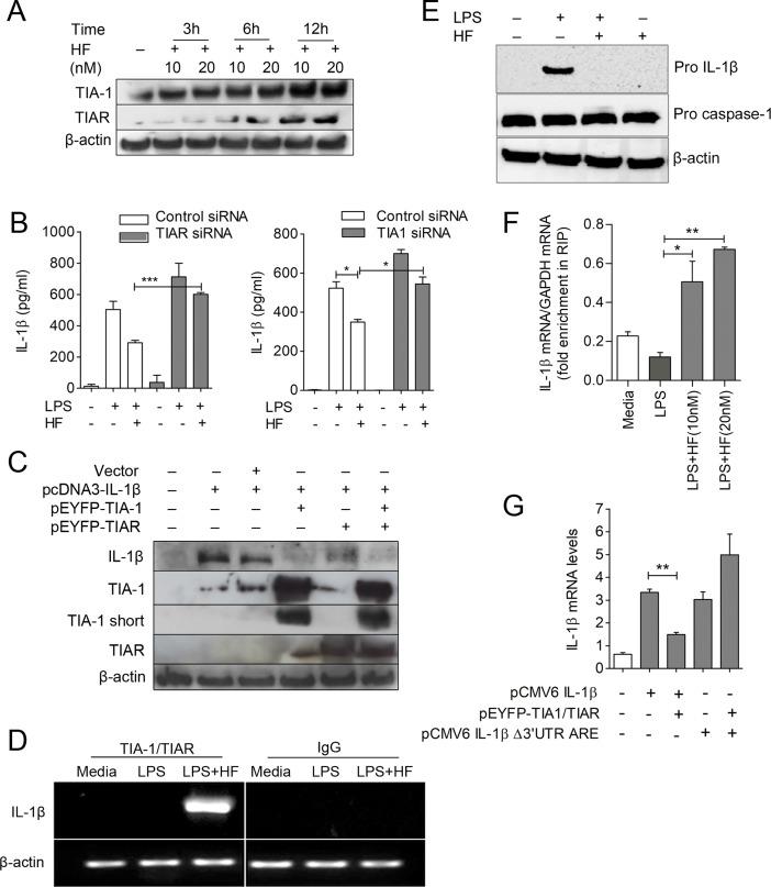
Activation of the amino acid starvation response (AAR) increases lifespan and acute stress resistance as well as regulates inflammation. However, the underlying mechanisms remain unclear. Here, we show that activation of AAR pharmacologically by Halofuginone (HF) significantly inhibits production of the proinflammatory cytokine interleukin 1β (IL-1β) and provides protection from intestinal inflammation in mice. HF inhibits IL-1β through general control nonderepressible 2 kinase (GCN2)-dependent activation of the cytoprotective integrated stress response (ISR) pathway, resulting in rerouting of IL-1β mRNA from translationally active polysomes to inactive ribocluster complexes-such as stress granules (SGs)-via recruitment of RNA-binding proteins (RBPs) T cell-restricted intracellular antigen-1(TIA-1)/TIA-1-related (TIAR), which are further cleared through induction of autophagy. GCN2 ablation resulted in reduced autophagy and SG formation, which is inversely correlated with IL-1β production. Furthermore, HF diminishes inflammasome activation through suppression of reactive oxygen species (ROS) production. Our study unveils a novel mechanism by which IL-1β is regulated by AAR and further suggests that administration of HF might offer an effective therapeutic intervention against inflammatory diseases.

摘要

氨基酸饥饿反应(AAR)的激活可延长寿命和急性应激抗性,并调节炎症。然而,其潜在机制尚不清楚。在这里,我们表明通过哈洛芬酮(HF)药理学激活 AAR 可显著抑制促炎细胞因子白细胞介素 1β(IL-1β)的产生,并为小鼠的肠道炎症提供保护。HF 通过一般控制不可抑制 2 激酶(GCN2)依赖性细胞保护性综合应激反应(ISR)途径的激活来抑制 IL-1β 的产生,导致 IL-1β mRNA 通过招募 RNA 结合蛋白(RBPs)T 细胞受限的细胞内抗原-1(TIA-1)/TIA-1 相关蛋白(TIAR)从翻译活性多核糖体重新路由到无活性的核糖核蛋白簇复合物,例如应激颗粒(SGs),进一步通过诱导自噬来清除。GCN2 缺失导致自噬和 SG 形成减少,这与 IL-1β 的产生呈负相关。此外,HF 通过抑制活性氧(ROS)的产生来减少炎症小体的激活。我们的研究揭示了 AAR 调节 IL-1β 的新机制,并进一步表明 HF 的给药可能为炎症性疾病提供有效的治疗干预。

https://cdn.ncbi.nlm.nih.gov/pmc/blobs/8ae1/5903674/aa656f55b395/pbio.2005317.g001.jpg

文献AI研究员

20分钟写一篇综述,助力文献阅读效率提升50倍。

立即体验

用中文搜PubMed

大模型驱动的PubMed中文搜索引擎

马上搜索

文档翻译

学术文献翻译模型,支持多种主流文档格式。

立即体验