Suppr超能文献

胶质母细胞瘤干细胞衍生的外泌体诱导人单核细胞上的M2巨噬细胞和PD-L1表达。

Glioblastoma stem cell-derived exosomes induce M2 macrophages and PD-L1 expression on human monocytes.

作者信息

Gabrusiewicz Konrad, Li Xu, Wei Jun, Hashimoto Yuuri, Marisetty Anantha L, Ott Martina, Wang Fei, Hawke David, Yu John, Healy Luke M, Hossain Anwar, Akers Johnny C, Maiti Sourindra N, Yamashita Shinji, Shimizu Yuzaburo, Dunner Kenneth, Zal M Anna, Burks Jared K, Gumin Joy, Nwajei Felix, Rezavanian Aras, Zhou Shouhao, Rao Ganesh, Sawaya Raymond, Fuller Gregory N, Huse Jason T, Antel Jack P, Li Shulin, Cooper Laurence, Sulman Erik P, Chen Clark, Geula Changiz, Kalluri Raghu, Zal Tomasz, Heimberger Amy B

机构信息

Departments of Neurosurgery, The University of Texas MD Anderson Cancer Center, Houston, TX, USA.

Institute of Biology, Westlake Institute for Advanced Study, Westlake University, Hangzhou, Zhejiang Province, China.

出版信息

Oncoimmunology. 2018 Jan 16;7(4):e1412909. doi: 10.1080/2162402X.2017.1412909. eCollection 2018.

Abstract

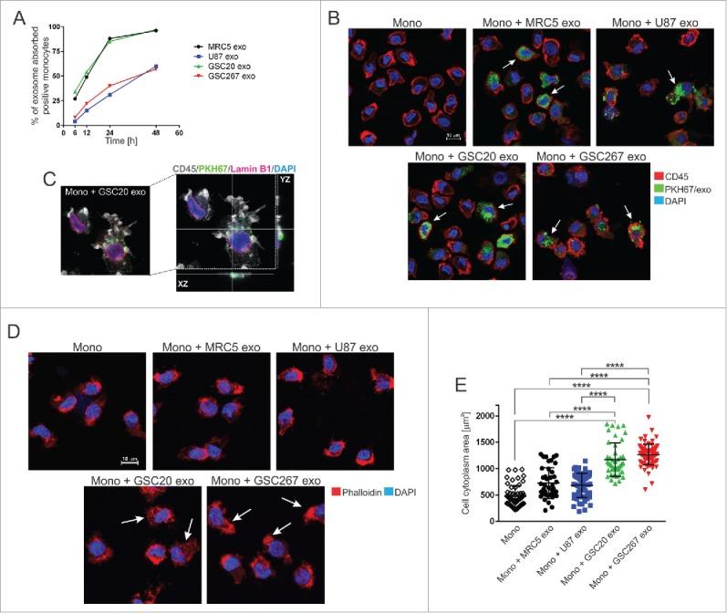
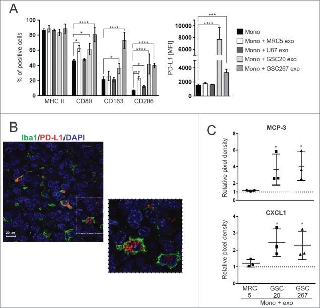
Exosomes can mediate a dynamic method of communication between malignancies, including those sequestered in the central nervous system and the immune system. We sought to determine whether exosomes from glioblastoma (GBM)-derived stem cells (GSCs) can induce immunosuppression. We report that GSC-derived exosomes (GDEs) have a predilection for monocytes, the precursor to macrophages. The GDEs traverse the monocyte cytoplasm, cause a reorganization of the actin cytoskeleton, and skew monocytes toward the immune suppresive M2 phenotype, including programmed death-ligand 1 (PD-L1) expression. Mass spectrometry analysis demonstrated that the GDEs contain a variety of components, including members of the signal transducer and activator of transcription 3 (STAT3) pathway that functionally mediate this immune suppressive switch. Western blot analysis revealed that upregulation of PD-L1 in GSC exosome-treated monocytes and GBM-patient-infiltrating CD14 cells predominantly correlates with increased phosphorylation of STAT3, and in some cases, with phosphorylated p70S6 kinase and Erk1/2. Cumulatively, these data indicate that GDEs are secreted GBM-released factors that are potent modulators of the GBM-associated immunosuppressive microenvironment.

摘要

外泌体可以介导恶性肿瘤之间一种动态的通讯方式,包括那些隐匿于中枢神经系统和免疫系统中的肿瘤。我们试图确定源自胶质母细胞瘤(GBM)的干细胞(GSCs)所产生的外泌体是否能够诱导免疫抑制。我们报告称,源自GSCs的外泌体(GDEs)对单核细胞(巨噬细胞的前体)具有偏好性。GDEs穿过单核细胞的细胞质,导致肌动蛋白细胞骨架重排,并使单核细胞偏向免疫抑制性M2表型,包括程序性死亡配体1(PD-L1)的表达。质谱分析表明,GDEs包含多种成分,包括信号转导和转录激活因子3(STAT3)通路的成员,这些成员在功能上介导了这种免疫抑制转换。蛋白质印迹分析显示,在经GSC外泌体处理的单核细胞和GBM患者浸润的CD14细胞中,PD-L1的上调主要与STAT3磷酸化增加相关,在某些情况下,还与磷酸化的p70S6激酶和Erk1/2相关。总的来说,这些数据表明,GDEs是GBM分泌的因子,是GBM相关免疫抑制微环境的有效调节因子。

https://cdn.ncbi.nlm.nih.gov/pmc/blobs/eb84/5889290/152424cfe6a4/koni-07-04-1412909-g001.jpg

文献AI研究员

20分钟写一篇综述,助力文献阅读效率提升50倍。

立即体验

用中文搜PubMed

大模型驱动的PubMed中文搜索引擎

马上搜索

文档翻译

学术文献翻译模型,支持多种主流文档格式。

立即体验