Suppr超能文献

ANP32E 通过上调 E2F1 诱导三阴性乳腺癌细胞的肿瘤发生。

ANP32E induces tumorigenesis of triple-negative breast cancer cells by upregulating E2F1.

机构信息

Department of Breast Surgery, State Key Laboratory of Oncology in Southern China, Collaborative Innovation Center for Cancer Medicine, Sun Yat-sen University Cancer Center, Guangzhou, China.

Department of Experimental Research, State Key Laboratory of Oncology in Southern China, Collaborative Innovation Center for Cancer Medicine, Sun Yat-sen University Cancer Center, Guangzhou, China.

出版信息

Mol Oncol. 2018 Jun;12(6):896-912. doi: 10.1002/1878-0261.12202. Epub 2018 Apr 18.

Abstract

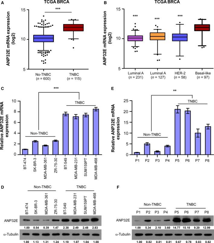
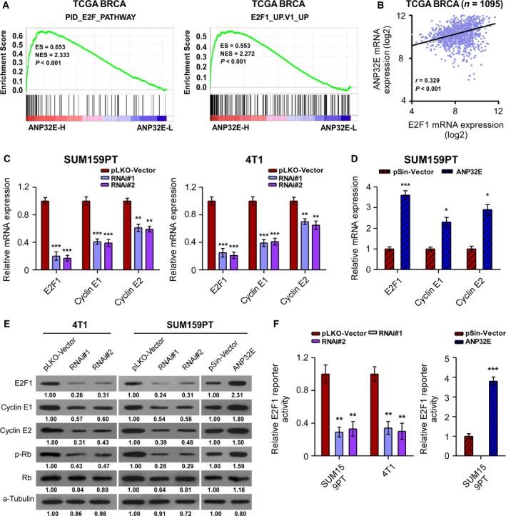
Triple-negative breast cancer (TNBC) lacks expression of estrogen receptor (ER), progesterone receptor, and the HER2 receptor; it is highly proliferative and becomes the deadliest forms of breast cancer. Effective prognostic methods and therapeutic targets for TNBC are required to improve patient outcomes. Here, we report that acidic nuclear phosphoprotein 32 family member E (ANP32E), which promotes cell proliferation in mammalian development, is highly expressed in TNBC cells compared to other types of breast cancer. High expression of ANP32E correlates significantly with worse overall survival (OS; P < 0.001) and higher risks of disease recurrence (P < 0.001) in patients with TNBC. Univariate and multivariate Cox-regression models show that ANP32E is an independent prognostic factor in TNBC. Furthermore, we discovered that ANP32E promotes tumor proliferation in vitro by inducing G1/S transition, and ANP32E inhibition suppresses tumor formation in vivo. By examining the expression of E2F1, cyclin E1, and cyclin E2, we discovered that ANP32E promotes the G1/S transition by transcriptionally inducing E2F1. Taken together, our study shows that ANP32E is an efficient prognostic marker, and it promotes the G1/S transition and induces tumorigenesis of TNBC cells by transcriptionally inducing E2F1.

摘要

三阴性乳腺癌(TNBC)缺乏雌激素受体(ER)、孕激素受体和 HER2 受体的表达;它具有高度的增殖性,是最致命的乳腺癌形式。需要有效的预后方法和治疗靶点来改善 TNBC 患者的预后。在这里,我们报告酸性核磷蛋白 32 家族成员 E(ANP32E)在哺乳动物发育中促进细胞增殖,与其他类型的乳腺癌相比,在 TNBC 细胞中高表达。ANP32E 的高表达与 TNBC 患者总生存率(OS;P<0.001)和疾病复发风险(P<0.001)显著相关。单因素和多因素 Cox 回归模型表明,ANP32E 是 TNBC 的独立预后因素。此外,我们发现 ANP32E 通过诱导 G1/S 期转换促进体外肿瘤增殖,而 ANP32E 抑制可抑制体内肿瘤形成。通过检查 E2F1、细胞周期蛋白 E1 和细胞周期蛋白 E2 的表达,我们发现 ANP32E 通过转录诱导 E2F1 促进 G1/S 期转换。总之,我们的研究表明,ANP32E 是一种有效的预后标志物,通过转录诱导 E2F1 促进 G1/S 期转换和诱导 TNBC 细胞的肿瘤发生。

https://cdn.ncbi.nlm.nih.gov/pmc/blobs/cdd7/5983205/5eeafc852b86/MOL2-12-896-g001.jpg

文献AI研究员

20分钟写一篇综述,助力文献阅读效率提升50倍。

立即体验

用中文搜PubMed

大模型驱动的PubMed中文搜索引擎

马上搜索

文档翻译

学术文献翻译模型,支持多种主流文档格式。

立即体验