Suppr超能文献

宫颈癌不同分子亚型的免疫特征及其在二硫键介导的细胞程序性坏死背景下的预后意义

Immunological features of various molecular subtypes of cervical cancer and their prognostic implications in the context of disulfidptosis.

作者信息

Yao Yadan, Yang Xiaomin, Fu Yuanxin, Zhang Yinmin

机构信息

Department of Gynecology, Jiaxing University Affiliated Traditional Chinese Medicine (TCM) Hospital, Jiaxing, Zhejiang, China.

Department of Acupuncture and Massage, Jiaxing University Affiliated Traditional Chinese Medicine (TCM) Hospital, Jiaxing, Zhejiang, China.

出版信息

Front Oncol. 2025 May 14;15:1574911. doi: 10.3389/fonc.2025.1574911. eCollection 2025.

Abstract

OBJECTIVE

Cervical cancer ranks among the most prevalent malignancies impacting women globally. Disulfidptosis represents a recently identified pathway of cellular demise, although its role in the context of cervical cancer is not well elucidated. This research investigates the significance of Disulfidptosis-Related Genes (DRGs) within cervical cancer. Furthermore, it aims to analyze the differences in prognosis and immune infiltration among different molecular subtypes.

METHODS

We compiled genes associated with cervical cancer and disulfidptosis from a variety of databases to perform a differential expression analysis. Subsequently, the samples are grouped through consensus clustering. To evaluate immune cell infiltration, we employed CIBERSORT. Additionally, immune checkpoint genes (ICGs) were gathered from existing literature and databases, enabling statistical analyses of two subtype samples of cervical cancer (CESC). Following our analyses using GO, KEGG, and GSEA to compare the differences between the two subtypes. Lastly, a prognostic risk model was constructed using LASSO regression and validated using ROC.

RESULTS

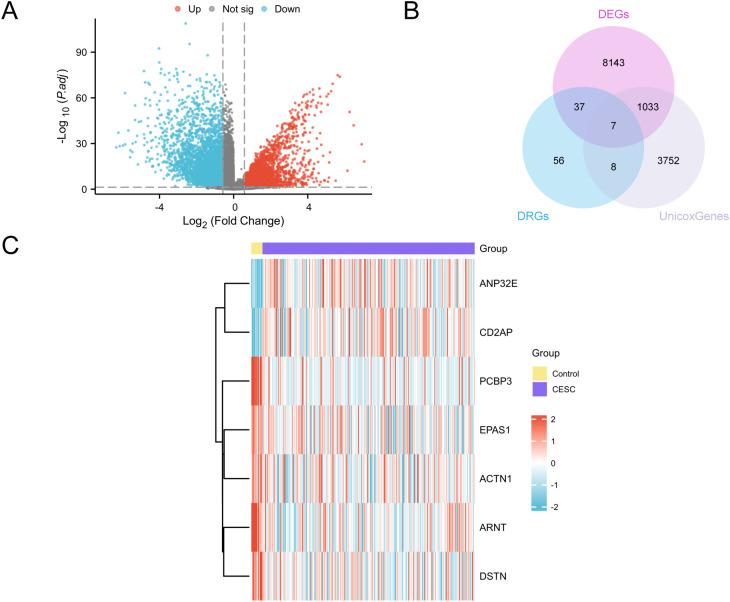
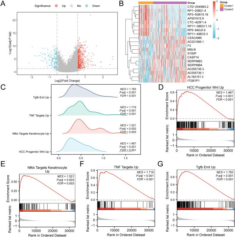
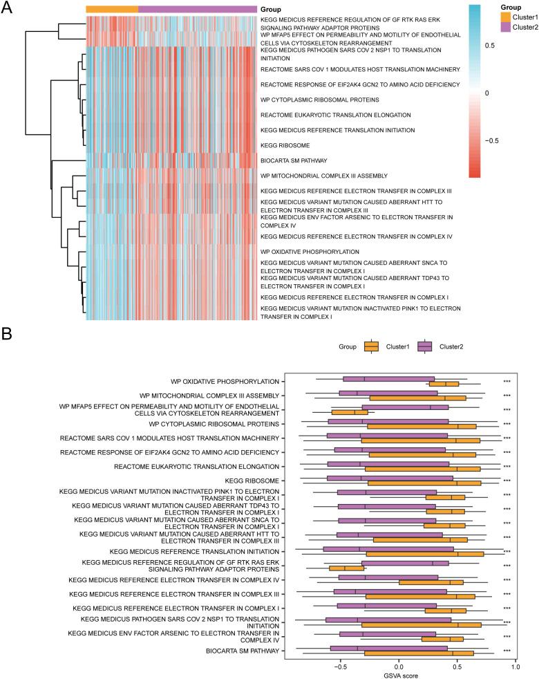
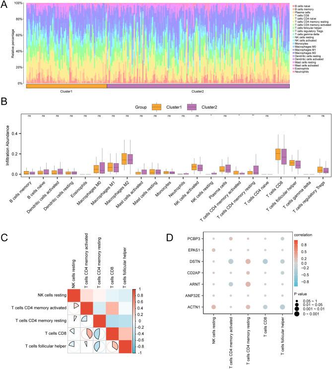
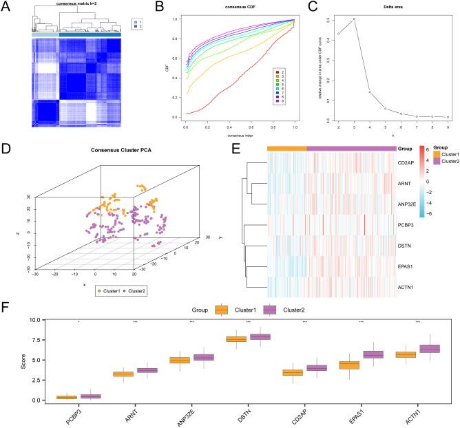
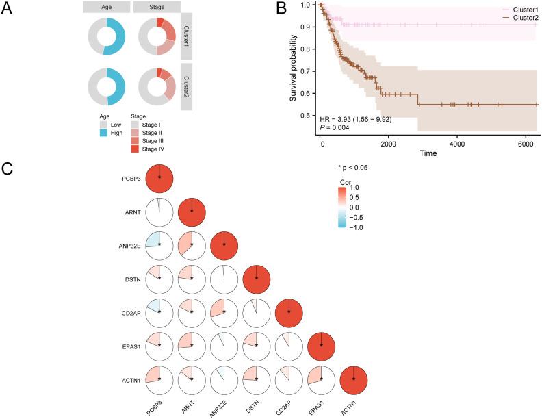
This study identified seven key genes: , and .The consensus clustering analysis showed differences in immune cell infiltration and DFS(disease-free survival) among the various clusters. The immune checkpoint gene displayed highly significant statistical differences between subtype A (Cluster 1) and subtype B (Cluster 2) in cervical cancer (CESC) samples. The gene set enrichment analysis identified the negative regulation of peptidase activity and the IL-17 signaling pathway, which link to subtype-specific differentially expressed genes (DEGs).

CONCLUSION

Statistical analysis of the various subtypes of CESC samples highlighted the importance of subtype-specific therapeutic targets. Additionally, it seeks to enhance the accuracy of prognostic predictions, thereby establishing a foundation for the formulation of personalized treatment approaches.

摘要

目的

宫颈癌是全球影响女性的最常见恶性肿瘤之一。二硫化物诱导的细胞死亡是最近发现的一种细胞死亡途径,但其在宫颈癌中的作用尚未完全阐明。本研究探讨了二硫化物诱导的细胞死亡相关基因(DRGs)在宫颈癌中的意义。此外,旨在分析不同分子亚型之间预后和免疫浸润的差异。

方法

我们从多个数据库中收集了与宫颈癌和二硫化物诱导的细胞死亡相关的基因,进行差异表达分析。随后,通过一致性聚类对样本进行分组。为了评估免疫细胞浸润,我们使用了CIBERSORT。此外,从现有文献和数据库中收集免疫检查点基因(ICGs),以便对宫颈癌(CESC)的两个亚型样本进行统计分析。在我们使用GO、KEGG和GSEA进行分析后,比较了两个亚型之间的差异。最后,使用LASSO回归构建预后风险模型,并使用ROC进行验证。

结果

本研究确定了七个关键基因: 、 和 。一致性聚类分析显示,不同聚类之间免疫细胞浸润和无病生存期(DFS)存在差异。免疫检查点基因 在宫颈癌(CESC)样本的A亚型(聚类1)和B亚型(聚类2)之间显示出高度显著的统计学差异。基因集富集分析确定了肽酶活性的负调控和IL-17信号通路,这些与亚型特异性差异表达基因(DEGs)相关。

结论

对CESC样本的各种亚型进行统计分析突出了亚型特异性治疗靶点的重要性。此外,它试图提高预后预测的准确性,从而为制定个性化治疗方法奠定基础。

https://cdn.ncbi.nlm.nih.gov/pmc/blobs/71df/12116334/9098fa154c7f/fonc-15-1574911-g001.jpg

文献AI研究员

20分钟写一篇综述,助力文献阅读效率提升50倍。

立即体验

用中文搜PubMed

大模型驱动的PubMed中文搜索引擎

马上搜索

文档翻译

学术文献翻译模型,支持多种主流文档格式。

立即体验