Suppr超能文献

高 CD44 表达介导乳腺癌干细胞样细胞中 p62 相关的 NFE2L2/NRF2 激活:对癌症干细胞耐药性的影响。

High CD44 expression mediates p62-associated NFE2L2/NRF2 activation in breast cancer stem cell-like cells: Implications for cancer stem cell resistance.

机构信息

Integrated Research Institue for Pharmaceutical Sciences, The Catholic University of Korea, 43 Jibong-ro, Bucheon, Gyeonggi-do 14662, Republic of Korea.

Department of Pharmacy and BK21 PLUS Team for Creative Leader Program for Pharmacomics-based Future Pharmacy, Graduate School of The Catholic University of Korea, Republic of Korea.

出版信息

Redox Biol. 2018 Jul;17:246-258. doi: 10.1016/j.redox.2018.04.015. Epub 2018 Apr 26.

Abstract

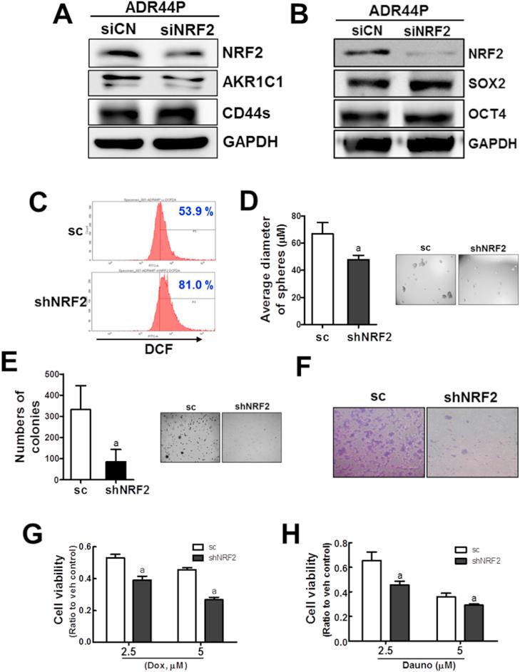
Cluster of differentiation 44 (CD44) is the most common cancer stem cell (CSC) marker and high CD44 expression has been associated with anticancer drug resistance, tumor recurrence, and metastasis. In this study, we aimed to investigate the molecular mechanism by which CD44 and nuclear factor erythroid 2-like 2 (NFE2L2; NRF2), a key regulator of antioxidant genes, are linked to CSC resistance using CD44 breast CSC-like cells. NRF2 expression was higher in CD44 cell populations isolated from doxorubicin-resistant MCF7 (ADR), as well as MCF7, MDA-MB231, and A549 cells, than in corresponding CD44 cells. High NRF2 expression in the CD44CD24 CSC population (ADR44P) established from ADR cells depended on standard isoform of CD44. Silencing of CD44 or overexpression of CD44 resulted in the reduction or elevation of NRF2, respectively, and treatment with hyaluronic acid, a CD44 ligand, augmented NRF2 activation. As functional implications, NRF2 silencing rendered ADR44P cells to retain higher levels of reactive oxygen species and to be sensitive to anticancer drug toxicity. Moreover, NRF2-silenced ADR44P cells displayed tumor growth retardation and reduced colony/sphere formation and invasion capacity. In line with these, CD44 significantly colocalized with NRF2 in breast tumor clinical samples. The molecular mechanism of CD44-mediated NRF2 activation was found to involve high p62 expression. CD44 elevation led to an increase in p62, and inhibition of p62 resulted in NRF2 suppression in ADR44P. Collectively, our results showed that high CD44 led to p62-associated NRF2 activation in CD44 breast CSC-like cells. NRF2 activation contributed to the aggressive phenotype, tumor growth, and anticancer drug resistance of CD44 CSCs. Therefore, the CD44-NRF2 axis might be a promising therapeutic target for the control of stress resistance and survival of CD44 CSC population within breast tumors.

摘要

CD44 是最常见的癌症干细胞 (CSC) 标志物,高 CD44 表达与抗癌药物耐药性、肿瘤复发和转移有关。在这项研究中,我们旨在使用 CD44 乳腺癌 CSC 样细胞研究 CD44 和核因子红细胞 2 样 2 (NFE2L2; NRF2)(抗氧化基因的关键调节剂)与 CSC 耐药性相关的分子机制。NRF2 的表达在阿霉素耐药 MCF7(ADR)以及 MCF7、MDA-MB231 和 A549 细胞中分离的 CD44 细胞群体中高于相应的 CD44 细胞。来自 ADR 细胞的 ADR44P 中高 NRF2 表达依赖于标准 CD44 异构体。沉默 CD44 或过表达 CD44 分别导致 NRF2 的减少或升高,并且透明质酸(CD44 配体)处理增强了 NRF2 的激活。作为功能意义,NRF2 沉默使 ADR44P 细胞保持更高水平的活性氧,并对抗癌药物毒性敏感。此外,NRF2 沉默的 ADR44P 细胞显示出肿瘤生长迟缓,并减少集落/球体形成和侵袭能力。与此一致,CD44 与乳腺癌临床样本中的 NRF2 明显共定位。发现 CD44 介导的 NRF2 激活的分子机制涉及高 p62 表达。CD44 升高导致 p62 增加,并且 ADR44P 中 p62 的抑制导致 NRF2 抑制。总之,我们的结果表明,CD44 升高导致 CD44 乳腺癌 CSC 样细胞中 p62 相关的 NRF2 激活。NRF2 激活有助于 CD44 CSCs 的侵袭表型、肿瘤生长和抗癌药物耐药性。因此,CD44-NRF2 轴可能是控制乳腺癌中 CD44 CSC 群体的应激抵抗和存活的有前途的治疗靶标。

https://cdn.ncbi.nlm.nih.gov/pmc/blobs/19d1/6006726/b2bcc6761c61/gr1.jpg

文献AI研究员

20分钟写一篇综述,助力文献阅读效率提升50倍。

立即体验

用中文搜PubMed

大模型驱动的PubMed中文搜索引擎

马上搜索

文档翻译

学术文献翻译模型,支持多种主流文档格式。

立即体验