Suppr超能文献

长非编码 RNA miR503HG 作为一种预后指标,通过调节肝细胞癌中的 HNRNPA2B1/NF-κB 通路抑制肿瘤转移。

Long noncoding RNA miR503HG, a prognostic indicator, inhibits tumor metastasis by regulating the HNRNPA2B1/NF-κB pathway in hepatocellular carcinoma.

机构信息

State Key Laboratory of Oncogenes and Related Genes, Shanghai Cancer Institute, Renji Hospital, Shanghai Jiao Tong University School of Medicine, Shanghai 200032, China.

Institutes of Biomedical Sciences, Shanghai Medical College, Fudan University, Shanghai 200032, China.

出版信息

Theranostics. 2018 Apr 15;8(10):2814-2829. doi: 10.7150/thno.23012. eCollection 2018.

Abstract

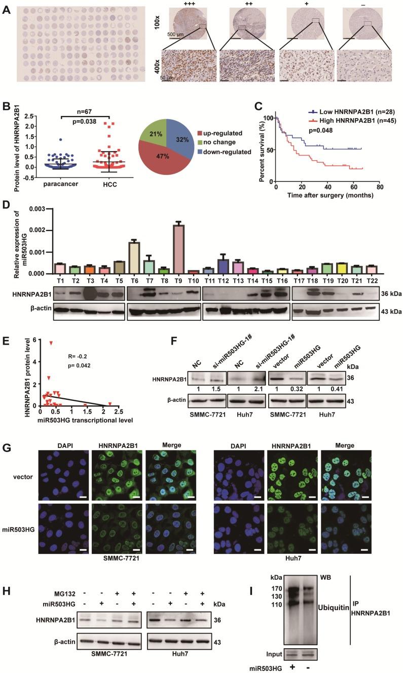
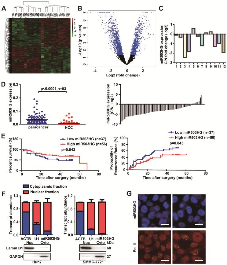
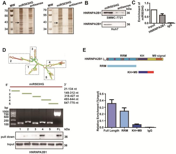
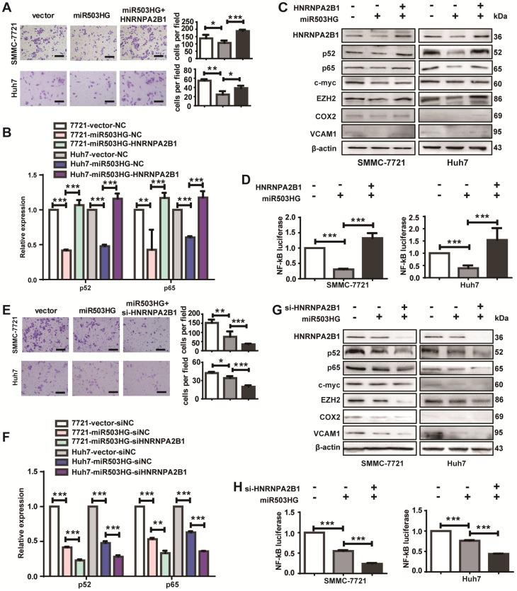
Long noncoding RNAs (lncRNAs) have been associated with hepatocellular carcinoma (HCC), but the underlying molecular mechanisms of their specific association with hepatocarcinogenesis have not been fully explored. miR503HG was identified by microarray and validated by real-time PCR. Survival analysis was evaluated using the Kaplan-Meier method and assessed using the log-rank test. and assays were preformed to explore the biological effects of miR503HG in HCC cells. The interaction of miR503HG with HNRNPA2B1 was identified by RNA pull-down and RNA immunoprecipitation. Expression of HNRNPA2B1 was examined by western blotting, immunofluorescence and immunohistochemical analyses, while HNRNPA2B1 ubiquitination was detected by immunoprecipitation. We have identified 713 differentially expressed lncRNAs in 12 pairs of HCC tissues compared with corresponding noncancerous liver tissues. One of these lncRNAs, miR503HG, the host gene of miR503, is markedly decreased in HCC. Expression level of miR503HG is significantly associated with the time to recurrence and overall survival and is an independent risk factor for recurrence and survival. Enhanced expression of miR503HG could noticeably inhibit HCC invasion and metastasis and . Further investigation suggested that miR503HG could specifically interact with the heterogeneous nuclear ribonucleoprotein A2/B1 (HNRNPA2B1). miR503HG promoted HNRNPA2B1 degradation via the ubiquitin-proteasome pathway, which reduced the stability of and mRNA, and simultaneously suppressed the NF-κB signaling pathway in HCC cells. In addition, miR503HG can function synergistically with miR503 to inhibit HCC migration. Our findings support a role for miR503HG in tumor recurrence risk and survival prediction in HCC patients. We demonstrate a novel mechanism by which miR503HG inhibits the NF-κB signaling pathway and exerts its metastatic tumor suppression function through modulating the ubiquitination status of HNRNPA2B1.

摘要

长链非编码 RNA(lncRNA)与肝细胞癌(HCC)有关,但它们与肝癌发生的特定关联的潜在分子机制尚未完全探索。miR503HG 通过微阵列鉴定,并通过实时 PCR 验证。使用 Kaplan-Meier 方法进行生存分析,并使用对数秩检验进行评估。进行 和 测定以探索 miR503HG 在 HCC 细胞中的生物学效应。通过 RNA 下拉和 RNA 免疫沉淀鉴定 miR503HG 与 HNRNPA2B1 的相互作用。通过 Western blot、免疫荧光和免疫组织化学分析检查 HNRNPA2B1 的表达,通过免疫沉淀检测 HNRNPA2B1 的泛素化。 我们在 12 对 HCC 组织与相应的非癌性肝组织比较中鉴定出 713 个差异表达的 lncRNA。其中一个 lncRNA,miR503HG,是 miR503 的宿主基因,在 HCC 中明显减少。miR503HG 的表达水平与复发时间和总生存时间显著相关,是复发和生存的独立危险因素。增强 miR503HG 的表达可显著抑制 HCC 的侵袭和转移。进一步研究表明,miR503HG 可以特异性地与异质核核糖核蛋白 A2/B1(HNRNPA2B1)相互作用。miR503HG 通过泛素-蛋白酶体途径促进 HNRNPA2B1 的降解,降低 和 mRNA 的稳定性,同时抑制 HCC 细胞中的 NF-κB 信号通路。此外,miR503HG 可以与 miR503 协同作用抑制 HCC 迁移。 我们的研究结果支持 miR503HG 在 HCC 患者肿瘤复发风险和生存预测中的作用。我们证明了 miR503HG 通过调节 HNRNPA2B1 的泛素化状态抑制 NF-κB 信号通路并发挥其转移肿瘤抑制功能的新机制。

https://cdn.ncbi.nlm.nih.gov/pmc/blobs/6c49/5957011/024f33f1522e/thnov08p2814g001.jpg

文献AI研究员

20分钟写一篇综述,助力文献阅读效率提升50倍。

立即体验

用中文搜PubMed

大模型驱动的PubMed中文搜索引擎

马上搜索

文档翻译

学术文献翻译模型,支持多种主流文档格式。

立即体验