Suppr超能文献

使用ABL激酶抑制剂靶向侵袭性伪足介导的乳腺癌转移

Targeting invadopodia-mediated breast cancer metastasis by using ABL kinase inhibitors.

作者信息

Meirson Tomer, Genna Alessandro, Lukic Nikola, Makhnii Tetiana, Alter Joel, Sharma Ved P, Wang Yarong, Samson Abraham O, Condeelis John S, Gil-Henn Hava

机构信息

Laboratory of Cell Migration and Invasion, The Azrieli Faculty of Medicine, Bar-Ilan University, Safed, 1311502, Israel.

Drug Discovery Laboratory, The Azrieli Faculty of Medicine, Bar-Ilan University, Safed, 1311502, Israel.

出版信息

Oncotarget. 2018 Apr 24;9(31):22158-22183. doi: 10.18632/oncotarget.25243.

Abstract

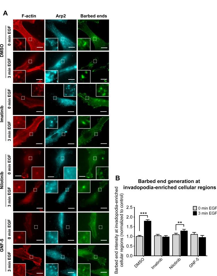
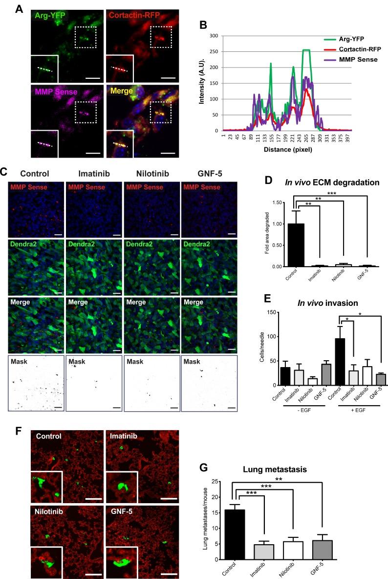
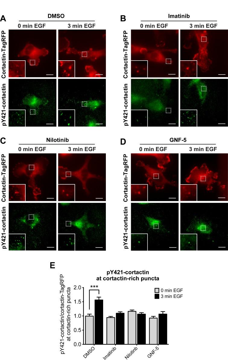
Metastatic dissemination of cancer cells from the primary tumor and their spread to distant sites in the body is the leading cause of mortality in breast cancer patients. While researchers have identified treatments that shrink or slow metastatic tumors, no treatment that permanently eradicates metastasis exists at present. Here, we show that the ABL kinase inhibitors imatinib, nilotinib, and GNF-5 impede invadopodium precursor formation and cortactin-phosphorylation dependent invadopodium maturation, leading to decreased actin polymerization in invadopodia, reduced extracellular matrix degradation, and impaired matrix proteolysis-dependent invasion. Using a mouse xenograft model we demonstrate that, while primary tumor size is not affected by ABL kinase inhibitors, the matrix metalloproteinase (MMP) activity, tumor cell invasion, and consequent spontaneous metastasis to lungs are significantly impaired in inhibitor-treated mice. Further proteogenomic analysis of breast cancer patient databases revealed co-expression of the Abl-related gene (Arg) and cortactin across all hormone- and human epidermal growth factor receptor 2 (HER2)-receptor status tumors, which correlates synergistically with distant metastasis and poor patient prognosis. Our findings establish a prognostic value for Arg and cortactin as predictors of metastatic dissemination and suggest that therapeutic inhibition of ABL kinases may be used for blocking breast cancer metastasis.

摘要

癌细胞从原发性肿瘤发生转移扩散并扩散至身体远处部位是乳腺癌患者死亡的主要原因。虽然研究人员已经确定了一些可使转移性肿瘤缩小或生长减缓的治疗方法,但目前尚无能够永久根除转移的治疗方法。在此,我们表明,ABL激酶抑制剂伊马替尼、尼洛替尼和GNF-5会阻碍侵袭伪足前体的形成以及依赖于皮层肌动蛋白磷酸化的侵袭伪足成熟,导致侵袭伪足中的肌动蛋白聚合减少、细胞外基质降解减少以及基质蛋白水解依赖性侵袭受损。使用小鼠异种移植模型,我们证明,虽然原发性肿瘤大小不受ABL激酶抑制剂的影响,但在接受抑制剂治疗的小鼠中,基质金属蛋白酶(MMP)活性、肿瘤细胞侵袭以及随之发生的肺自发性转移均显著受损。对乳腺癌患者数据库进行的进一步蛋白质基因组分析显示,在所有激素和人表皮生长因子受体2(HER2)受体状态的肿瘤中,Abl相关基因(Arg)和皮层肌动蛋白均共同表达,这与远处转移和患者预后不良呈协同相关。我们的研究结果确定了Arg和皮层肌动蛋白作为转移扩散预测指标的预后价值,并表明对ABL激酶进行治疗性抑制可用于阻断乳腺癌转移。

https://cdn.ncbi.nlm.nih.gov/pmc/blobs/43e0/5955141/5103697f1e89/oncotarget-09-22158-g001.jpg

文献AI研究员

20分钟写一篇综述,助力文献阅读效率提升50倍。

立即体验

用中文搜PubMed

大模型驱动的PubMed中文搜索引擎

马上搜索

文档翻译

学术文献翻译模型,支持多种主流文档格式。

立即体验