Suppr超能文献

协同的 IL-6 和 IL-8 旁分泌信号通路提示了抑制肿瘤细胞迁移的策略。

Synergistic IL-6 and IL-8 paracrine signalling pathway infers a strategy to inhibit tumour cell migration.

机构信息

Department of Chemical and Biomolecular Engineering, The Johns Hopkins University, Baltimore, Maryland 21218, USA.

Department of Biomedical Engineering, Yale University, New Haven, Connecticut 06520, USA.

出版信息

Nat Commun. 2017 May 26;8:15584. doi: 10.1038/ncomms15584.

Abstract

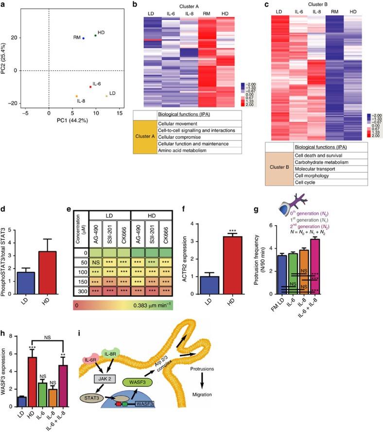
Following uncontrolled proliferation, a subset of primary tumour cells acquires additional traits/mutations to trigger phenotypic changes that enhance migration and are hypothesized to be the initiators of metastasis. This study reveals an adaptive mechanism that harnesses synergistic paracrine signalling via IL-6/8, which is amplified by cell proliferation and cell density, to directly promote cell migration. This effect occurs in metastatic human sarcoma and carcinoma cells- but not in normal or non-metastatic cancer cells-, and likely involves the downstream signalling of WASF3 and Arp2/3. The transcriptional phenotype of high-density cells that emerges due to proliferation resembles that of low-density cells treated with a combination of IL-6/8. Simultaneous inhibition of IL-6/8 receptors decreases the expression of WASF3 and Arp2/3 in a mouse xenograft model and reduces metastasis. This study reveals a potential mechanism that promotes tumour cell migration and infers a strategy to decrease metastatic capacity of tumour cells.

摘要

在不受控制的增殖之后,一小部分原发性肿瘤细胞获得了额外的特征/突变,从而引发表型变化,增强迁移能力,并被假设为转移的启动子。本研究揭示了一种适应性机制,通过 IL-6/8 发挥协同旁分泌信号作用,该作用通过细胞增殖和细胞密度放大,直接促进细胞迁移。这种效应发生在转移性人类肉瘤和癌性细胞中-但不会发生在正常或非转移性癌细胞中-,可能涉及 WASF3 和 Arp2/3 的下游信号。由于增殖而出现的高密度细胞的转录表型类似于用 IL-6/8 组合处理的低密度细胞的表型。同时抑制 IL-6/8 受体可降低小鼠异种移植模型中 WASF3 和 Arp2/3 的表达,并减少转移。本研究揭示了促进肿瘤细胞迁移的潜在机制,并推断出降低肿瘤细胞转移能力的策略。

https://cdn.ncbi.nlm.nih.gov/pmc/blobs/075c/5458548/bd2b4d77c573/ncomms15584-f1.jpg

文献AI研究员

20分钟写一篇综述,助力文献阅读效率提升50倍。

立即体验

用中文搜PubMed

大模型驱动的PubMed中文搜索引擎

马上搜索

文档翻译

学术文献翻译模型,支持多种主流文档格式。

立即体验