Suppr超能文献

FOXC1 通过上调 NSCLC 中的β-连环蛋白诱导癌症干细胞样特性。

FOXC1 induces cancer stem cell-like properties through upregulation of beta-catenin in NSCLC.

机构信息

Department of Pharmacology, School of Basic Medicine, Tongji Medical College, Huazhong University of Science and Technology, Wuhan, 430030, Hubei, China.

The Key Laboratory for Drug Target Researches and Pharmacodynamic Evaluation of Hubei Province, Wuhan, 430030, Hubei, China.

出版信息

J Exp Clin Cancer Res. 2018 Sep 6;37(1):220. doi: 10.1186/s13046-018-0894-0.

Abstract

BACKGROUND

Accumulating evidence suggests that cancer stem cells (CSCs) play a critical role in tumor initiation, progression and therapy, and recent studies have indicated that Forkhead box C1 (FOXC1) is strongly associated with CSCs. This study investigates the regulatory effects of FOXC1 on CSC-like properties in non-small cell lung cancer (NSCLC).

METHODS

We analyzed FOXC1 expression in NSCLC using the Cancer Genome Atlas (TCGA) database on UALCANC and performed survival analyses of NSCLC patients on Human Protein Atlas. CSC-like properties were analyzed based on CSC marker-positive cell population, self-renewal ability, stemness-related gene expression, tumorigenicity and drug resistance. The percentage of CD133 cells was analyzed by flow cytometric analysis. Self-renewal ability was detected by sphere-formation analysis. Real-time PCR, western blotting and immunohistochemical staining were employed to detect mRNA and protein levels. Tumorigenicity was determined based on a xenograft formation assay, and effects of FOXC1 on drug resistance were assessed by cell viability and apoptosis assays. Luciferase reporter and chromatin immunoprecipitation (ChIP) assays were used to investigate the binding of FOXC1 to beta-catenin promoter.

RESULTS

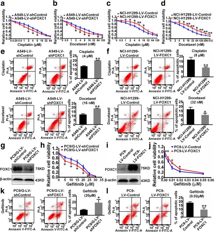
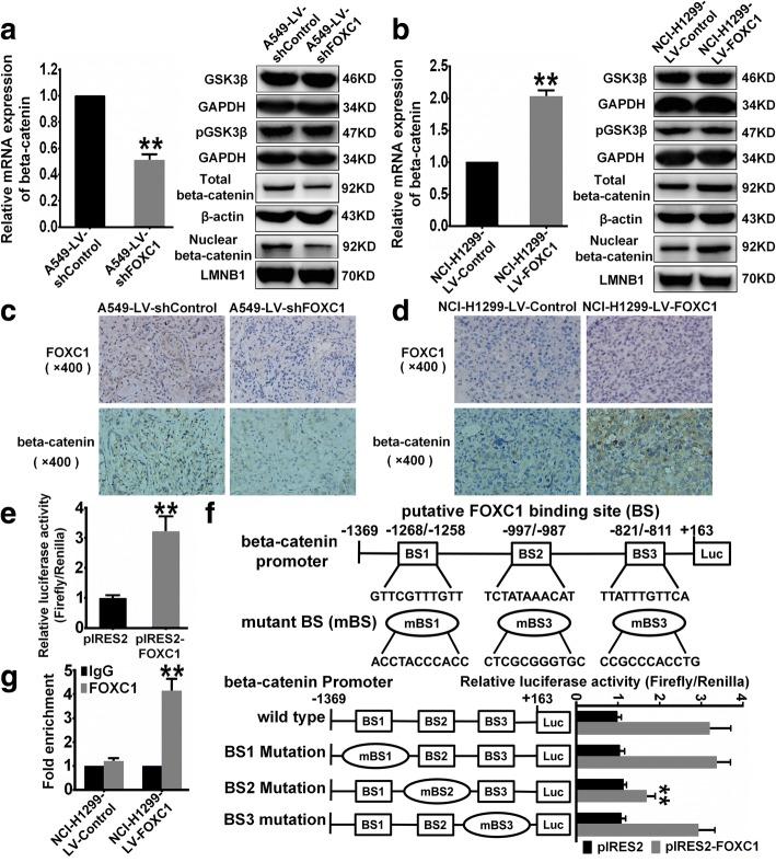
FOXC1 expression was found to be elevated in NSCLC tissues and negatively correlated with patient survival. FOXC1 knockdown reduced CD133 cell percentage, suppressed self-renewal ability, decreased expression of stemness-related genes (Oct4, NANOG, SOX2 and ABCG2) and inhibited NSCLC cell tumorigenicity in vivo. Moreover, FOXC1 knockdown increased cisplatin and docetaxel sensitivity and reduced gefitinib resistance, whereas FOXC1 overexpression enhanced CSC-like properties. Luciferase reporter and ChIP assays showed beta-catenin to be a direct transcriptional target of FOXC1. Furthermore, overexpression of beta-catenin reversed the CSC-like property inhibition induced by FOXC1 knockdown, and knockdown of beta-catenin attenuated the CSC-like properties induced by FOXC1 overexpression.

CONCLUSIONS

This study demonstrates that FOXC1 induces CSC-like properties in NSCLC by promoting beta-catenin expression. The findings indicate that FOXC1 is a potential molecular target for anti-CSC-based therapies in NSCLC.

摘要

背景

越来越多的证据表明癌症干细胞(CSC)在肿瘤的发生、发展和治疗中起着关键作用,最近的研究表明叉头框 C1(FOXC1)与 CSC 密切相关。本研究探讨了 FOXC1 对非小细胞肺癌(NSCLC)中 CSC 样特性的调控作用。

方法

我们使用 UALCANC 上的癌症基因组图谱(TCGA)数据库分析 NSCLC 中的 FOXC1 表达,并在人类蛋白质图谱上对 NSCLC 患者进行生存分析。CSC 样特性基于 CSC 标记阳性细胞群、自我更新能力、干性相关基因表达、致瘤性和耐药性进行分析。通过流式细胞术分析 CD133 细胞的百分比。通过球体形成分析检测自我更新能力。实时 PCR、western blot 和免疫组织化学染色用于检测 mRNA 和蛋白水平。基于异种移植形成测定确定致瘤性,并通过细胞活力和凋亡测定评估 FOXC1 对药物耐药性的影响。荧光素酶报告和染色质免疫沉淀(ChIP)测定用于研究 FOXC1 与β-连环蛋白启动子的结合。

结果

FOXC1 的表达在 NSCLC 组织中上调,与患者的生存呈负相关。FOXC1 敲低降低了 CD133 细胞的百分比,抑制了自我更新能力,降低了干性相关基因(Oct4、NANOG、SOX2 和 ABCG2)的表达,并抑制了 NSCLC 细胞在体内的致瘤性。此外,FOXC1 敲低增加了顺铂和多西他赛的敏感性,降低了吉非替尼的耐药性,而 FOXC1 过表达增强了 CSC 样特性。荧光素酶报告和 ChIP 测定表明β-连环蛋白是 FOXC1 的直接转录靶标。此外,过表达β-连环蛋白逆转了 FOXC1 敲低引起的 CSC 样特性抑制,而敲低β-连环蛋白减弱了 FOXC1 过表达引起的 CSC 样特性。

结论

本研究表明 FOXC1 通过促进β-连环蛋白表达诱导 NSCLC 中的 CSC 样特性。研究结果表明,FOXC1 是 NSCLC 基于抗 CSC 治疗的潜在分子靶点。

https://cdn.ncbi.nlm.nih.gov/pmc/blobs/83d6/6127900/607f79a8ada2/13046_2018_894_Fig1_HTML.jpg

文献AI研究员

20分钟写一篇综述,助力文献阅读效率提升50倍。

立即体验

用中文搜PubMed

大模型驱动的PubMed中文搜索引擎

马上搜索

文档翻译

学术文献翻译模型,支持多种主流文档格式。

立即体验