Suppr超能文献

Mini-GAGR,一种经鼻内给予的多糖,可激活神经元 Nrf2 介导的抗氧化防御系统。

Mini-GAGR, an intranasally applied polysaccharide, activates the neuronal Nrf2-mediated antioxidant defense system.

机构信息

From the Departments of Neurosciences and.

Pathology, College of Medicine and Life Sciences, University of Toledo, Toledo, Ohio 43614 and.

出版信息

J Biol Chem. 2018 Nov 23;293(47):18242-18269. doi: 10.1074/jbc.RA117.001245. Epub 2018 Oct 3.

Abstract

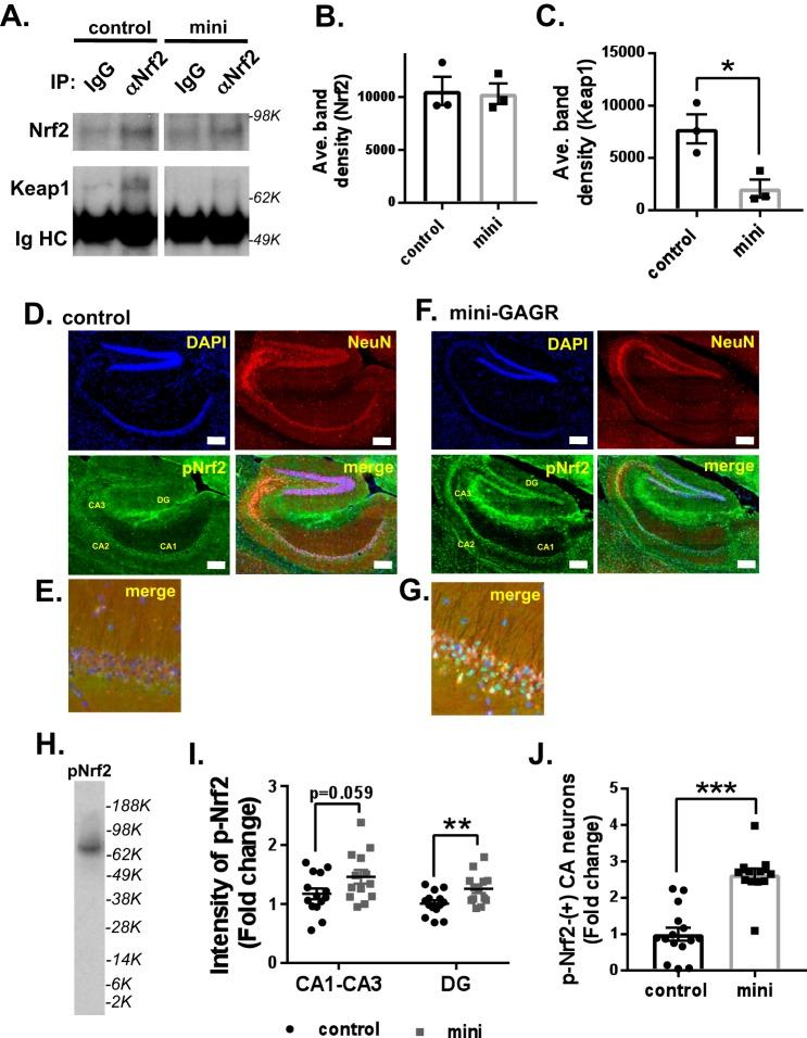
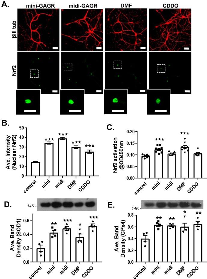
Oxidative stress triggers and exacerbates neurodegeneration in Alzheimer's disease (AD). Various antioxidants reduce oxidative stress, but these agents have little efficacy due to poor blood-brain barrier (BBB) permeability. Additionally, single-modal antioxidants are easily overwhelmed by global oxidative stress. Activating nuclear factor erythroid 2 (NF-E2)-related factor 2 (Nrf2) and its downstream antioxidant system are considered very effective for reducing global oxidative stress. Thus far, only a few BBB-permeable agents activate the Nrf2-dependent antioxidant system. Here, we discovered a BBB-bypassing Nrf2-activating polysaccharide that may attenuate AD pathogenesis. Mini-GAGR, a 0.7-kDa cleavage product of low-acyl gellan gum, increased the levels and activities of Nrf2-dependent antioxidant enzymes, decreased reactive oxygen species (ROS) under oxidative stress in mouse cortical neurons, and robustly protected mitochondria from oxidative insults. Moreover, mini-GAGR increased the nuclear localization and transcriptional activity of Nrf2 similarly to known Nrf2 activators. Mechanistically, mini-GAGR increased the dissociation of Nrf2 from its inhibitor, Kelch-like ECH-associated protein 1 (Keap1), and induced phosphorylation and nuclear translocation of Nrf2 in a protein kinase C (PKC)- and fibroblast growth factor receptor (FGFR1)-dependent manner. Finally, 20-day intranasal treatment of 3xTg-AD mice with 100 nmol of mini-GAGR increased nuclear p-Nrf2 and growth-associated protein 43 (GAP43) levels in hippocampal neurons, reduced p-tau and β-amyloid (Aβ) peptide-stained neurons, and improved memory. The BBB-bypassing Nrf2-activating polysaccharide reported here may be effective in reducing oxidative stress and neurodegeneration in AD.

摘要

氧化应激在阿尔茨海默病(AD)中引发和加剧神经退行性变。各种抗氧化剂可减轻氧化应激,但由于血脑屏障(BBB)通透性差,这些药物的疗效有限。此外,单一模式的抗氧化剂很容易被全身氧化应激所压倒。激活核因子红细胞 2(NF-E2)相关因子 2(Nrf2)及其下游抗氧化系统被认为是降低全身氧化应激的非常有效方法。到目前为止,只有少数几种可穿透 BBB 的药物可激活 Nrf2 依赖性抗氧化系统。在这里,我们发现了一种可绕过 BBB 激活 Nrf2 的多糖,它可能会减轻 AD 的发病机制。Mini-GAGR 是低酰基结冷胶的 0.7 kDa 切割产物,可增加 Nrf2 依赖性抗氧化酶的水平和活性,减少氧化应激下小鼠皮质神经元中的活性氧(ROS),并可有效保护线粒体免受氧化损伤。此外,Mini-GAGR 增加了 Nrf2 的核定位和转录活性,与已知的 Nrf2 激活剂相似。从机制上讲,Mini-GAGR 增加了 Nrf2 与其抑制剂 Kelch 样 ECH 相关蛋白 1(Keap1)的解离,并通过蛋白激酶 C(PKC)和成纤维细胞生长因子受体(FGFR1)依赖性方式诱导 Nrf2 的磷酸化和核转位。最后,用 100 nmol Mini-GAGR 对 3xTg-AD 小鼠进行 20 天的鼻腔内治疗,可增加海马神经元中的核 p-Nrf2 和生长相关蛋白 43(GAP43)水平,减少 p-tau 和 β-淀粉样蛋白(Aβ)肽染色神经元,并改善记忆。本文报道的可绕过 BBB 激活 Nrf2 的多糖可能对减轻 AD 中的氧化应激和神经退行性变有效。

https://cdn.ncbi.nlm.nih.gov/pmc/blobs/2c7e/6254342/1417f9ee8da2/zbc0481896630001.jpg

文献AI研究员

20分钟写一篇综述,助力文献阅读效率提升50倍。

立即体验

用中文搜PubMed

大模型驱动的PubMed中文搜索引擎

马上搜索

文档翻译

学术文献翻译模型,支持多种主流文档格式。

立即体验