Suppr超能文献

靶向 GSK-3 和 NRF2 的药理学方法为神经tau 病的临床前模型提供了神经保护作用。

Pharmacological targeting of GSK-3 and NRF2 provides neuroprotection in a preclinical model of tauopathy.

机构信息

Centro de Investigación Biomédica en Red sobre Enfermedades Neurodegenerativas (CIBERNED), Instituto de Investigación Sanitaria La Paz (IdiPaz), Instituto de Investigaciones Biomédicas Alberto Sols UAM-CSIC, Madrid, Spain; Department of Biochemistry, Faculty of Medicine, Autonomous University of Madrid, Madrid, Spain.

Department of Neurology, Center Nanoscale Microscopy and Molecular Physiology of the Brain (CNMPB), University Medicine Göttingen, Göttingen, Germany.

出版信息

Redox Biol. 2018 Apr;14:522-534. doi: 10.1016/j.redox.2017.10.010. Epub 2017 Nov 6.

Abstract

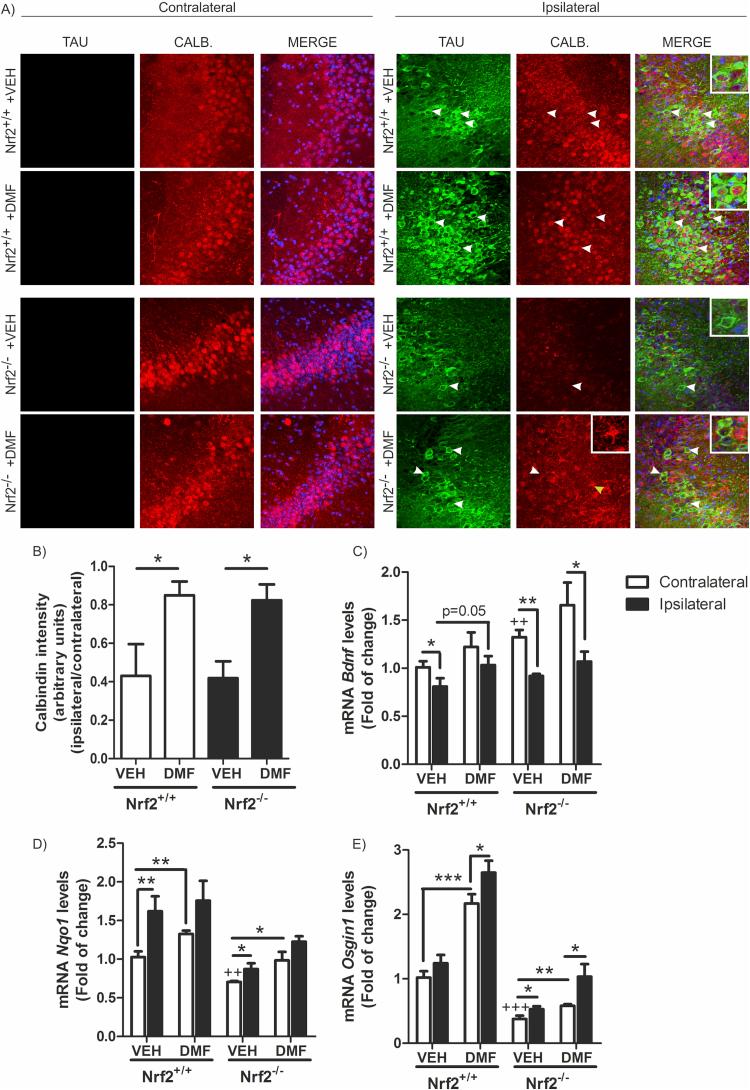
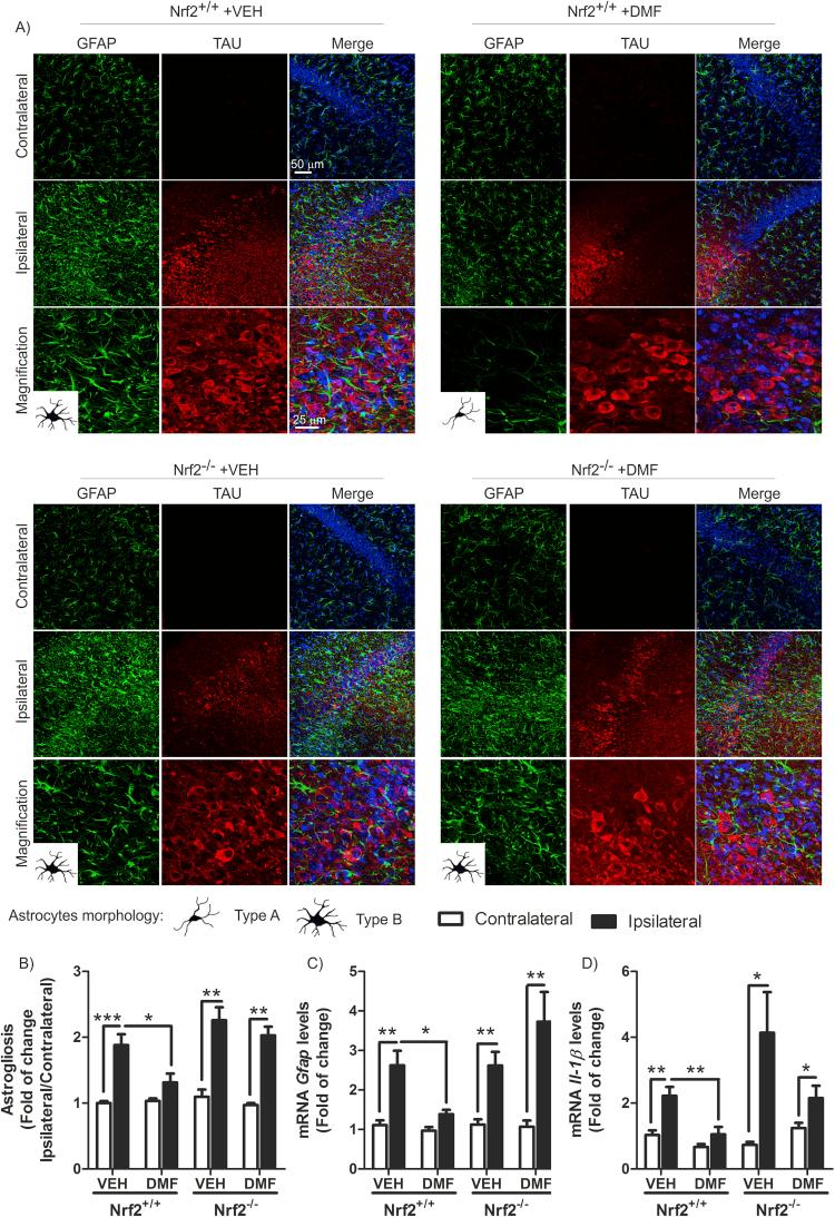
Tauopathies are a group of neurodegenerative disorders where TAU protein is presented as aggregates or is abnormally phosphorylated, leading to alterations of axonal transport, neuronal death and neuroinflammation. Currently, there is no treatment to slow progression of these diseases. Here, we have investigated whether dimethyl fumarate (DMF), an inducer of the transcription factor NRF2, could mitigate tauopathy in a mouse model. The signaling pathways modulated by DMF were also studied in mouse embryonic fibroblast (MEFs) from wild type or KEAP1-deficient mice. The effect of DMF on neurodegeneration, astrocyte and microglial activation was examined in Nrf2 and Nrf2 mice stereotaxically injected in the right hippocampus with an adeno-associated vector expressing human TAU and treated daily with DMF (100mg/kg, i.g) during three weeks. DMF induces the NRF2 transcriptional through a mechanism that involves KEAP1 but also PI3K/AKT/GSK-3-dependent pathways. DMF modulates GSK-3β activity in mouse hippocampi. Furthermore, DMF modulates TAU phosphorylation, neuronal impairment measured by calbindin-D28K and BDNF expression, and inflammatory processes involved in astrogliosis, microgliosis and pro-inflammatory cytokines production. This study reveals neuroprotective effects of DMF beyond disruption of the KEAP1/NRF2 axis by inhibiting GSK3 in a mouse model of tauopathy. Our results support repurposing of this drug for treatment of these diseases.

摘要

tau 病是一组神经退行性疾病,其中 TAU 蛋白表现为聚集物或异常磷酸化,导致轴突运输改变、神经元死亡和神经炎症。目前,尚无治疗方法可以减缓这些疾病的进展。在这里,我们研究了二甲基富马酸(DMF),一种转录因子 NRF2 的诱导剂,是否可以减轻小鼠 tau 病模型中的 tau 病。还研究了 DMF 在来自野生型或 KEAP1 缺陷型小鼠的小鼠胚胎成纤维细胞(MEFs)中调节的信号通路。通过立体定向注射表达人 TAU 的腺相关载体到右侧海马,在 Nrf2 和 Nrf2 小鼠中研究了 DMF 对神经退行性变、星形胶质细胞和小胶质细胞激活的影响,并在 3 周内每天用 DMF(100mg/kg,ig)治疗。DMF 通过涉及 KEAP1 但也涉及 PI3K/AKT/GSK-3 依赖性途径的机制诱导 NRF2 转录。DMF 调节小鼠海马中的 GSK-3β 活性。此外,DMF 调节 TAU 磷酸化、钙结合蛋白-D28K 和 BDNF 表达测量的神经元损伤,以及星形胶质细胞、小胶质细胞和促炎细胞因子产生所涉及的炎症过程。这项研究揭示了 DMF 的神经保护作用,超越了通过抑制 GSK3 破坏 KEAP1/NRF2 轴,在 tau 病小鼠模型中。我们的结果支持将这种药物重新用于治疗这些疾病。

https://cdn.ncbi.nlm.nih.gov/pmc/blobs/b5b0/5681345/4f644cc1b4ef/fx1.jpg

文献AI研究员

20分钟写一篇综述,助力文献阅读效率提升50倍。

立即体验

用中文搜PubMed

大模型驱动的PubMed中文搜索引擎

马上搜索

文档翻译

学术文献翻译模型,支持多种主流文档格式。

立即体验