Suppr超能文献

WNT 信号记忆对于 ACTIVIN 在人类原肠胚中作为形态发生因子发挥作用是必需的。

WNT signaling memory is required for ACTIVIN to function as a morphogen in human gastruloids.

机构信息

Laboratory of Stem Cell Biology and Molecular Embryology, The Rockefeller University, New York, United States.

Center for Studies in Physics and Biology, The Rockefeller University, New York, United States.

出版信息

Elife. 2018 Oct 12;7:e38279. doi: 10.7554/eLife.38279.

Abstract

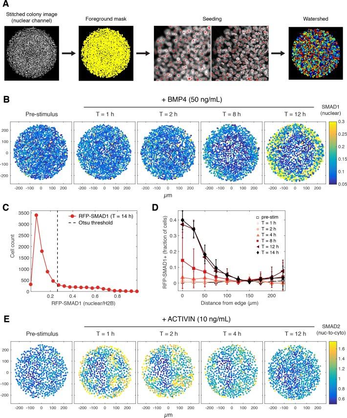
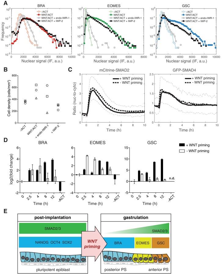
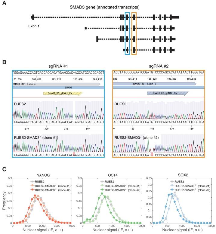
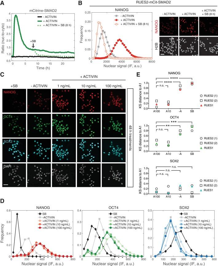
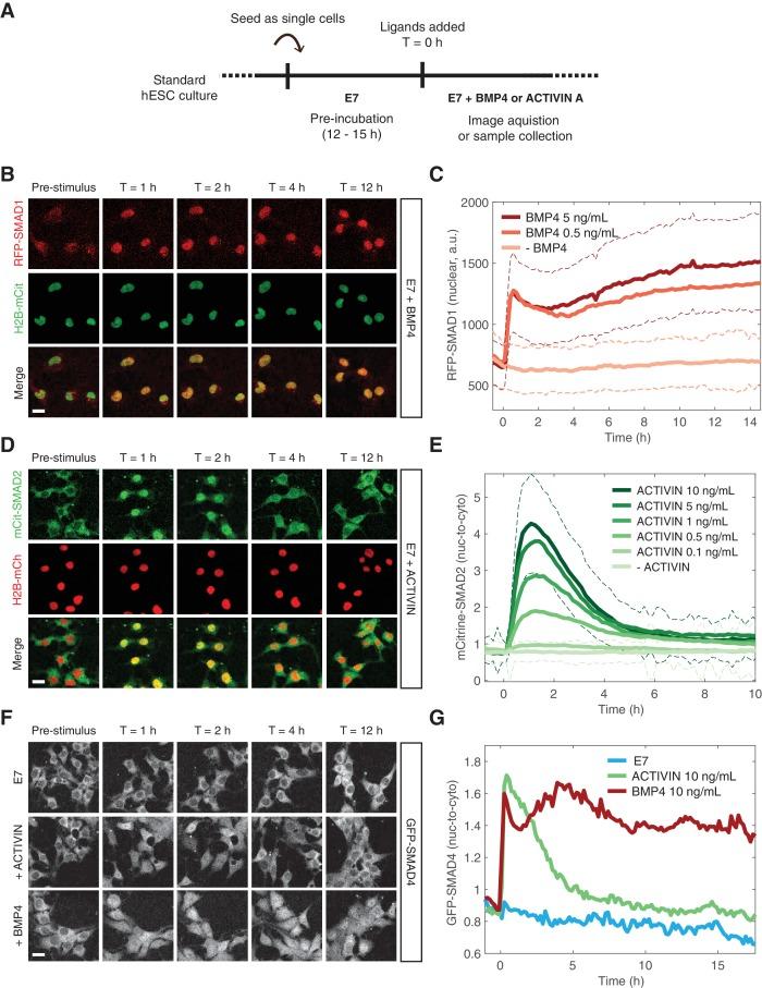
Self-organization of discrete fates in human gastruloids is mediated by a hierarchy of signaling pathways. How these pathways are integrated in time, and whether cells maintain a memory of their signaling history remains obscure. Here, we dissect the temporal integration of two key pathways, WNT and ACTIVIN, which along with BMP control gastrulation. CRISPR/Cas9-engineered live reporters of SMAD1, 2 and 4 demonstrate that in contrast to the stable signaling by SMAD1, signaling and transcriptional response by SMAD2 is transient, and while necessary for pluripotency, it is insufficient for differentiation. Pre-exposure to WNT, however, endows cells with the competence to respond to graded levels of ACTIVIN, which induces differentiation without changing SMAD2 dynamics. This cellular memory of WNT signaling is necessary for ACTIVIN morphogen activity. A re-evaluation of the evidence gathered over decades in model systems, re-enforces our conclusions and points to an evolutionarily conserved mechanism.

摘要

人类原肠胚体中离散命运的自组织是由信号通路的层次结构介导的。这些通路如何在时间上整合,以及细胞是否能记住它们的信号历史,目前还不清楚。在这里,我们剖析了两个关键通路 WNT 和 ACTIVIN 的时间整合,这两个通路与 BMP 一起控制原肠胚形成。CRISPR/Cas9 工程设计的 SMAD1、2 和 4 的活体报告器表明,与 SMAD1 的稳定信号不同,SMAD2 的信号和转录反应是短暂的,虽然对多能性是必要的,但不足以分化。然而,预先暴露于 WNT 使细胞有能力对 ACTIVIN 的梯度水平作出反应,而 ACTIVIN 诱导分化而不改变 SMAD2 的动力学。WNT 信号的这种细胞记忆对于 ACTIVIN 形态发生素活性是必要的。对几十年来在模型系统中收集的证据进行重新评估,强化了我们的结论,并指出了一种进化保守的机制。

https://cdn.ncbi.nlm.nih.gov/pmc/blobs/8599/6234031/b2acea1793e1/elife-38279-fig1.jpg

文献AI研究员

20分钟写一篇综述,助力文献阅读效率提升50倍。

立即体验

用中文搜PubMed

大模型驱动的PubMed中文搜索引擎

马上搜索

文档翻译

学术文献翻译模型,支持多种主流文档格式。

立即体验