Suppr超能文献

大黄素挽救高同型半胱氨酸血症诱导的大鼠痴呆和阿尔茨海默病样特征。

Emodin Rescued Hyperhomocysteinemia-Induced Dementia and Alzheimer's Disease-Like Features in Rats.

机构信息

Department of Pathology and Pathophysiology, School of Basic Medicine, Tongji Medical College, Huazhong University of Science and Technology, Wuhan, China.

Key Laboratory of Neurological Disease of National Education Ministry and Hubei Province, Institute for Brain Research, Huazhong University of Science and Technology, Wuhan, China.

出版信息

Int J Neuropsychopharmacol. 2019 Jan 1;22(1):57-70. doi: 10.1093/ijnp/pyy090.

Abstract

BACKGROUND

Hyperhomocysteinemia is an independent risk factor for dementia, including Alzheimer's disease. Lowering homocysteine levels with folic acid treatment with or without vitamin B12 has shown few clinical benefits on cognition.

METHODS

To verify the effect of emodin, a naturally active compound from Rheum officinale, on hyperhomocysteinemia-induced dementia, rats were treated with homocysteine injection (HCY, 400 μg/kg/d, 2 weeks) via vena caudalis. Afterwards, HCY rats with cognitive deficits were administered intragastric emodin at different concentrations for 2 weeks: 0 (HCY-E0), 20 (HCY-E20), 40 (HCY-E40), and 80 mg/kg/d (HCY-E80).

RESULTS

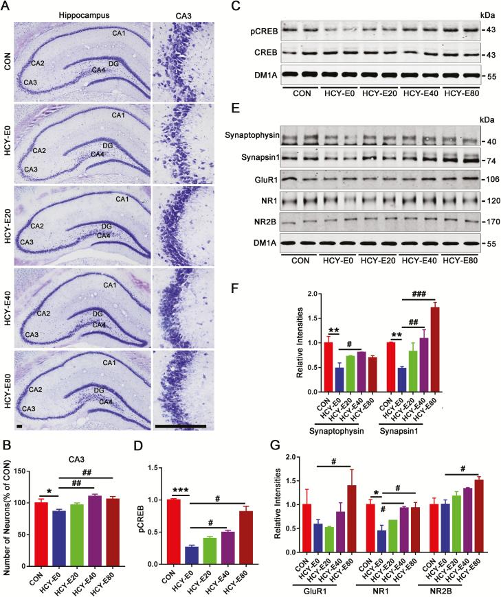
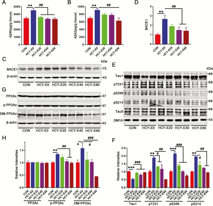
β-Amyloid overproduction, tau hyperphosphorylation, and losses of neuron and synaptic proteins were detected in the hippocampi of HCY-E0 rats with cognitive deficits. HCY-E40 and HCY-E80 rats had better behavioral performance. Although it did not reduce the plasma homocysteine level, emodin (especially 80 mg/kg/d) reduced the levels of β-amyloid and tau phosphorylation, decreased the levels of β-site amyloid precursor protein-cleaving enzyme 1, and improved the activity of protein phosphatase 2A. In the hippocampi of HCY-E40 and HCY-E80 rats, the neuron numbers, levels of synaptic proteins, and phosphorylation of the cAMP responsive element-binding protein at Ser133 were increased. In addition, depressed microglial activation and reduced levels of 5-lipoxygenase, interleukin-6, and tumor necrosis factor α were also observed. Lastly, hyperhomocysteinemia-induced microangiopathic alterations, oxidative stress, and elevated DNA methyltransferases 1 and 3β were rescued by emodin.

CONCLUSIONS

Emodin represents a novel potential candidate agent for hyperhomocysteinemia-induced dementia and Alzheimer's disease-like features.

摘要

背景

高同型半胱氨酸血症是痴呆症(包括阿尔茨海默病)的一个独立危险因素。用叶酸治疗,同时或不伴用维生素 B12 降低同型半胱氨酸水平,对认知功能几乎没有临床益处。

方法

为了验证大黄素(大黄中的一种天然活性化合物)对高同型半胱氨酸血症诱导的痴呆的作用,通过尾静脉向大鼠注射同型半胱氨酸(HCY,400μg/kg/d,2 周)。之后,给予有认知障碍的 HCY 大鼠不同浓度的大黄素灌胃 2 周:0(HCY-E0)、20(HCY-E20)、40(HCY-E40)和 80mg/kg/d(HCY-E80)。

结果

在认知障碍的 HCY-E0 大鼠的海马中检测到β-淀粉样蛋白过度生成、tau 过度磷酸化以及神经元和突触蛋白丢失。HCY-E40 和 HCY-E80 大鼠的行为表现更好。虽然大黄素没有降低血浆同型半胱氨酸水平,但它(尤其是 80mg/kg/d)降低了β-淀粉样蛋白和 tau 磷酸化水平,降低了β-淀粉样前体蛋白裂解酶 1 的水平,并提高了蛋白磷酸酶 2A 的活性。在 HCY-E40 和 HCY-E80 大鼠的海马中,神经元数量、突触蛋白水平以及 cAMP 反应元件结合蛋白 Ser133 的磷酸化增加。此外,还观察到小胶质细胞激活受到抑制,5-脂氧合酶、白细胞介素-6 和肿瘤坏死因子-α水平降低。最后,大黄素还挽救了高同型半胱氨酸血症引起的微血管病变改变、氧化应激以及 DNA 甲基转移酶 1 和 3β 的升高。

结论

大黄素代表了一种治疗高同型半胱氨酸血症诱导的痴呆和阿尔茨海默病样特征的新型潜在候选药物。

https://cdn.ncbi.nlm.nih.gov/pmc/blobs/37a5/6313134/f09b0a24e3d8/pyy09001.jpg

文献AI研究员

20分钟写一篇综述,助力文献阅读效率提升50倍。

立即体验

用中文搜PubMed

大模型驱动的PubMed中文搜索引擎

马上搜索

文档翻译

学术文献翻译模型,支持多种主流文档格式。

立即体验