Suppr超能文献

利用 CFTR 无义突变和移码突变的异质性影响为囊性纤维化的治疗策略提供信息。

Capitalizing on the heterogeneous effects of CFTR nonsense and frameshift variants to inform therapeutic strategy for cystic fibrosis.

机构信息

McKusick-Nathans Institute of Genetic Medicine, Johns Hopkins University School of Medicine, Baltimore, Maryland, United States of America.

Division of Pulmonary and Critical Care Medicine, Department of Medicine, Johns Hopkins Hospital, Baltimore, Maryland, United States of America.

出版信息

PLoS Genet. 2018 Nov 16;14(11):e1007723. doi: 10.1371/journal.pgen.1007723. eCollection 2018 Nov.

Abstract

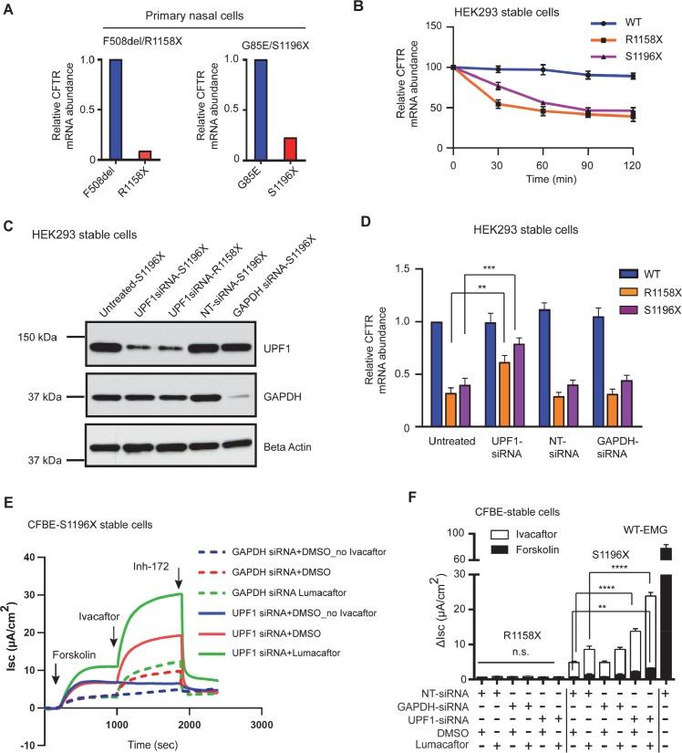
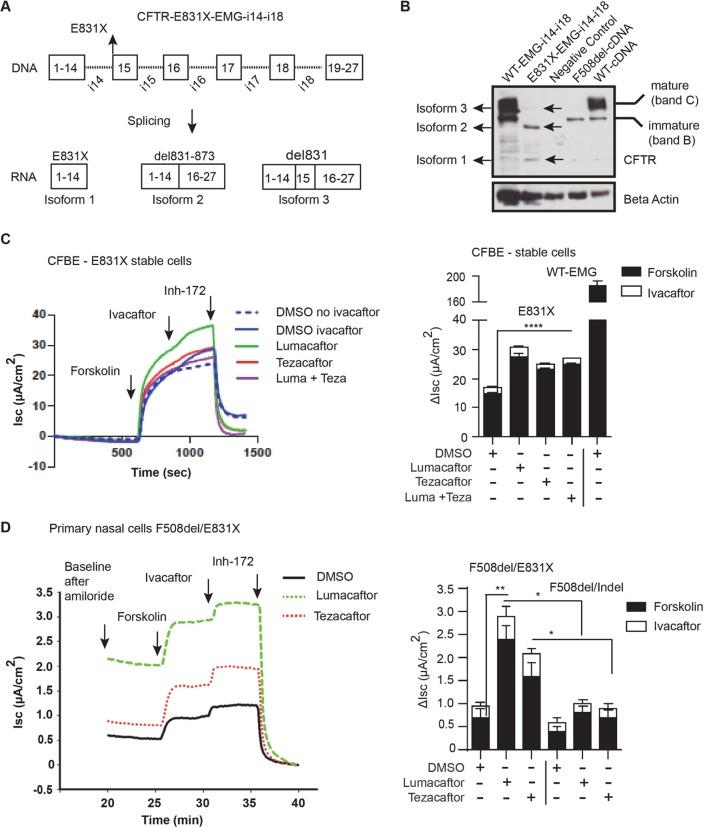
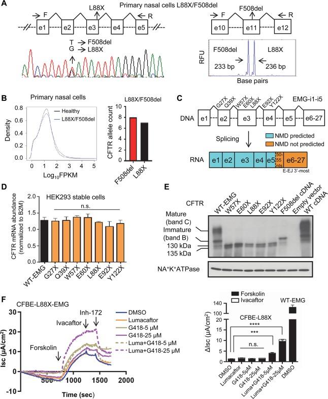
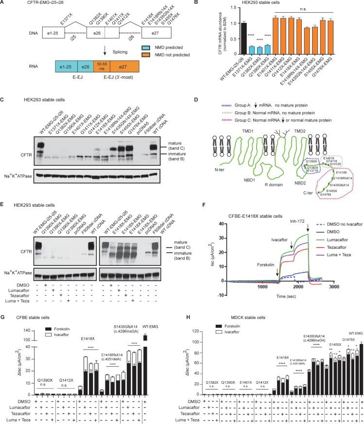
CFTR modulators have revolutionized the treatment of individuals with cystic fibrosis (CF) by improving the function of existing protein. Unfortunately, almost half of the disease-causing variants in CFTR are predicted to introduce premature termination codons (PTC) thereby causing absence of full-length CFTR protein. We hypothesized that a subset of nonsense and frameshift variants in CFTR allow expression of truncated protein that might respond to FDA-approved CFTR modulators. To address this concept, we selected 26 PTC-generating variants from four regions of CFTR and determined their consequences on CFTR mRNA, protein and function using intron-containing minigenes expressed in 3 cell lines (HEK293, MDCK and CFBE41o-) and patient-derived conditionally reprogrammed primary nasal epithelial cells. The PTC-generating variants fell into five groups based on RNA and protein effects. Group A (reduced mRNA, immature (core glycosylated) protein, function <1% (n = 5)) and Group B (normal mRNA, immature protein, function <1% (n = 10)) variants were unresponsive to modulator treatment. However, Group C (normal mRNA, mature (fully glycosylated) protein, function >1% (n = 5)), Group D (reduced mRNA, mature protein, function >1% (n = 5)) and Group E (aberrant RNA splicing, mature protein, function > 1% (n = 1)) variants responded to modulators. Increasing mRNA level by inhibition of NMD led to a significant amplification of modulator effect upon a Group D variant while response of a Group A variant was unaltered. Our work shows that PTC-generating variants should not be generalized as genetic 'nulls' as some may allow generation of protein that can be targeted to achieve clinical benefit.

摘要

CFTR 调节剂通过改善现有蛋白质的功能,彻底改变了囊性纤维化 (CF) 患者的治疗方法。不幸的是,CFTR 中几乎一半的致病变体预计会引入过早终止密码子 (PTC),从而导致全长 CFTR 蛋白缺失。我们假设 CFTR 中的一部分无义突变和移码突变允许表达截断的蛋白质,这些蛋白质可能对 FDA 批准的 CFTR 调节剂有反应。为了验证这一概念,我们从 CFTR 的四个区域中选择了 26 个产生 PTC 的变体,并使用含有内含子的微基因在 3 种细胞系 (HEK293、MDCK 和 CFBE41o-) 和患者来源的条件重编程的鼻上皮细胞中测定它们对 CFTR mRNA、蛋白质和功能的影响。根据 RNA 和蛋白质的影响,PTC 产生的变体分为五组。组 A(mRNA 减少,不成熟(核心糖基化)蛋白质,功能 <1%(n = 5))和组 B(mRNA 正常,不成熟蛋白质,功能 <1%(n = 10))变体对调节剂治疗无反应。然而,组 C(mRNA 正常,成熟(完全糖基化)蛋白质,功能 >1%(n = 5))、组 D(mRNA 减少,成熟蛋白质,功能 >1%(n = 5))和组 E(异常 RNA 剪接,成熟蛋白质,功能 >1%(n = 1))变体对调节剂有反应。通过抑制 NMD 增加 mRNA 水平可显著放大对组 D 变体的调节剂作用,而组 A 变体的反应则保持不变。我们的工作表明,PTC 产生的变体不应一概而论地被视为遗传“无”,因为有些变体可能允许生成可靶向的蛋白质,以实现临床获益。

https://cdn.ncbi.nlm.nih.gov/pmc/blobs/eb91/6267994/c1222464166d/pgen.1007723.g001.jpg

文献AI研究员

20分钟写一篇综述,助力文献阅读效率提升50倍。

立即体验

用中文搜PubMed

大模型驱动的PubMed中文搜索引擎

马上搜索

文档翻译

学术文献翻译模型,支持多种主流文档格式。

立即体验