Suppr超能文献

选择性内质网自噬通过钙网织蛋白- FAM134B 复合物发挥前胶原质量控制作用。

A selective ER-phagy exerts procollagen quality control via a Calnexin-FAM134B complex.

机构信息

Telethon Institute of Genetics and Medicine (TIGEM), Pozzuoli, Italy.

Institute of Biochemistry II, Goethe University Frankfurt - Medical Faculty, University Hospital, Frankfurt am Main, Germany.

出版信息

EMBO J. 2019 Jan 15;38(2). doi: 10.15252/embj.201899847. Epub 2018 Dec 17.

Abstract

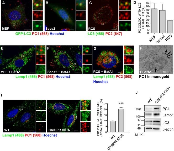
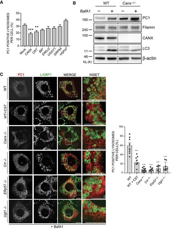
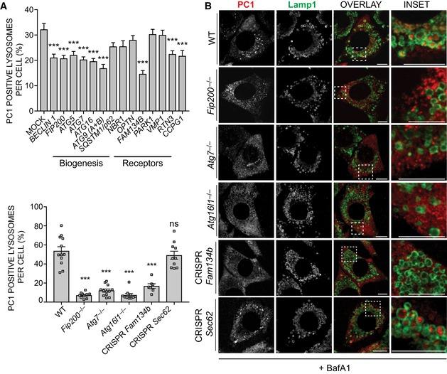
Autophagy is a cytosolic quality control process that recognizes substrates through receptor-mediated mechanisms. Procollagens, the most abundant gene products in Metazoa, are synthesized in the endoplasmic reticulum (ER), and a fraction that fails to attain the native structure is cleared by autophagy. However, how autophagy selectively recognizes misfolded procollagens in the ER lumen is still unknown. We performed siRNA interference, CRISPR-Cas9 or knockout-mediated gene deletion of candidate autophagy and ER proteins in collagen producing cells. We found that the ER-resident lectin chaperone Calnexin (CANX) and the ER-phagy receptor FAM134B are required for autophagy-mediated quality control of endogenous procollagens. Mechanistically, CANX acts as co-receptor that recognizes ER luminal misfolded procollagens and interacts with the ER-phagy receptor FAM134B. In turn, FAM134B binds the autophagosome membrane-associated protein LC3 and delivers a portion of ER containing both CANX and procollagen to the lysosome for degradation. Thus, a crosstalk between the ER quality control machinery and the autophagy pathway selectively disposes of proteasome-resistant misfolded clients from the ER.

摘要

自噬是一种胞质质量控制过程,通过受体介导的机制识别底物。原胶原蛋白是后生动物中最丰富的基因产物,在内质网(ER)中合成,一部分未能达到天然结构的原胶原蛋白通过自噬被清除。然而,自噬如何选择性地识别 ER 腔中错误折叠的原胶原蛋白仍然未知。我们在胶原产生细胞中通过 siRNA 干扰、CRISPR-Cas9 或敲除介导候选自噬和 ER 蛋白的基因缺失来进行研究。我们发现内质网驻留的凝集素伴侣蛋白 Calnexin(CANX)和 ER 噬作用受体 FAM134B 是内源性原胶原蛋白自噬介导的质量控制所必需的。从机制上讲,CANX 作为识别 ER 腔中错误折叠原胶原蛋白的共受体,与 ER 噬作用受体 FAM134B 相互作用。反过来,FAM134B 结合与自噬体膜相关的蛋白 LC3,并将一部分包含 CANX 和原胶原蛋白的 ER 递送到溶酶体进行降解。因此,内质网质量控制机制和自噬途径之间的串扰选择性地从 ER 中清除蛋白酶体抗性的错误折叠的靶标。

https://cdn.ncbi.nlm.nih.gov/pmc/blobs/ce68/6331724/0592268aad15/EMBJ-38-e99847-g002.jpg

文献AI研究员

20分钟写一篇综述,助力文献阅读效率提升50倍。

立即体验

用中文搜PubMed

大模型驱动的PubMed中文搜索引擎

马上搜索

文档翻译

学术文献翻译模型,支持多种主流文档格式。

立即体验