Suppr超能文献

一种新型梭菌定植于肠道与兔出血性肠炎的爆发有关。

Gut colonization by a novel Clostridium species is associated with the onset of epizootic rabbit enteropathy.

机构信息

Departamento de Genómica y Salud, Centro Superior de Investigación en Salud Pública - FISABIO, Avenida de Cataluña, 21, 46020, Valencia, Valencia, Spain.

Department of Fundamental Microbiology, University of Lausanne, 1006, Lausanne, Switzerland.

出版信息

Vet Res. 2018 Dec 20;49(1):123. doi: 10.1186/s13567-018-0617-8.

Abstract

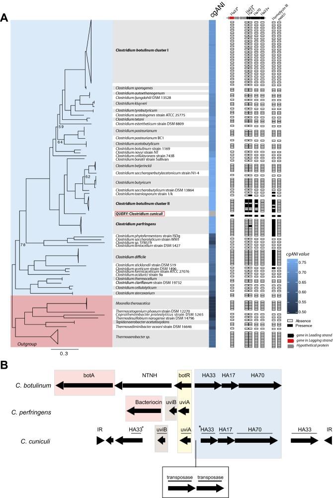
Epizootic rabbit enteropathy (ERE) represents one of the most devastating diseases affecting rabbit farms. Previous studies showing transmissibility of disease symptoms through oral inoculation of intestinal contents from sick animals suggested a bacterial infectious origin for ERE. However, no etiological agent has been identified yet. On the other hand, ERE is associated with major changes in intestinal microbial communities, pinpointing dysbiosis as an alternative cause for the disease. To better understand the role of intestinal bacteria in ERE development, we have performed a prospective longitudinal study in which intestinal samples collected from the same animals before, during and after disease onset were analyzed using high-throughput sequencing. Changes in hundreds of bacterial groups were detected after the initiation of ERE. In contrast, before ERE onset, the microbiota from rabbits that developed ERE did not differ from those that remained healthy. Notably, an expansion of a single novel Clostridium species (Clostridium cuniculi) was detected the day of ERE onset. C. cuniculi encodes several putative toxins and it is phylogenetically related to the two well-characterized pathogens C. botulinum and C. perfringens. Our results are consistent with a bacterial infectious origin of ERE and discard dysbiosis as the initial trigger of the disease. Although experimental validation is required, results derived from sequencing analysis, propose a key role of C. cuniculi in ERE initiation.

摘要

肠毒血症(ERE)是一种严重危害兔场的疾病。先前的研究表明,通过口服接种患病动物的肠道内容物可以传播疾病症状,这表明 ERE 具有细菌性传染性。然而,目前尚未确定病因。另一方面,ERE 与肠道微生物群落的重大变化有关,这表明菌群失调是疾病的另一个潜在原因。为了更好地了解肠道细菌在 ERE 发展中的作用,我们进行了一项前瞻性纵向研究,对发病前、发病中和发病后的相同动物的肠道样本进行了高通量测序分析。在 ERE 发病后,检测到数百个细菌群发生了变化。相比之下,在 ERE 发病前,患有 ERE 的兔子的微生物群与保持健康的兔子没有区别。值得注意的是,在 ERE 发病当天检测到一种新型梭菌(Clostridium cuniculi)的扩张。C. cuniculi 编码几种潜在的毒素,并且在系统发育上与两种特征明确的病原体 C. botulinum 和 C. perfringens 有关。我们的研究结果与 ERE 的细菌性传染性起源一致,并排除了菌群失调作为疾病初始诱因的可能性。尽管需要进行实验验证,但测序分析结果表明 C. cuniculi 在 ERE 的启动中起着关键作用。

https://cdn.ncbi.nlm.nih.gov/pmc/blobs/0f1b/6302431/4b82e08c3fc2/13567_2018_617_Fig1_HTML.jpg

文献AI研究员

20分钟写一篇综述,助力文献阅读效率提升50倍。

立即体验

用中文搜PubMed

大模型驱动的PubMed中文搜索引擎

马上搜索

文档翻译

学术文献翻译模型,支持多种主流文档格式。

立即体验