Suppr超能文献

CDX2 通过反式激活 GSK-3β 和 Axin2 的表达抑制 Wnt/β-catenin 信号通路,从而抑制结肠癌细胞的增殖和肿瘤形成。

CDX2 inhibits the proliferation and tumor formation of colon cancer cells by suppressing Wnt/β-catenin signaling via transactivation of GSK-3β and Axin2 expression.

机构信息

Department of General Surgery, First Affiliated Hospital of Xi'an Jiaotong University, Xi'an, 710061, Shaanxi Province, China.

Second Department of General Surgery, Shaanxi Provincial People's Hospital, Xi'an, 710068, Shaanxi Province, China.

出版信息

Cell Death Dis. 2019 Jan 10;10(1):26. doi: 10.1038/s41419-018-1263-9.

Abstract

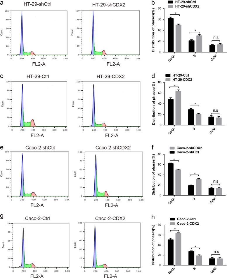
Caudal-related homeobox transcription factor 2 (CDX2), an intestine-specific nuclear transcription factor, has been strongly implicated in the tumourigenesis of various human cancers. However, the functional role of CDX2 in the development and progression of colorectal cancer (CRC) is not well known. In this study, CDX2 knockdown in colon cancer cells promoted cell proliferation in vitro, accelerated tumor formation in vivo, and induced a cell cycle transition from G0/G1 to S phase, whereas CDX2 overexpression inhibited cell proliferation. TOP/FOP-Flash reporter assay showed that CDX2 knockdown or CDX2 overexpression significantly increased or decreased Wnt signaling activity. Western blot assay showed that downstream targets of Wnt signaling, including β-catenin, cyclin D1 and c-myc, were up-regulated or down-regulated in CDX2-knockdown or CDX2-overexpressing colon cancer cells. In addition, suppression of Wnt signaling by XAV-939 led to a marked suppression of the cell proliferation enhanced by CDX2 knockdown, whereas activation of this signaling by CHIR-99021 significantly enhanced the cell proliferation inhibited by CDX2 overexpression. Dual-luciferase reporter and quantitative chromatin immunoprecipitation (qChIP) assays further confirmed that CDX2 transcriptionally activates glycogen synthase kinase-3β (GSK-3β) and axis inhibition protein 2 (Axin2) expression by directly binding to the promoter of GSK-3β and the upstream enhancer of Axin2. In conclusion, these results indicated that CDX2 inhibits the proliferation and tumor formation of colon cancer cells by suppressing Wnt/β-catenin signaling.

摘要

尾侧相关同源盒转录因子 2(CDX2)是一种肠道特异性核转录因子,强烈提示其与多种人类癌症的肿瘤发生有关。然而,CDX2 在结直肠癌(CRC)的发展和进展中的功能作用尚不清楚。在这项研究中,CDX2 在结肠癌细胞中的敲低促进了体外细胞增殖,加速了体内肿瘤形成,并诱导细胞周期从 G0/G1 向 S 期转变,而 CDX2 的过表达抑制了细胞增殖。TOP/FOP-Flash 报告基因检测表明,CDX2 的敲低或过表达显著增加或降低了 Wnt 信号活性。Western blot 检测表明,Wnt 信号的下游靶标,包括β-连环蛋白、细胞周期蛋白 D1 和 c-myc,在 CDX2 敲低或过表达的结肠癌细胞中上调或下调。此外,XAV-939 抑制 Wnt 信号导致 CDX2 敲低增强的细胞增殖明显受到抑制,而 CHIR-99021 激活该信号导致 CDX2 过表达抑制的细胞增殖显著增强。双荧光素酶报告基因和定量染色质免疫沉淀(qChIP)检测进一步证实,CDX2 通过直接结合 GSK-3β 启动子和 Axin2 的上游增强子,转录激活糖原合成酶激酶-3β(GSK-3β)和轴抑制蛋白 2(Axin2)的表达。总之,这些结果表明,CDX2 通过抑制 Wnt/β-连环蛋白信号抑制结肠癌细胞的增殖和肿瘤形成。

https://cdn.ncbi.nlm.nih.gov/pmc/blobs/a03a/6328578/0568be317f0a/41419_2018_1263_Fig1_HTML.jpg

文献AI研究员

20分钟写一篇综述,助力文献阅读效率提升50倍。

立即体验

用中文搜PubMed

大模型驱动的PubMed中文搜索引擎

马上搜索

文档翻译

学术文献翻译模型,支持多种主流文档格式。

立即体验