Suppr超能文献

JARID1B 通过降低 CDX2 水平促进结直肠癌的增殖和 Wnt/β-catenin 信号通路。

JARID1B promotes colorectal cancer proliferation and Wnt/β-catenin signaling via decreasing CDX2 level.

机构信息

Department of Thyroid Surgery, Second Affiliated Hospital of Nanchang University, Nanchang, China.

Jiangxi Province Key Laboratory of Molecular Medicine, Nanchang, China.

出版信息

Cell Commun Signal. 2020 Oct 27;18(1):169. doi: 10.1186/s12964-020-00660-4.

Abstract

BACKGROUND

Jumonji AT-rich interactive domain 1B(JARID1B) has been shown to be upregulated in many human cancers and plays a critical role in the development of cancers cells. Nevertheless, its functional role in colorectal cancer (CRC) progression is not fully understood.

METHODS

Herein, JARID1B expression levels were detected in clinical CRC samples by western blotting and qRT-PCR. DLD-1 cells with JARID1B knockdown or overexpression by stably transfected plasmids were used in vitro and in vivo study. Colony formation, 5-ethynyl-20-deoxyuridine (EdU) and Real Time Cellular Analysis (RTCA) assays were used to detect cell proliferation and growth. Transcriptome and CHIP assays were used to examine the molecular biology changes and molecular interaction in these cells. Nude mice was utilized to study the correlation of JARID1B and tumor growth in vivo.

RESULTS

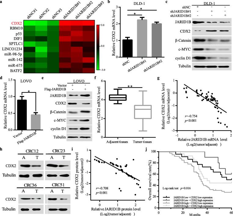
Here, we first observed that JARID1B was significantly upregulated in CRC tissue compared to adjacent normal tissues. In CRC patients, JARID1B high expression was positively relation with poor overall survival. Multivariate analyses revealed that high JARID1B expression was an independent predictive marker for the poor prognosis of CRC. In addition, we found that JARID1B promoted CRC cells proliferation by Wnt/β-catenin signaling pathway. Further studies demonstrated CDX2 as a downstream target of JARID1B, and our data demonstrated that CDX2 is crucial for JARID1B -mediated Wnt/β-catenin signaling pathway. Mechanistically, we demonstrated that JARID1B regulated CDX2 expression through demethylation of H3K4me3.

CONCLUSIONS

CDX2 inhibited by JARID1B-derived H3K4me3 methylation promoted cells proliferation of CRC via Wnt/β-catenin signaling pathway. Therefore, our studies provided a novel insight into the role of JARID1B in CRC cells proliferation and potential new molecular target for treating CRC. Video abstract.

摘要

背景

Jumonji AT-富含交互域 1B(JARID1B)在许多人类癌症中表达上调,在癌细胞的发展中起着关键作用。然而,其在结直肠癌(CRC)进展中的功能作用尚不完全清楚。

方法

本文通过 Western blot 和 qRT-PCR 检测了临床 CRC 样本中的 JARID1B 表达水平。通过稳定转染质粒敲低或过表达 JARID1B 的 DLD-1 细胞用于体外和体内研究。集落形成、5-乙炔基-20-脱氧尿苷(EdU)和实时细胞分析(RTCA)检测用于检测细胞增殖和生长。转录组和 CHIP 检测用于检查这些细胞中的分子生物学变化和分子相互作用。裸鼠用于研究体内 JARID1B 与肿瘤生长的相关性。

结果

本文首次观察到 JARID1B 在 CRC 组织中明显上调,与相邻正常组织相比。在 CRC 患者中,JARID1B 高表达与总体生存不良呈正相关。多因素分析显示,高 JARID1B 表达是 CRC 预后不良的独立预测标志物。此外,我们发现 JARID1B 通过 Wnt/β-catenin 信号通路促进 CRC 细胞增殖。进一步的研究表明 CDX2 是 JARID1B 的下游靶标,我们的数据表明 CDX2 是 JARID1B 介导的 Wnt/β-catenin 信号通路所必需的。机制上,我们证明 JARID1B 通过 H3K4me3 的去甲基化调节 CDX2 的表达。

结论

JARID1B 衍生的 H3K4me3 甲基化抑制 CDX2 促进 CRC 细胞增殖通过 Wnt/β-catenin 信号通路。因此,我们的研究为 JARID1B 在 CRC 细胞增殖中的作用提供了新的见解,并为治疗 CRC 提供了新的潜在分子靶点。

https://cdn.ncbi.nlm.nih.gov/pmc/blobs/96a4/7590656/1d4643d1676b/12964_2020_660_Fig1_HTML.jpg

文献AI研究员

20分钟写一篇综述,助力文献阅读效率提升50倍。

立即体验

用中文搜PubMed

大模型驱动的PubMed中文搜索引擎

马上搜索

文档翻译

学术文献翻译模型,支持多种主流文档格式。

立即体验