Suppr超能文献

胰腺癌中miRNA-148a的恢复通过下调母源表达基因-3抑制Wnt/β-连环蛋白信号通路,从而减少侵袭和转移。

Restoration of miRNA-148a in pancreatic cancer reduces invasion and metastasis by inhibiting the Wnt/β-catenin signaling pathway via downregulating maternally expressed gene-3.

作者信息

Sun Yunpeng, Zhu Qiandong, Zhou Mengtao, Yang Wenjun, Shi Hongqi, Shan Yunfeng, Zhang Qiyu, Yu Fuxiang

机构信息

Department of Hepatobiliary Surgery, The First Affiliated Hospital of Wenzhou Medical University, Wenzhou, Zhejiang 325015, P.R. China.

出版信息

Exp Ther Med. 2019 Jan;17(1):639-648. doi: 10.3892/etm.2018.7026. Epub 2018 Nov 28.

Abstract

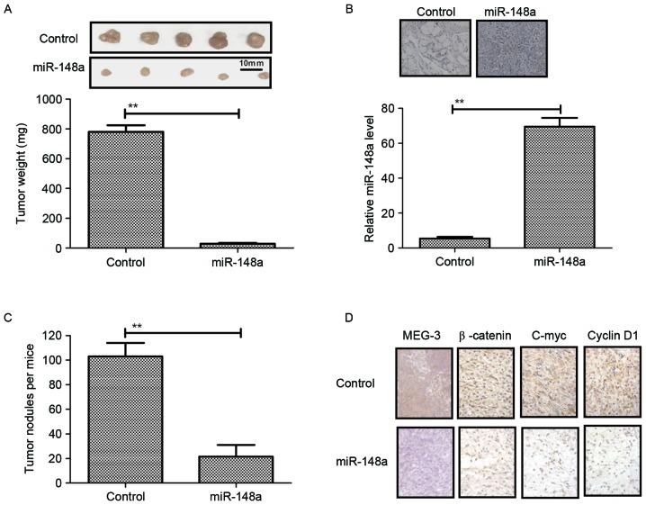
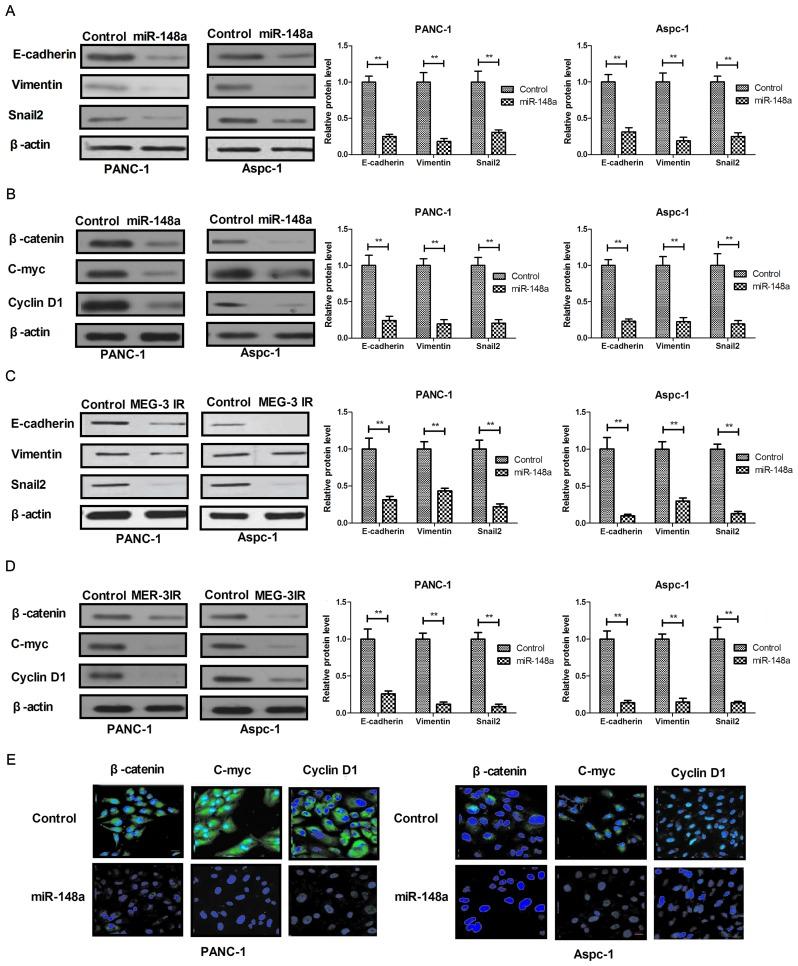
Various microRNAs (miRNA) have been recognized potential novel tumor markers and have a critical role in cancer development and progression. Recently, methylation of miRNA-148a was identified as a crucial biochemical process in the progression of cancer. However, its potential role and in pancreatic cancer as well as the underlying mechanisms have remained largely elusive. The present study investigated the potential antitumor effect of miR-148a as well as its impact on invasion and metastasis in pancreatic cancer. It was found that the expression of miRNA-148a and the potential predictive biomarker maternally expressed gene-3 (MEG-3) were obviously decreased in human pancreatic cancer tissues compared with those in adjacent non-tumorous tissues. Furthermore, miR-148a was found to be downregulated in pancreatic cancer cell lines compared with normal pancreatic cells through promoter methylation. An MTT assay and a clonogenic assay demonstrated that restoration of miRNA-148a inhibited the proliferation and colony formation of pancreatic cancer cells. In addition, miR-148a transduction led to the upregulation of MEG-3 expression and promoted apoptosis of pancreatic cancer cells. Western blot analysis revealed that transduction of miR-148a markedly decreased the expression levels of C-myc, cyclin D1 and β-catenin in pancreatic cancer cells. Methylation of miR-148a not only decreased the endogenous β-catenin levels but also inhibited the nuclear translocation of β-catenin to delay cell cycle progression. Furthermore, ectopic miR-148a methylation inhibited pancreatic cancer cell migration and invasion via causing an upregulation of MEG-3 expression. Most importantly, ectopic overexpression of miR-148a in pancreatic cancer cells inhibited tumor formation in an animal experiment. Taken together, miR-148a methylation is a crucial regulatory process to inhibit the proliferation and invasion of pancreatic cancer cells, and transduction of miR-148a suppressed the proliferation of pancreatic cancer cells through negative regulation of the Wnt/β-catenin signaling pathway. The findings of the present study suggested that miRNA-148a acts as a tumor suppressor in pancreatic cancer and may contribute to the development of novel treatments for pancreatic cancer.

摘要

多种微小RNA(miRNA)已被确认为潜在的新型肿瘤标志物,在癌症的发生和发展过程中起着关键作用。最近,miRNA - 148a的甲基化被确定为癌症进展中的一个关键生化过程。然而,其在胰腺癌中的潜在作用及潜在机制在很大程度上仍不清楚。本研究调查了miR - 148a的潜在抗肿瘤作用及其对胰腺癌侵袭和转移的影响。研究发现,与相邻的非肿瘤组织相比,人胰腺癌组织中miRNA - 148a和潜在的预测生物标志物母系表达基因3(MEG - 3)的表达明显降低。此外,通过启动子甲基化发现,与正常胰腺细胞相比,miR - 148a在胰腺癌细胞系中表达下调。MTT试验和克隆形成试验表明,miRNA - 148a的恢复抑制了胰腺癌细胞的增殖和集落形成。此外,miR - 148a转导导致MEG - 3表达上调并促进胰腺癌细胞凋亡。蛋白质印迹分析显示,miR - 148a转导显著降低了胰腺癌细胞中C - myc、细胞周期蛋白D1和β - 连环蛋白的表达水平。miR - 148a的甲基化不仅降低了内源性β - 连环蛋白水平,还抑制了β - 连环蛋白的核转位,从而延迟细胞周期进程。此外,异位miR - 148a甲基化通过上调MEG - 3表达抑制胰腺癌细胞的迁移和侵袭。最重要的是,在动物实验中,胰腺癌细胞中miR - 148a的异位过表达抑制了肿瘤形成。综上所述,miR - 148a甲基化是抑制胰腺癌细胞增殖和侵袭的关键调节过程,miR - 148a转导通过对Wnt/β - 连环蛋白信号通路的负调节抑制胰腺癌细胞的增殖。本研究结果表明,miRNA - 148a在胰腺癌中起肿瘤抑制作用,可能有助于开发胰腺癌的新型治疗方法。

https://cdn.ncbi.nlm.nih.gov/pmc/blobs/1f62/6307449/4bb46b4d047c/etm-17-01-0639-g00.jpg

文献AI研究员

20分钟写一篇综述,助力文献阅读效率提升50倍。

立即体验

用中文搜PubMed

大模型驱动的PubMed中文搜索引擎

马上搜索

文档翻译

学术文献翻译模型,支持多种主流文档格式。

立即体验