Suppr超能文献

HLA等位基因的基因组缺失可能会影响低危骨髓增生异常综合征患者的临床结局。

Genomic loss of HLA alleles may affect the clinical outcome in low-risk myelodysplastic syndrome patients.

作者信息

Montes Paola, Kerick Martin, Bernal Mónica, Hernández Francisca, Jiménez Pilar, Garrido Pilar, Márquez Ana, Jurado Manuel, Martin Javier, Garrido Federico, Ruiz-Cabello Francisco

机构信息

Servicio de Análisis Clínicos e Inmunología, UGC de Laboratorio Clínico, Hospital Universitario Virgen de las Nieves, Granada, Spain.

Instituto de Parasitología y Biomedicina López Neyra, CSIC, Granada, Spain.

出版信息

Oncotarget. 2018 Dec 11;9(97):36929-36944. doi: 10.18632/oncotarget.26405.

Abstract

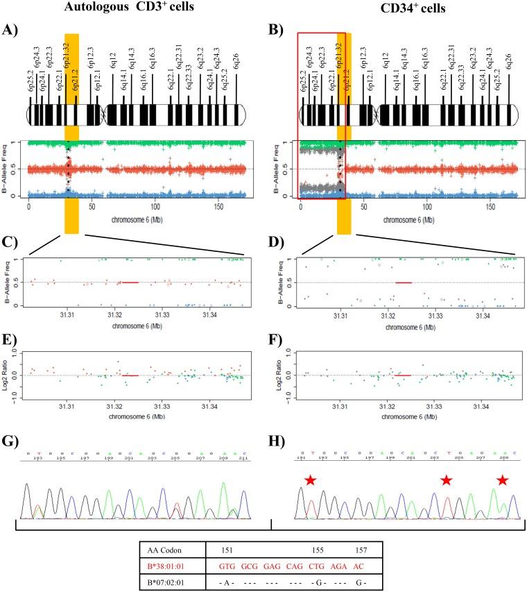
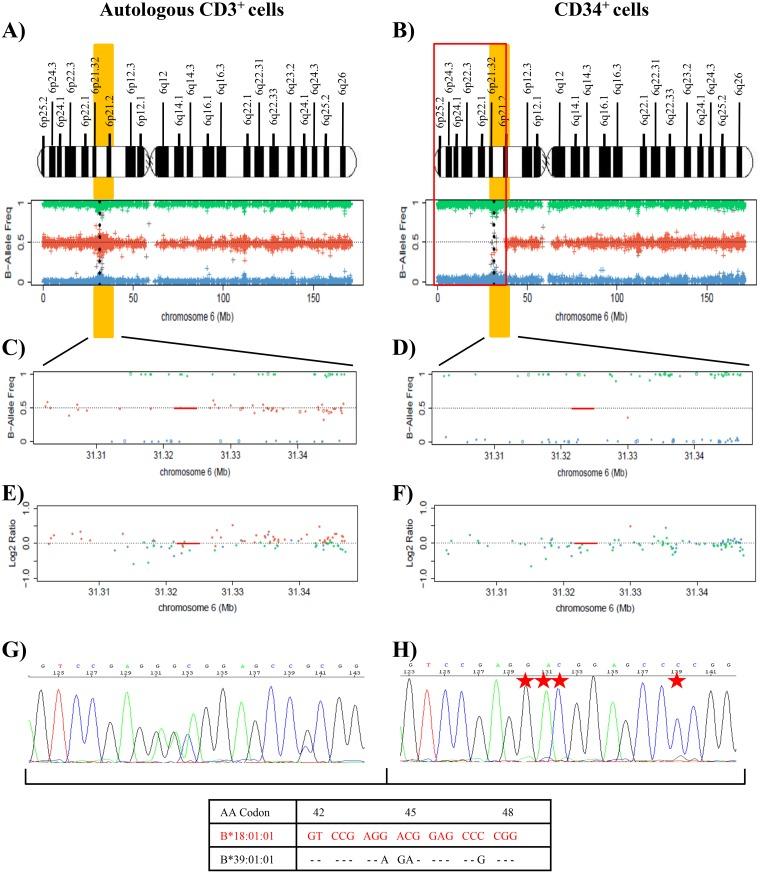
The Revised International Prognostic Score and some somatic mutations in myelodysplastic syndrome (MDS) are independently associated with transformation to acute myeloid leukemia (AML). Immunity has also been implicated in the pathogenesis of MDS, although the underlying mechanism remains unclear. We performed a SNP array on chromosome 6 in CD34 purified blasts from 19 patients diagnosed with advanced MDS and 8 patients with other myeloid malignancies to evaluate the presence of loss of heterozygosity (LOH) in HLA and its impact on disease progression. Three patients had acquired copy-neutral LOH (CN-LOH) on 6p arms, which may disrupt antigen presentation and act as a mechanism for immune system evasion. Interestingly, these patients had previously been classified at low risk of AML progression, and the poor outcome cannot be explained by the acquisition of adverse mutations. LOH HLA was not detected in the remaining 24 patients, who all had adverse risk factors. In summary, the clinical outcome of patients with advanced MDS might be influenced by HLA allelic loss, wich allows subclonal expansions to evade cytotoxic-T and NK cell attack. CN-LOH HLA may therefore be a factor favoring MDS progression to AML independently of the somatic tumor mutation load.

摘要

修订后的国际预后评分以及骨髓增生异常综合征(MDS)中的一些体细胞突变与转化为急性髓系白血病(AML)独立相关。免疫也被认为与MDS的发病机制有关,尽管其潜在机制仍不清楚。我们对19例诊断为晚期MDS的患者和8例其他髓系恶性肿瘤患者的CD34纯化原始细胞进行了6号染色体的单核苷酸多态性阵列分析,以评估HLA杂合性缺失(LOH)的存在及其对疾病进展的影响。3例患者在6p臂上获得了拷贝中性LOH(CN-LOH),这可能会破坏抗原呈递并作为一种逃避免疫系统的机制。有趣的是,这些患者之前被归类为AML进展低风险,而不良预后不能用获得不良突变来解释。其余24例均有不良风险因素的患者未检测到LOH HLA。总之,晚期MDS患者的临床结局可能受HLA等位基因缺失影响,这使得亚克隆扩增能够逃避免疫细胞毒性T细胞和NK细胞的攻击。因此,CN-LOH HLA可能是一个独立于体细胞肿瘤突变负荷而有利于MDS进展为AML的因素。

https://cdn.ncbi.nlm.nih.gov/pmc/blobs/993d/6319343/276b14cf02f1/oncotarget-09-36929-g001.jpg

文献AI研究员

20分钟写一篇综述,助力文献阅读效率提升50倍。

立即体验

用中文搜PubMed

大模型驱动的PubMed中文搜索引擎

马上搜索

文档翻译

学术文献翻译模型,支持多种主流文档格式。

立即体验