Suppr超能文献

HSPB1 所致神经病变突变通过扰乱 SQSTM1/p62 体的形成来损害自噬。

Neuropathy-causing mutations in HSPB1 impair autophagy by disturbing the formation of SQSTM1/p62 bodies.

机构信息

a Peripheral Neuropathy Research Group , Institute Born Bunge and University of Antwerp , Antwerp , Belgium.

b VIB-UAntwerp Center for Molecular Neurology , Antwerp , Belgium.

出版信息

Autophagy. 2019 Jun;15(6):1051-1068. doi: 10.1080/15548627.2019.1569930. Epub 2019 Jan 31.

Abstract

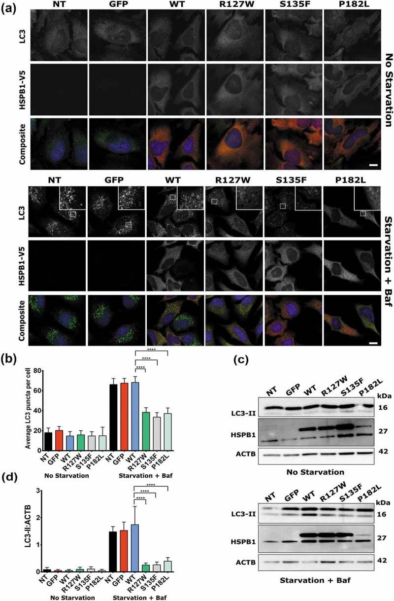
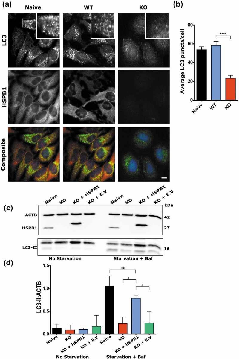
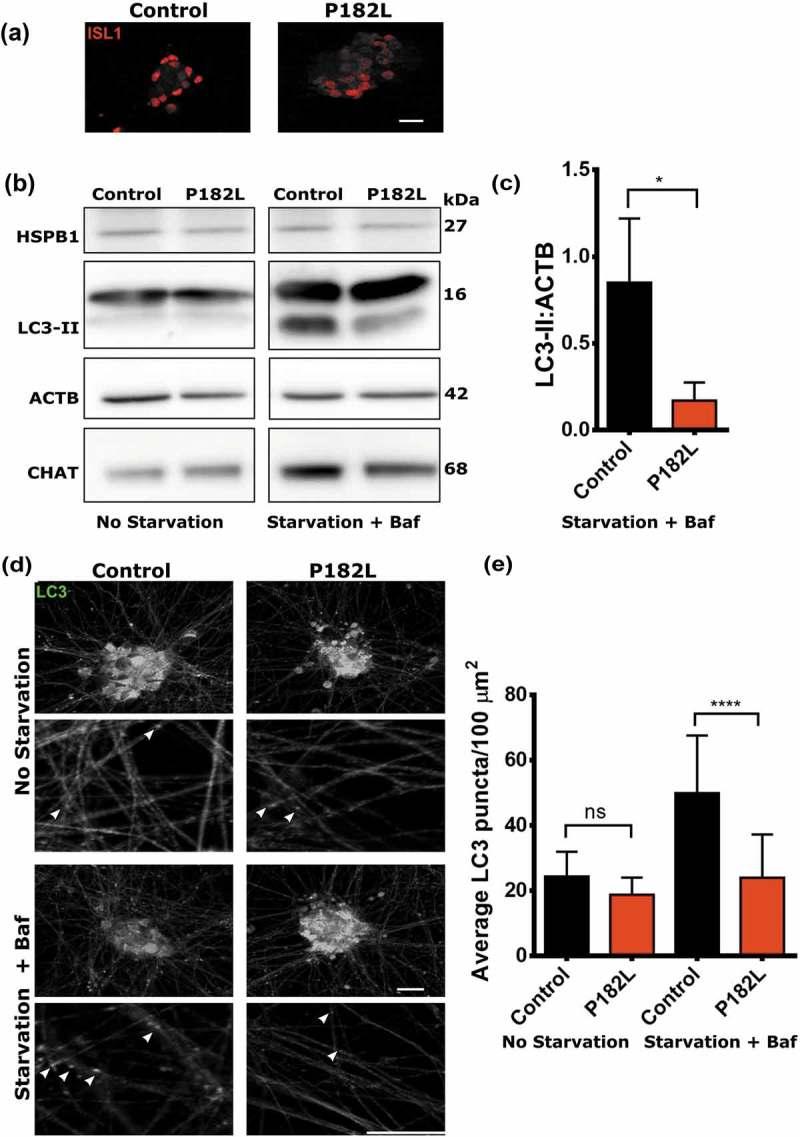
HSPB1 (heat shock protein family B [small] member 1) is a ubiquitously expressed molecular chaperone. Most mutations in HSPB1 cause axonal Charcot-Marie-Tooth neuropathy and/or distal hereditary motor neuropathy. In this study we show that mutations in HSPB1 lead to impairment of macroautophagic/autophagic flux. In HSPB1 knockout cells, we demonstrate that HSPB1 is necessary for autophagosome formation, which was rescued upon re-expression of HSPB1. Employing a label-free LC-MS/MS analysis on the various HSPB1 variants (wild type and mutants), we identified autophagy-specific interactors. We reveal that the wild-type HSPB1 protein binds to the autophagy receptor SQSTM1/p62 and that the PB1 domain of SQSTM1 is essential for this interaction. Mutations in HSPB1 lead to a decrease in the formation of SQSTM1/p62 bodies, and subsequent impairment of phagophore formation, suggesting a regulatory role for HSPB1 in autophagy via interaction with SQSTM1. Remarkably, autophagy deficits could also be confirmed in patient-derived motor neurons thereby indicating that the impairment of autophagy might be one of the pathomechanisms by which mutations in HSPB1 lead to peripheral neuropathy. Abbreviations: ACD: alpha-crystallin domain; ALS: amyotrophic lateral sclerosis; ATG14: autophagy related 14; BAG1/3: BCL2 associated athanogene 1/3; CMT: Charcot-Marie-Tooth; dHMN: distal hereditary motor neuropathy; GFP: green fluorescent protein; HSPA8: heat shock protein family A (Hsp70) member 8; HSPB1/6/8: heat shock protein family B (small) member 1/6/8; LIR: LC3-interacting region; LC3B: microtubule associated protein 1 light chain 3 beta; PB1: Phox and Bem1; SQSTM1: sequestosome 1; STUB1/CHIP: STIP1 homology and U-box containing protein 1; UBA: ubiquitin-associated; WIPI1: WD repeat domain, phosphoinositide interacting 1; WT: wild-type.

摘要

热休克蛋白家族 B(小)成员 1(HSPB1)是一种普遍表达的分子伴侣。HSPB1 的大多数突变导致轴索性夏科-马里-图什神经病和/或遗传性远端运动神经病。在本研究中,我们表明 HSPB1 的突变导致巨自噬/自噬流受损。在 HSPB1 敲除细胞中,我们证明 HSPB1 对于自噬体的形成是必需的,而 HSPB1 的重新表达可以挽救自噬体的形成。我们使用无标签 LC-MS/MS 分析各种 HSPB1 变体(野生型和突变型),鉴定了自噬特异性相互作用蛋白。我们揭示野生型 HSPB1 蛋白与自噬受体 SQSTM1/p62 结合,并且 SQSTM1 的 PB1 结构域对于这种相互作用是必需的。HSPB1 的突变导致 SQSTM1/p62 体的形成减少,随后吞噬体的形成受损,表明 HSPB1 通过与 SQSTM1 的相互作用在自噬中起调节作用。值得注意的是,在患者来源的运动神经元中也可以证实自噬缺陷,从而表明自噬的损伤可能是 HSPB1 突变导致周围神经病的机制之一。缩写:ACD:α-晶体蛋白结构域;ALS:肌萎缩侧索硬化症;ATG14:自噬相关 14;BAG1/3:BCL2 相关抗凋亡基因 1/3;CMT:夏科-马里-图什神经病;dHMN:遗传性远端运动神经病;GFP:绿色荧光蛋白;HSPA8:热休克蛋白家族 A(Hsp70)成员 8;HSPB1/6/8:热休克蛋白家族 B(小)成员 1/6/8;LIR:LC3 相互作用区域;LC3B:微管相关蛋白 1 轻链 3β;PB1:Phox 和 Bem1;SQSTM1:自噬相关基因 1;STUB1/CHIP:STIP1 同源和 U -box 包含蛋白 1;UBA:泛素相关;WIPI1:WD 重复域,磷酸肌醇相互作用 1;WT:野生型。

https://cdn.ncbi.nlm.nih.gov/pmc/blobs/fe97/6526868/19e586aa1e8d/kaup-15-06-1569930-g001.jpg

文献AI研究员

20分钟写一篇综述,助力文献阅读效率提升50倍。

立即体验

用中文搜PubMed

大模型驱动的PubMed中文搜索引擎

马上搜索

文档翻译

学术文献翻译模型,支持多种主流文档格式。

立即体验