Suppr超能文献

Hspb1 在帕金森病中铁死亡细胞死亡中的双相作用。

The biphasic role of Hspb1 on ferroptotic cell death in Parkinson's disease.

机构信息

Department of Anatomy and Embryology, School of Basic Medical Sciences, Peking University Health Science Center, Beijing 100191, China.

School of Clinical Medicine, Peking University Health Science Center, Beijing 100191, China.

出版信息

Theranostics. 2024 Aug 1;14(12):4643-4666. doi: 10.7150/thno.98457. eCollection 2024.

Abstract

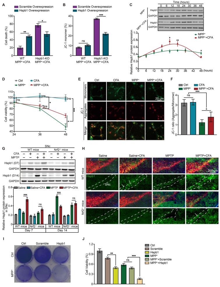
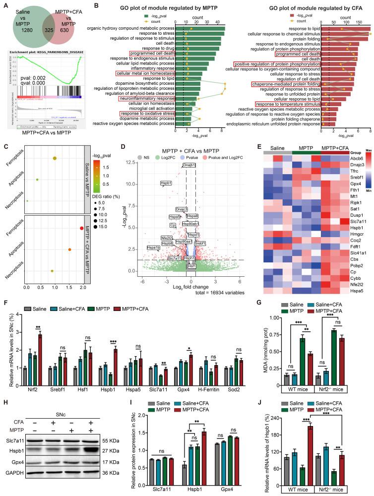
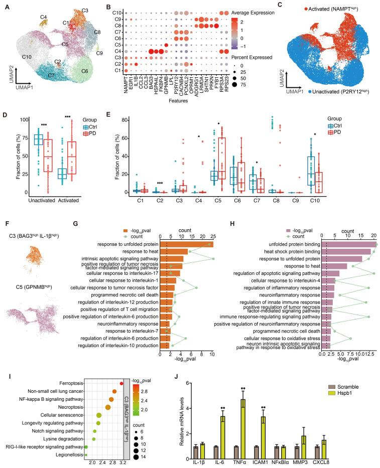
: Ferroptosis-driven loss of dopaminergic neurons plays a pivotal role in the pathogenesis of Parkinson's disease (PD). In PD patients, Hspb1 is commonly observed at abnormally high levels in the substantia nigra. The precise consequences of Hspb1 overexpression in PD, however, have yet to be fully elucidated. : We used human iPSC-derived dopaminergic neurons and Coniferaldehyde (CFA)-an Nrf2 agonist known for its ability to cross the blood-brain barrier-to investigate the role of Hspb1 in PD. We examined the correlation between Hspb1 overexpression and Nrf2 activation and explored the transcriptional regulation of Hspb1 by Nrf2. Gene deletion techniques were employed to determine the necessity of Nrf2 and Hspb1 for CFA's neuroprotective effects. : Our research demonstrated that Nrf2 can upregulate the transcription of Hspb1 by directly binding to its promoter. Deletion of either Nrf2 or Hspb1 gene abolished the neuroprotective effects of CFA. The Nrf2-Hspb1 pathway, newly identified as a defense mechanism against ferroptosis, was shown to be essential for preventing neurodegeneration progression. Additionally, we discovered that prolonged overexpression of Hspb1 leads to neuronal death and that Hspb1 released from ruptured cells can trigger secondary cell death in neighboring cells, exacerbating neuroinflammatory responses. : These findings highlight a biphasic role of Hspb1 in PD, where it initially provides neuroprotection through the Nrf2-Hspb1 pathway but ultimately contributes to neurodegeneration and inflammation when overexpressed. Understanding this dual role is crucial for developing therapeutic strategies targeting Hspb1 and Nrf2 in PD.

摘要

铁死亡驱动的多巴胺能神经元丢失在帕金森病 (PD) 的发病机制中起着关键作用。在 PD 患者中,Hspb1 在黑质中通常以异常高的水平存在。然而,Hspb1 过表达在 PD 中的确切后果尚未完全阐明。

我们使用人诱导多能干细胞 (iPSC) 衍生的多巴胺能神经元和 Coniferaldehyde (CFA)——一种已知能够穿过血脑屏障的 Nrf2 激动剂——来研究 Hspb1 在 PD 中的作用。我们检查了 Hspb1 过表达与 Nrf2 激活之间的相关性,并探讨了 Nrf2 对 Hspb1 的转录调控。我们采用基因缺失技术来确定 Nrf2 和 Hspb1 对于 CFA 的神经保护作用的必要性。

我们的研究表明,Nrf2 可以通过直接结合其启动子来上调 Hspb1 的转录。Nrf2 或 Hspb1 基因的缺失消除了 CFA 的神经保护作用。新发现的 Nrf2-Hspb1 途径作为对抗铁死亡的防御机制对于防止神经退行性变的进展是必不可少的。此外,我们发现 Hspb1 的过度表达会导致神经元死亡,并且从破裂细胞中释放的 Hspb1 可以引发邻近细胞的继发性细胞死亡,从而加剧神经炎症反应。

这些发现突出了 Hspb1 在 PD 中的双重作用,它最初通过 Nrf2-Hspb1 途径提供神经保护,但当过度表达时最终会导致神经退行性变和炎症。了解这种双重作用对于开发针对 PD 中 Hspb1 和 Nrf2 的治疗策略至关重要。

https://cdn.ncbi.nlm.nih.gov/pmc/blobs/3a24/11373631/4c46c14890bc/thnov14p4643g001.jpg

文献AI研究员

20分钟写一篇综述,助力文献阅读效率提升50倍。

立即体验

用中文搜PubMed

大模型驱动的PubMed中文搜索引擎

马上搜索

文档翻译

学术文献翻译模型,支持多种主流文档格式。

立即体验