Suppr超能文献

精子微生物群及其对精液参数的影响。

Sperm Microbiota and Its Impact on Semen Parameters.

作者信息

Baud David, Pattaroni Céline, Vulliemoz Nicolas, Castella Vincent, Marsland Benjamin J, Stojanov Milos

机构信息

Materno-fetal and Obstetrics Research Unit, Department Woman Mother Child, Lausanne University Hospital, Lausanne, Switzerland.

Department of Immunology and Pathology, Monash University, Melbourne, VIC, Australia.

出版信息

Front Microbiol. 2019 Feb 12;10:234. doi: 10.3389/fmicb.2019.00234. eCollection 2019.

Abstract

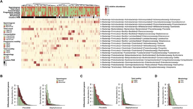
Compared to its female counterpart, the microbiota of the male genital tract has not been studied extensively. With this study, we aimed to evaluate the bacterial composition of seminal fluid and its impact on sperm parameters. We hypothesized that a dysbiotic microbiota composition may have an influence on sperm quality. Semen samples of 26 men with normal spermiogram and 68 men with at least one abnormal spermiogram parameter were included in the study. Samples were stratified based on total sperm count, spermatozoa concentration, progressive motility, total motility and spermatozoa morphology. Microbiota profiling was performed using 16S rRNA gene amplicons sequencing and total bacterial load was determined using a panbacterial quantitative PCR. Semen samples broadly clustered into three microbiota profiles: -enriched, -enriched, and polymicrobial. -enriched samples had the highest bacterial load ( < 0.05). Network analysis identified three main co-occurrence modules, among which two contained bacteria commonly found in the vaginal flora. Genera from the same module displayed similar oxygen requirements, arguing for the presence of different ecological niches for bacteria that colonize semen through the passage. Contrary to our hypothesis, shifts in overall microbiota composition (beta-diversity) did not correlate with spermiogram parameters. Similarly, we did not find any difference in microbial richness or diversity (alpha-diversity). Differential abundance testing, however, revealed three specific genera that were significantly enriched or depleted in some of the sperm quality groups ( < 0.05). relative abundance was increased in samples with defective sperm motility while was increased in the corresponding control group. In addition, we observed an increased relative abundance of in samples with normal sperm morphology. Our study indicates that overall bacterial content of sperm might not play a major role in male infertility. Although no major shifts in microbiota composition or diversity were found, the differential abundance of specific bacterial genera in the sperm suggests that a small subset of microbes might impact the spermatozoal physiology during sperm transition, more specifically motility and morphology. Further studies are required to challenge this finding and develop potential strategies to induce the formation of a healthy seminal microbiota.

摘要

与女性生殖道微生物群相比,男性生殖道微生物群的研究尚不广泛。通过本研究,我们旨在评估精液的细菌组成及其对精子参数的影响。我们假设微生物群组成失调可能会影响精子质量。本研究纳入了26名精子图谱正常的男性和68名至少有一项精子图谱参数异常的男性的精液样本。样本根据精子总数、精子浓度、前向运动能力、总运动能力和精子形态进行分层。使用16S rRNA基因扩增子测序进行微生物群分析,并使用泛细菌定量PCR测定总细菌载量。精液样本大致分为三种微生物群谱:-富集型、-富集型和多微生物型。-富集型样本的细菌载量最高(<0.05)。网络分析确定了三个主要的共现模块,其中两个包含阴道菌群中常见的细菌。来自同一模块的属显示出相似的氧气需求,这表明通过通道定殖于精液中的细菌存在不同的生态位。与我们的假设相反,整体微生物群组成的变化(β-多样性)与精子图谱参数无关。同样,我们没有发现微生物丰富度或多样性(α-多样性)有任何差异。然而,差异丰度测试揭示了三个特定的属,它们在某些精子质量组中显著富集或减少(<0.05)。在精子运动能力有缺陷的样本中,相对丰度增加,而在相应的对照组中增加。此外,我们观察到精子形态正常的样本中相对丰度增加。我们的研究表明,精子的总体细菌含量可能在男性不育中不起主要作用。虽然未发现微生物群组成或多样性有重大变化,但精子中特定细菌属的差异丰度表明,一小部分微生物可能在精子转化过程中影响精子生理,更具体地说是运动能力和形态。需要进一步的研究来验证这一发现,并开发潜在的策略来诱导健康精液微生物群的形成。

https://cdn.ncbi.nlm.nih.gov/pmc/blobs/1b06/6379293/8073fea1decf/fmicb-10-00234-g001.jpg

文献AI研究员

20分钟写一篇综述,助力文献阅读效率提升50倍。

立即体验

用中文搜PubMed

大模型驱动的PubMed中文搜索引擎

马上搜索

文档翻译

学术文献翻译模型,支持多种主流文档格式。

立即体验