Suppr超能文献

非共价蛋白酶体抑制剂 PI-1840 诱导骨肉瘤细胞凋亡和自噬。

Non‑covalent proteasome inhibitor PI‑1840 induces apoptosis and autophagy in osteosarcoma cells.

机构信息

Department of Orthopedic Surgery, The First Affiliated Hospital of Harbin Medical University, Harbin, Heilongjiang 150001, P.R. China.

Teaching Experiment Center of Biotechnology, Harbin Medical University, Harbin, Heilongjiang 150086, P.R. China.

出版信息

Oncol Rep. 2019 May;41(5):2803-2817. doi: 10.3892/or.2019.7040. Epub 2019 Mar 1.

Abstract

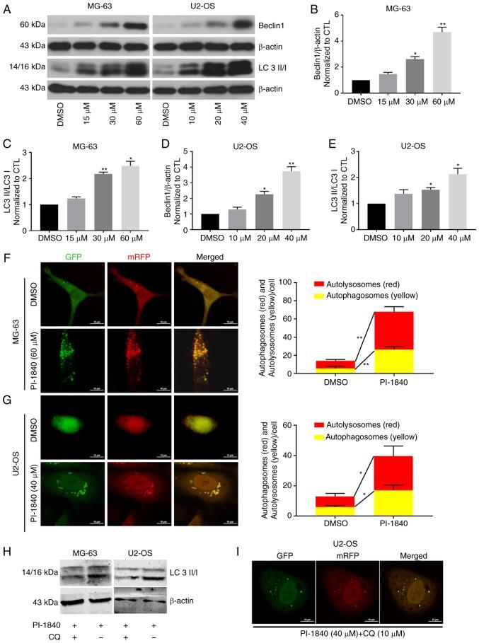
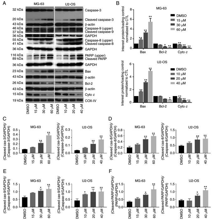
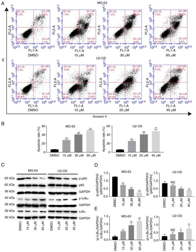
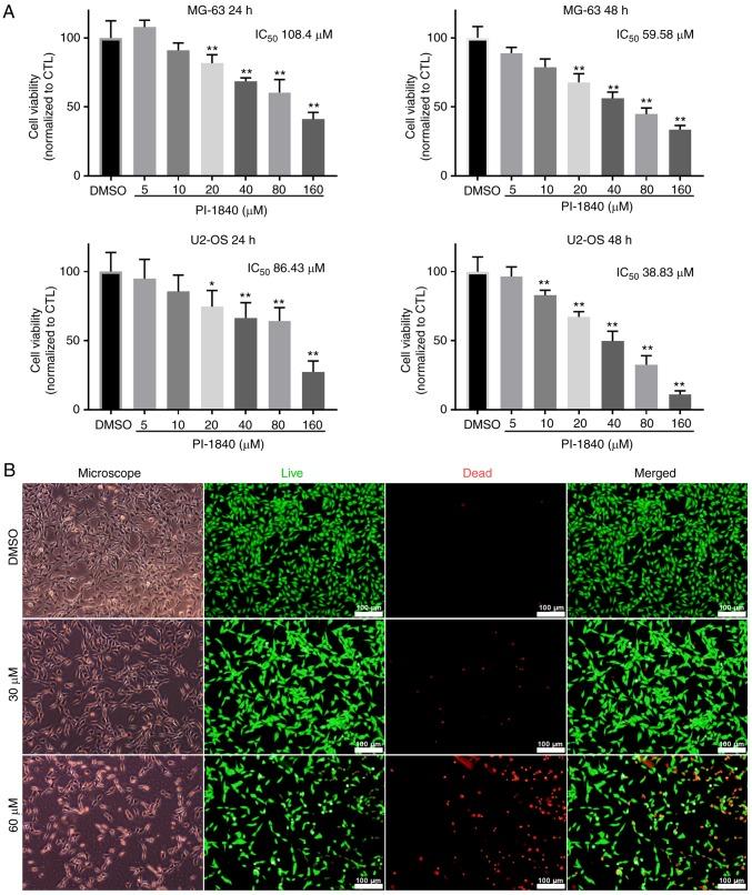
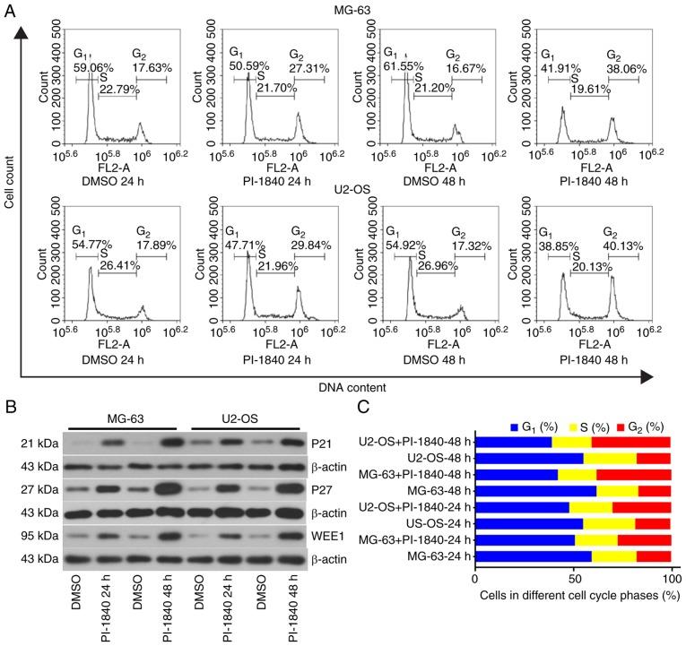
Osteosarcoma (OS) is the predominant form of primary bone malignancy in children and adolescents. Although the combination of chemotherapy and modified surgical therapy leads to marked improvements in the survival rate, the therapeutic outcomes remain unsatisfactory. Therefore, the identification of novel drugs with higher efficacy and fewer side‑effects is urgently required. Proteasome inhibitors have been approved by the Food and Drug Administration (FDA) for the treatment of certain cancers, although none of them are directed against OS. Non‑covalent proteasome inhibitors, such as PI‑1840, are superior to covalent ones in numerous respects in view of their chemical structure; however, to date, no studies have been published on the effects of non‑covalent proteasome inhibitors on OS cells. In the present study, the antineoplastic effects of PI‑1840 were systematically evaluated in the OS cell lines, MG‑63 and U2‑OS. Cell viability and morphological changes were assessed by Cell Counting Kit‑8 (CCK‑8) and live/dead assays. The cell cycle was analyzed using flow cytometry (FCM) and western blot analysis (assessing the levels of the proteins p21, p27, and the tyrosine kinase, WEE1). The extent of cell apoptosis and autophagy were assessed by FCM, western blot analysis [of the apoptosis‑associated proteins, microtubule‑associated protein 1 light chain 3 α (LC3) and Beclin1], and mRFP‑GFP‑LC3 adenovirus transfection assay. Transwell and wound healing assays, and western blot analysis of the matrix metalloproteinases (MMPs)2 and 9 were performed to preliminarily evaluate the migration and invasion capability of the cells. In the present study, our results revealed that PI‑1840 inhibited the proliferation of OS cells and induced apoptosis, partly due to attenuation of the nuclear factor‑κB (NF‑κB) pathway. In addition, PI‑1840‑induced autophagy was detected, and inhibiting the autophagy of the OS cells led to an increase in the survival rate of the U2‑OS cells rather than of the MG‑63 cells. Furthermore, PI‑1840 attenuated the migration and invasion capabilities of the OS cells. In conclusion, the present study revealed PI‑1840 to be a promising drug for the treatment of OS.

摘要

骨肉瘤(OS)是儿童和青少年原发性骨恶性肿瘤的主要形式。尽管化疗和改良手术治疗的联合应用显著提高了生存率,但治疗效果仍不理想。因此,迫切需要寻找具有更高疗效和更少副作用的新型药物。蛋白酶体抑制剂已被美国食品和药物管理局(FDA)批准用于治疗某些癌症,尽管没有一种针对 OS。非共价蛋白酶体抑制剂,如 PI-1840,在其化学结构方面优于共价蛋白酶体抑制剂;然而,迄今为止,尚无关于非共价蛋白酶体抑制剂对 OS 细胞影响的研究。在本研究中,系统评价了 PI-1840 对 OS 细胞系 MG-63 和 U2-OS 的抗肿瘤作用。通过细胞计数试剂盒(CCK-8)和死活检测评估细胞活力和形态变化。通过流式细胞术(FCM)和 Western blot 分析(评估蛋白 p21、p27 和酪氨酸激酶 WEE1 的水平)分析细胞周期。通过 FCM、Western blot 分析(凋亡相关蛋白微管相关蛋白 1 轻链 3α(LC3)和 Beclin1)和 mRFP-GFP-LC3 腺病毒转染试验评估细胞凋亡和自噬程度。通过 Transwell 和划痕愈合试验以及基质金属蛋白酶(MMPs)2 和 9 的 Western blot 分析初步评估细胞的迁移和侵袭能力。在本研究中,我们的结果表明,PI-1840 抑制 OS 细胞的增殖并诱导细胞凋亡,部分原因是核因子-κB(NF-κB)途径的减弱。此外,检测到 PI-1840 诱导的自噬,抑制 OS 细胞的自噬导致 U2-OS 细胞的存活率增加,而不是 MG-63 细胞的存活率增加。此外,PI-1840 减弱了 OS 细胞的迁移和侵袭能力。总之,本研究表明 PI-1840 是治疗 OS 的一种有前途的药物。

https://cdn.ncbi.nlm.nih.gov/pmc/blobs/428b/6448088/4de973c74066/OR-41-05-2803-g00.jpg

文献AI研究员

20分钟写一篇综述,助力文献阅读效率提升50倍。

立即体验

用中文搜PubMed

大模型驱动的PubMed中文搜索引擎

马上搜索

文档翻译

学术文献翻译模型,支持多种主流文档格式。

立即体验