Suppr超能文献

全细胞而非无细胞百日咳疫苗免疫可诱导 CD4 T 细胞,维持对百日咳博德特氏菌鼻定植的保护性免疫。

Immunization with whole cell but not acellular pertussis vaccines primes CD4 T cells that sustain protective immunity against nasal colonization with Bordetella pertussis.

机构信息

a Immune Regulation Research Group, School of Biochemistry and Immunology , Trinity Biomedical Sciences Institute, Trinity College Dublin , Dublin , Ireland.

出版信息

Emerg Microbes Infect. 2019;8(1):169-185. doi: 10.1080/22221751.2018.1564630.

Abstract

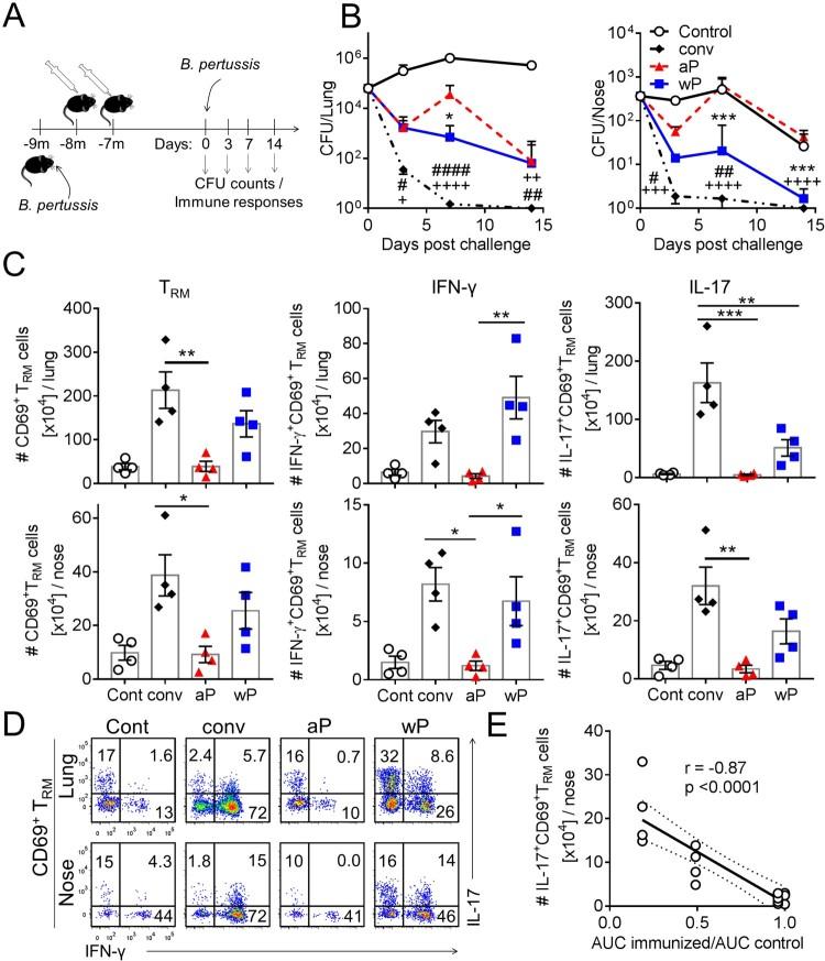
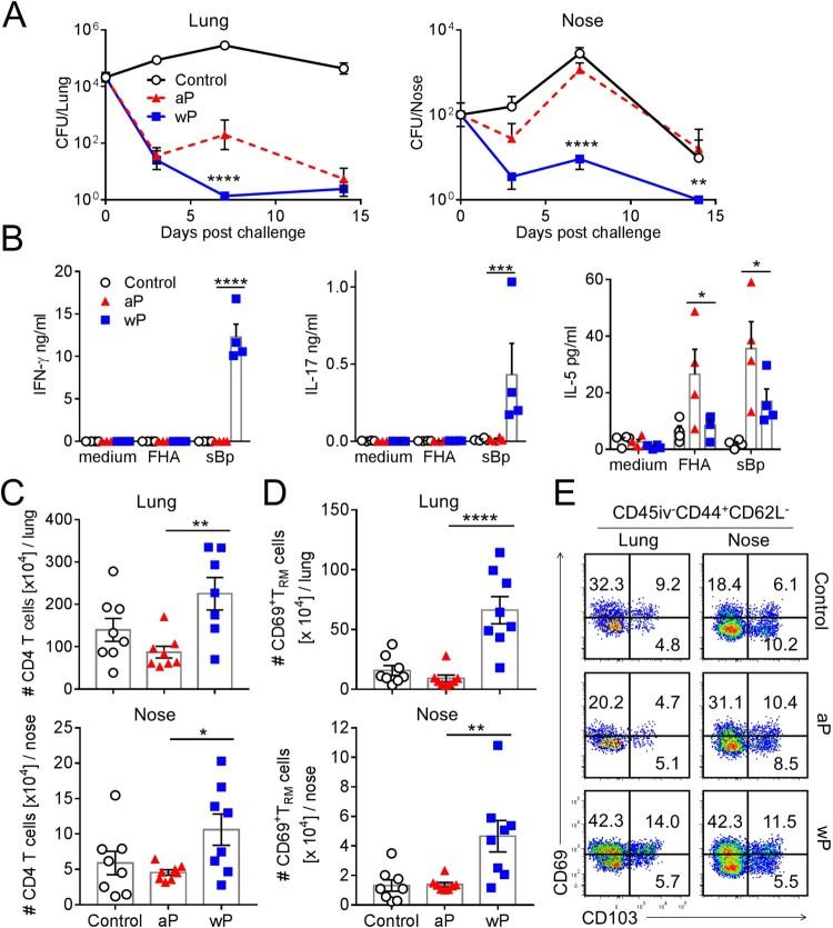
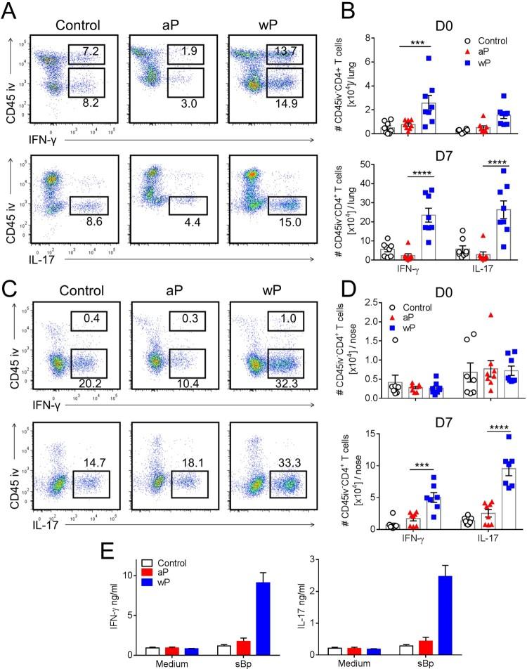
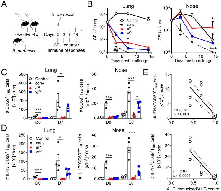
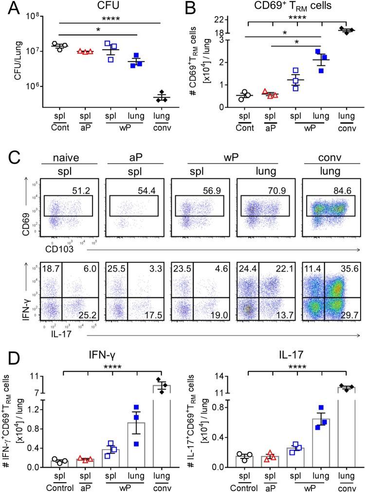
Protective immunity wanes rapidly after immunization of children with acellular pertussis (aP) vaccines and these vaccines do not prevent nasal colonization or transmission of Bordetella pertussis in baboons. In this study, we examined the role of tissue-resident memory T (T) cells in persistent protective immunity induced by infection or immunization with aP and whole-cell pertussis (wP) vaccines in mice. Immunization of mice with a wP vaccine protected against lung and nasal colonization, whereas an aP vaccine failed to protect in the nose. IL-17 and IFN-γ-secreting CD69CD4 T cells were expanded in the lung and nasal tissue after B. pertussis challenge of mice immunized with wP, but not aP vaccines. However, previous infection induced the most persistent protection against nasal colonization and this correlated with potent induction of nasal tissue T cells, especially IL-17-secreting T cells. Blocking T cell migration to respiratory tissue during immunization with a wP vaccine impaired bacterial clearance, whereas transfer of T cells from convalescent or wP-immunized mice conferred protection to naïve mice. Our findings reveal that previous infection or wP vaccination are significantly more effective than aP vaccination in conferring persistent protective immunity against B. pertussis and that this is mediated by respiratory T cells.

摘要

儿童接种无细胞百日咳(aP)疫苗后,保护性免疫迅速减弱,这些疫苗不能预防狨猴鼻咽部定植或百日咳博德特氏菌的传播。在这项研究中,我们研究了感染或接种 aP 和全细胞百日咳(wP)疫苗后,组织驻留记忆 T(T)细胞在持续保护性免疫中的作用。用 wP 疫苗免疫小鼠可预防肺部和鼻部定植,而 aP 疫苗在鼻部无效。在 wP 疫苗免疫的小鼠中,B. pertussis 挑战后,IL-17 和 IFN-γ 分泌的 CD69CD4 T 细胞在肺部和鼻组织中扩增,但 aP 疫苗则没有。然而,先前的感染诱导了对鼻定植最持久的保护,这与鼻组织 T 细胞的强烈诱导有关,特别是 IL-17 分泌 T 细胞。在 wP 疫苗免疫期间阻止 T 细胞迁移到呼吸道组织会损害细菌清除,而从恢复期或 wP 免疫的小鼠转移 T 细胞可赋予新生小鼠保护。我们的发现表明,先前的感染或 wP 疫苗接种比 aP 疫苗接种更有效地赋予对 B. pertussis 的持续保护性免疫,这是由呼吸道 T 细胞介导的。

https://cdn.ncbi.nlm.nih.gov/pmc/blobs/fcc6/6455184/5ab2741f1ef2/TEMI_A_1564630_F0001_OC.jpg

文献AI研究员

20分钟写一篇综述,助力文献阅读效率提升50倍。

立即体验

用中文搜PubMed

大模型驱动的PubMed中文搜索引擎

马上搜索

文档翻译

学术文献翻译模型,支持多种主流文档格式。

立即体验