Suppr超能文献

转录因子 ERG 调节与内皮细胞特异性基因表达程序相关的超级增强子。

The Transcription Factor ERG Regulates Super-Enhancers Associated With an Endothelial-Specific Gene Expression Program.

机构信息

From the National Heart and Lung Institute (V.K., Y.Y., C.R.P., K.F., A.V.S., L.O.A., J.J.B., A.M.R., G.M.B.), Imperial College London, United Kingdom.

Department of Haematology, Wellcome Trust and MRC Cambridge Stem Cell Institute, University of Cambridge, United Kingdom (R.H., B.G.).

出版信息

Circ Res. 2019 Apr 26;124(9):1337-1349. doi: 10.1161/CIRCRESAHA.118.313788.

Abstract

RATIONALE

The ETS (E-26 transformation-specific) transcription factor ERG (ETS-related gene) is essential for endothelial homeostasis, driving expression of lineage genes and repressing proinflammatory genes. Loss of ERG expression is associated with diseases including atherosclerosis. ERG's homeostatic function is lineage-specific, because aberrant ERG expression in cancer is oncogenic. The molecular basis for ERG lineage-specific activity is unknown. Transcriptional regulation of lineage specificity is linked to enhancer clusters (super-enhancers).

OBJECTIVE

To investigate whether ERG regulates endothelial-specific gene expression via super-enhancers.

METHODS AND RESULTS

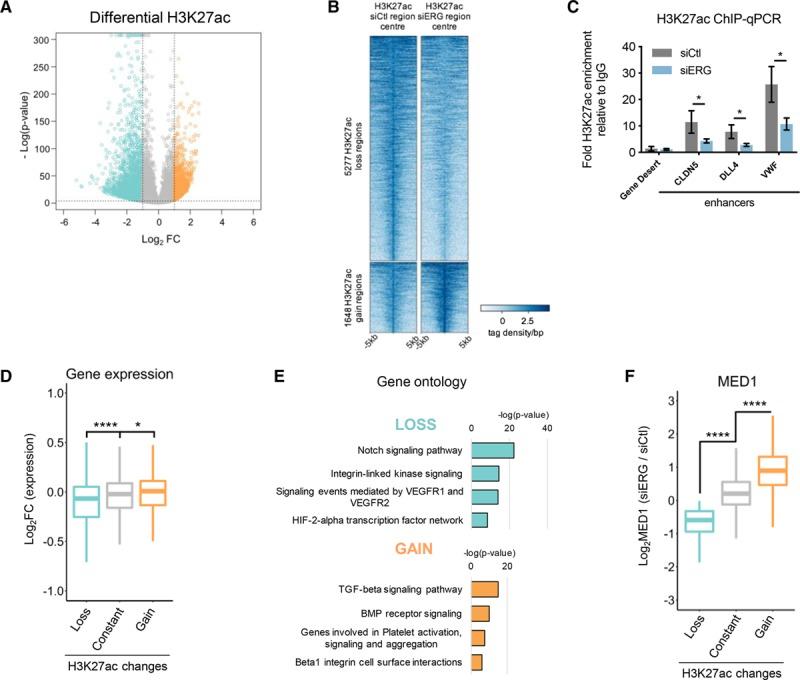
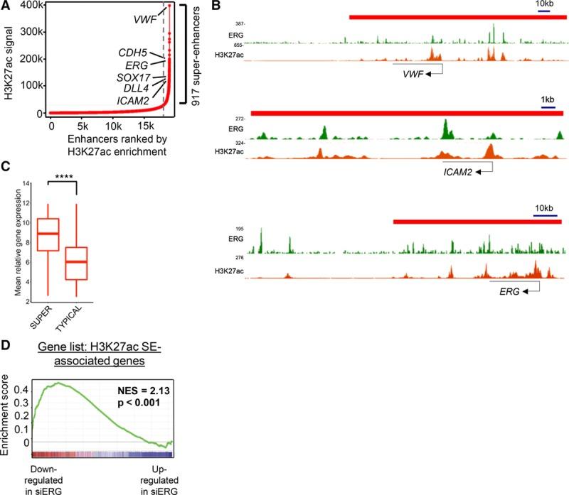
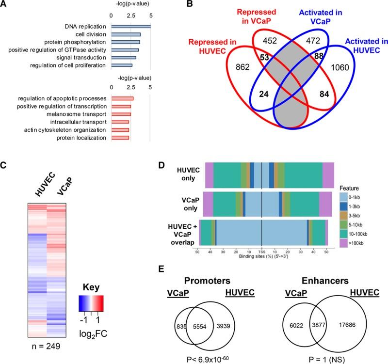
Chromatin immunoprecipitation with high-throughput sequencing in human umbilical vein endothelial cells showed that ERG binds 93% of super-enhancers ranked according to H3K27ac, a mark of active chromatin. These were associated with endothelial genes such as DLL4 (Delta-like protein 4), CLDN5 (claudin-5), VWF (von Willebrand factor), and CDH5 (VE-cadherin). Comparison between human umbilical vein endothelial cell and prostate cancer TMPRSS2 (transmembrane protease, serine-2):ERG fusion-positive human prostate epithelial cancer cell line (VCaP) cells revealed distinctive lineage-specific transcriptome and super-enhancer profiles. At a subset of endothelial super-enhancers (including DLL4 and CLDN5), loss of ERG results in significant reduction in gene expression which correlates with decreased enrichment of H3K27ac and MED (Mediator complex subunit)-1, and reduced recruitment of acetyltransferase p300. At these super-enhancers, co-occupancy of GATA2 (GATA-binding protein 2) and AP-1 (activator protein 1) is significantly lower compared with super-enhancers that remained constant following ERG inhibition. These data suggest distinct mechanisms of super-enhancer regulation in endothelial cells and highlight the unique role of ERG in controlling a core subset of super-enhancers. Most disease-associated single nucleotide polymorphisms from genome-wide association studies lie within noncoding regions and perturb transcription factor recognition sequences in relevant cell types. Analysis of genome-wide association studies data shows significant enrichment of risk variants for cardiovascular disease and other diseases, at ERG endothelial enhancers and super-enhancers.

CONCLUSIONS

The transcription factor ERG promotes endothelial homeostasis via regulation of lineage-specific enhancers and super-enhancers. Enrichment of cardiovascular disease-associated single nucleotide polymorphisms at ERG super-enhancers suggests that ERG-dependent transcription modulates disease risk.

摘要

理由

ETS(E-26 转化特异性)转录因子 ERG(ETS 相关基因)对于血管内皮细胞的稳态至关重要,它驱动谱系基因的表达,并抑制促炎基因。ERG 表达的丧失与包括动脉粥样硬化在内的多种疾病有关。ERG 的稳态功能是谱系特异性的,因为在癌症中异常表达的 ERG 是致癌的。ERG 谱系特异性活性的分子基础尚不清楚。谱系特异性的转录调控与增强子簇(超级增强子)有关。

目的

研究 ERG 是否通过超级增强子来调节血管内皮细胞特异性基因表达。

方法和结果

人脐静脉内皮细胞的高吞吐量染色质免疫沉淀测序显示,ERG 结合了根据 H3K27ac(一种活跃染色质的标记)排名的 93%的超级增强子。这些超级增强子与血管内皮细胞基因如 DLL4(Delta-like protein 4)、CLDN5(claudin-5)、VWF(von Willebrand factor)和 CDH5(VE-cadherin)相关。人脐静脉内皮细胞与前列腺癌 TMPRSS2(跨膜蛋白酶,丝氨酸-2):ERG 融合阳性人前列腺上皮癌细胞系(VCaP)细胞之间的比较显示出独特的谱系特异性转录组和超级增强子谱。在一组内皮超级增强子(包括 DLL4 和 CLDN5)中,ERG 的缺失导致基因表达显著减少,这与 H3K27ac 和 MED(中介复合物亚基)-1 的富集减少以及乙酰转移酶 p300 的募集减少相关。在这些超级增强子中,与 ERG 抑制后保持不变的超级增强子相比,GATA2(GATA 结合蛋白 2)和 AP-1(激活蛋白 1)的共占据明显降低。这些数据表明内皮细胞中超级增强子的调节有不同的机制,并突出了 ERG 在控制核心超级增强子子集方面的独特作用。全基因组关联研究中的大多数疾病相关单核苷酸多态性位于非编码区域,并扰乱了相关细胞类型中转录因子识别序列。全基因组关联研究数据的分析表明,心血管疾病和其他疾病的风险变异在 ERG 血管内皮细胞增强子和超级增强子中显著富集。

结论

转录因子 ERG 通过调节谱系特异性增强子和超级增强子来促进血管内皮细胞的稳态。心血管疾病相关单核苷酸多态性在 ERG 超级增强子中的富集表明,ERG 依赖的转录调节疾病风险。

https://cdn.ncbi.nlm.nih.gov/pmc/blobs/cea0/6493686/2b700ee90281/res-124-1337-g001.jpg

文献AI研究员

20分钟写一篇综述,助力文献阅读效率提升50倍。

立即体验

用中文搜PubMed

大模型驱动的PubMed中文搜索引擎

马上搜索

文档翻译

学术文献翻译模型,支持多种主流文档格式。

立即体验