Suppr超能文献

MicroRNA-124 通过靶向 STAT3 抑制三阴性乳腺癌细胞的增殖和侵袭。

MicroRNA‑124 suppresses cell proliferation and invasion of triple negative breast cancer cells by targeting STAT3.

机构信息

Department of Thyroid and Breast Surgery, The Central Hospital of Wuhan, Tongji Medical College, Huazhong University of Science and Technology, Wuhan, Hubei 430000, P.R. China.

Department of General Surgery, Union Hospital, Tongji Medical College, Huazhong University of Science and Technology, Wuhan, Hubei 430000, P.R. China.

出版信息

Mol Med Rep. 2019 May;19(5):3667-3675. doi: 10.3892/mmr.2019.10044. Epub 2019 Mar 15.

Abstract

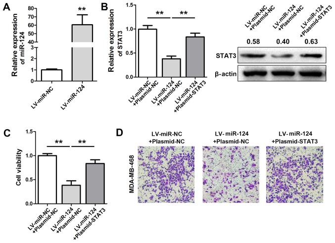
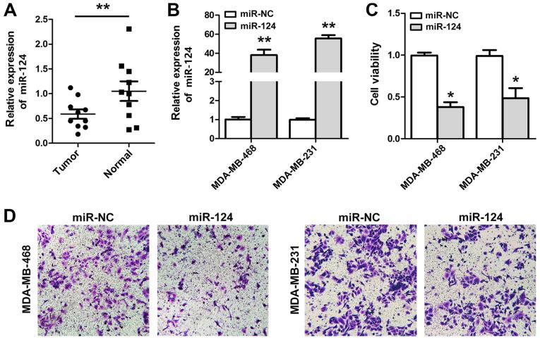
MicroRNAs (miRNAs) are pivotal regulators of the progression of carcinogenesis and negatively regulate the expression of tumour‑associated genes. Downregulation of miR‑124 expression has been demonstrated in various human cancer tissues, wherein miR‑124 serves as a tumour suppressor by targeting oncogenes. However, its function and underlying mechanism of action remain unclear in breast cancer. In the present study, the tissue‑specific expression of miR‑124 was detected in 10 paired triple‑negative breast cancer and normal tissues, and its inhibitory effects on cell growth and invasion were evaluated in vitro and in vivo. Bioinformatics analysis identified signal transducer and activator of transcription 3 (STAT3), a well‑known oncogene in breast cancer, as the potential target. Upregulation of miR‑124 expression decreased STAT3 mRNA and protein levels in breast cancer cells and the relative luciferase activity. Rescue experiments revealed that the transfection of a STAT3 expression plasmid reversed the inhibitory effect of miR‑124 on the proliferation and invasion of MDA‑MB‑468 cells. These data demonstrate that miR‑124 serves vital roles in the suppression of triple‑negative breast cancer via inhibition of cell proliferation and invasion through STAT3. These results highlight the potential role of miR‑124 as a diagnostic or therapeutic target in patients with breast cancer.

摘要

微小 RNA(miRNA)是致癌作用进展的重要调节因子,可负向调节肿瘤相关基因的表达。在各种人类癌症组织中已证实 miR-124 的表达下调,miR-124 通过靶向癌基因发挥肿瘤抑制作用。然而,其在乳腺癌中的功能及其潜在作用机制尚不清楚。在本研究中,检测了 10 对三阴性乳腺癌和正常组织中 miR-124 的组织特异性表达,并在体外和体内评估了其对细胞生长和侵袭的抑制作用。生物信息学分析鉴定信号转导和转录激活因子 3(STAT3)为潜在靶标,STAT3 是乳腺癌中众所周知的癌基因。miR-124 表达上调可降低乳腺癌细胞中 STAT3 mRNA 和蛋白水平及相对荧光素酶活性。挽救实验表明,STAT3 表达质粒的转染可逆转 miR-124 对 MDA-MB-468 细胞增殖和侵袭的抑制作用。这些数据表明,miR-124 通过抑制 STAT3 抑制三阴性乳腺癌的细胞增殖和侵袭,从而发挥重要作用。这些结果突出了 miR-124 作为乳腺癌患者诊断或治疗靶点的潜在作用。

https://cdn.ncbi.nlm.nih.gov/pmc/blobs/e741/6472193/47d57a698707/MMR-19-05-3667-g00.jpg

文献AI研究员

20分钟写一篇综述,助力文献阅读效率提升50倍。

立即体验

用中文搜PubMed

大模型驱动的PubMed中文搜索引擎

马上搜索

文档翻译

学术文献翻译模型,支持多种主流文档格式。

立即体验