Suppr超能文献

新型长链非编码 RNA-IUR 通过调控 STAT5-CD71 通路抑制 Bcr-Abl 诱导的肿瘤发生。

Novel lncRNA-IUR suppresses Bcr-Abl-induced tumorigenesis through regulation of STAT5-CD71 pathway.

机构信息

CAS Key Laboratory of Pathogenic Microbiology and Immunology, Institute of Microbiology, Chinese Academy of Sciences (CAS), Beijing, 100101, China.

University of Chinese Academy of Sciences, Beijing, China.

出版信息

Mol Cancer. 2019 Apr 8;18(1):84. doi: 10.1186/s12943-019-1013-3.

Abstract

BACKGROUND

Long noncoding RNAs (lncRNAs), defined as the transcripts longer than 200 nt without protein-coding capacity, have been found to be aberrantly expressed in diverse human diseases including cancer. A reciprocal translocation between chromosome 9 and 22 generates the chimeric Bcr-Abl oncogene, which is associated with several hematological malignancies. However, the functional relevance between aberrantly expressed lncRNAs and Bcr-Abl-mediated leukemia remains obscure.

METHODS

LncRNA cDNA microarray was used to identify novel lncRNAs involved in Bcr-Abl-mediated cellular transformation. To study the functional relevance of novel imatinib-upregulated lncRNA (IUR) family in Abl-induced tumorigenesis, Abl-transformed cell survival and xenografted tumor growth in mice was evaluated. Primary bone marrow transformation and in vivo leukemia transplant using lncRNA-IUR knockdown (KD) transgenic mice were further conducted to corroborate the role of lncRNA-IUR in Abl-induced tumorigenesis. Transcriptome RNA-seq, Western blot, RNA pull down and RNA Immunoprecipitation (RIP) were employed to determine the mechanisms by which lncRNA-IUR-5 regulates Bcr-Abl-mediated tumorigenesis.

RESULTS

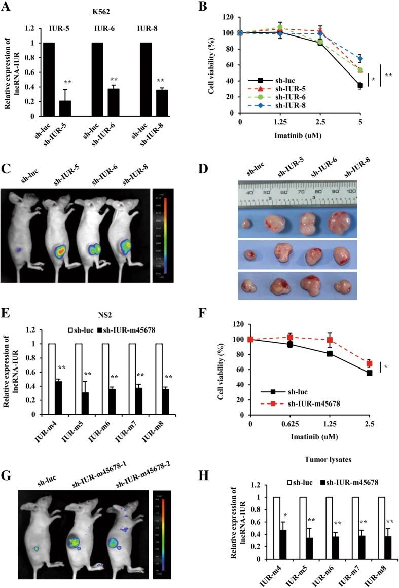
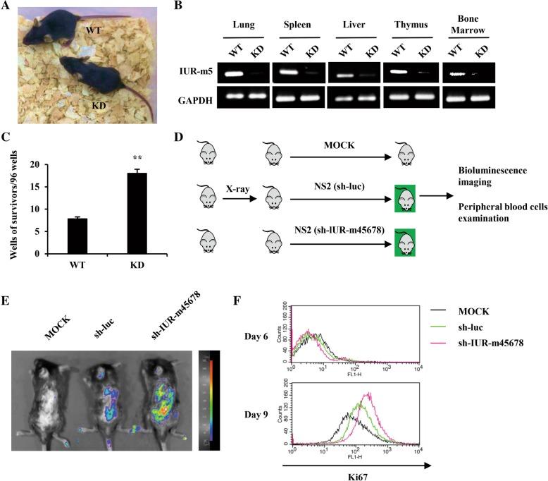
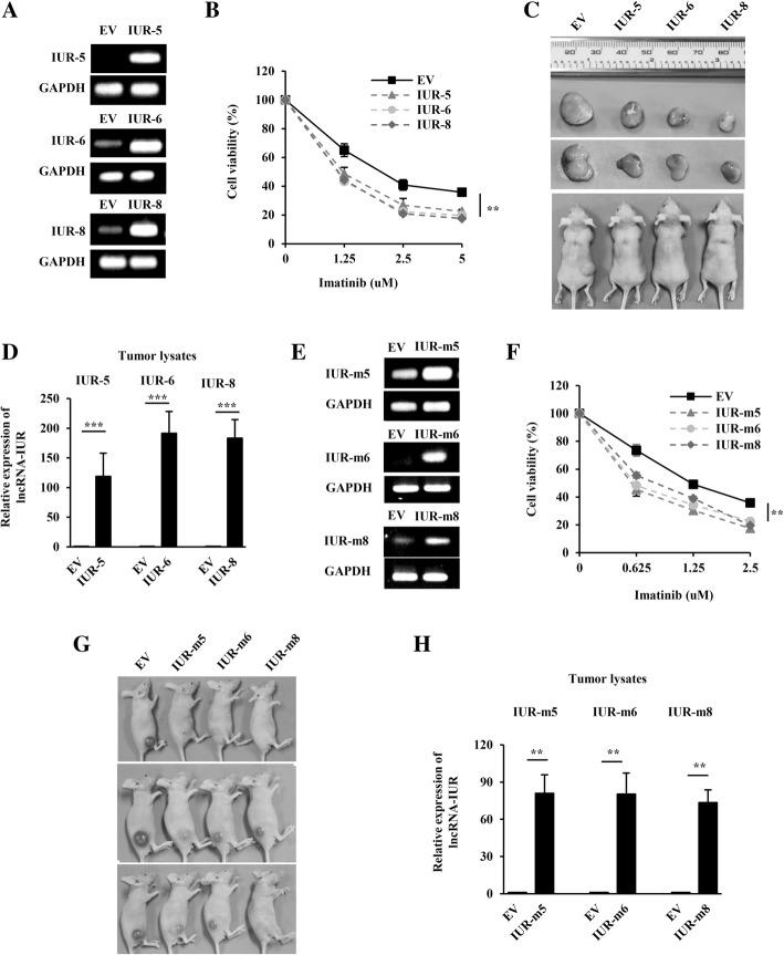
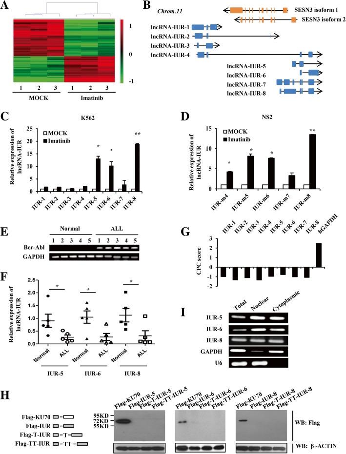
We identified a conserved lncRNA-IUR family as a key negative regulator of Bcr-Abl-induced tumorigenesis. Increased expression of lncRNA-IUR was detected in both human and mouse Abl-transformed cells upon imatinib treatment. In contrast, reduced expression of lncRNA-IUR was observed in the peripheral blood lymphocytes derived from Bcr-Abl-positive acute lymphoblastic leukemia (ALL) patients compared to normal subjects. Knockdown of lncRNA-IUR remarkably promoted Abl-transformed leukemic cell survival and xenografted tumor growth in mice, whereas overexpression of lncRNA-IUR had opposite effects. Also, silencing murine lncRNA-IUR promoted Bcr-Abl-mediated primary bone marrow transformation and Abl-transformed leukemia cell survival in vivo. Besides, knockdown of murine lncRNA-IUR in transgenic mice provided a favorable microenvironment for development of Abl-mediated leukemia. Finally, we demonstrated that lncRNA-IUR-5 suppressed Bcr-Abl-mediated tumorigenesis by negatively regulating STAT5-mediated expression of CD71.

CONCLUSIONS

The results suggest that lncRNA-IUR may act as a critical tumor suppressor in Bcr-Abl-mediated tumorigenesis by suppressing the STAT5-CD71 pathway. This study provides new insights into functional involvement of lncRNAs in leukemogenesis.

摘要

背景

长非编码 RNA(lncRNA)被定义为长度大于 200nt 且无编码蛋白能力的转录本,已在多种人类疾病中发现异常表达,包括癌症。9 号和 22 号染色体之间的相互易位产生嵌合 Bcr-Abl 癌基因,与几种血液恶性肿瘤有关。然而,异常表达的 lncRNA 与 Bcr-Abl 介导的白血病之间的功能相关性仍然不清楚。

方法

使用 lncRNA cDNA 微阵列鉴定涉及 Bcr-Abl 介导的细胞转化的新型 lncRNA。为了研究新型伊马替尼上调 lncRNA(IUR)家族在 Abl 诱导的肿瘤发生中的功能相关性,评估了 Abl 转化细胞的存活和异种移植肿瘤在小鼠中的生长。进一步进行了用 lncRNA-IUR 敲低(KD)转基因小鼠进行的原发性骨髓转化和体内白血病移植,以证实 lncRNA-IUR 在 Abl 诱导的肿瘤发生中的作用。采用转录组 RNA-seq、Western blot、RNA 下拉和 RNA 免疫沉淀(RIP)来确定 lncRNA-IUR-5 调节 Bcr-Abl 介导的肿瘤发生的机制。

结果

我们鉴定了一个保守的 lncRNA-IUR 家族,作为 Bcr-Abl 诱导肿瘤发生的关键负调控因子。在伊马替尼处理后,在人和小鼠 Abl 转化细胞中均检测到 lncRNA-IUR 的表达增加。相比之下,与正常受试者相比,Bcr-Abl 阳性急性淋巴细胞白血病(ALL)患者外周血淋巴细胞中 lncRNA-IUR 的表达减少。lncRNA-IUR 的敲低显著促进 Abl 转化的白血病细胞在小鼠中的存活和异种移植肿瘤的生长,而 lncRNA-IUR 的过表达则产生相反的效果。此外,沉默小鼠 lncRNA-IUR 促进了体内 Bcr-Abl 介导的原发性骨髓转化和 Abl 转化的白血病细胞存活。此外,在转基因小鼠中敲低小鼠 lncRNA-IUR 为 Abl 介导的白血病的发展提供了有利的微环境。最后,我们证明 lncRNA-IUR-5 通过负调控 STAT5 介导的 CD71 表达来抑制 Bcr-Abl 介导的肿瘤发生。该研究为 lncRNA 在白血病发生中的功能相关性提供了新的见解。

https://cdn.ncbi.nlm.nih.gov/pmc/blobs/75c3/6454664/adb927e2db94/12943_2019_1013_Fig1_HTML.jpg

文献AI研究员

20分钟写一篇综述,助力文献阅读效率提升50倍。

立即体验

用中文搜PubMed

大模型驱动的PubMed中文搜索引擎

马上搜索

文档翻译

学术文献翻译模型,支持多种主流文档格式。

立即体验