Suppr超能文献

胶质母细胞瘤中的干细胞相关异质性源自受微环境影响的固有肿瘤可塑性。

Stem cell-associated heterogeneity in Glioblastoma results from intrinsic tumor plasticity shaped by the microenvironment.

机构信息

NorLux Neuro-Oncology Laboratory, Department of Oncology, Luxembourg Institute of Health, L-1526, Luxembourg, Luxembourg.

Faculty of Science, Technology and Communication, University of Luxembourg, L-4365, Esch-sur-Alzette, Luxembourg.

出版信息

Nat Commun. 2019 Apr 16;10(1):1787. doi: 10.1038/s41467-019-09853-z.

Abstract

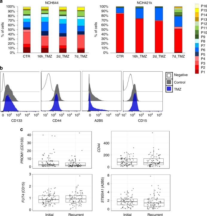
The identity and unique capacity of cancer stem cells (CSC) to drive tumor growth and resistance have been challenged in brain tumors. Here we report that cells expressing CSC-associated cell membrane markers in Glioblastoma (GBM) do not represent a clonal entity defined by distinct functional properties and transcriptomic profiles, but rather a plastic state that most cancer cells can adopt. We show that phenotypic heterogeneity arises from non-hierarchical, reversible state transitions, instructed by the microenvironment and is predictable by mathematical modeling. Although functional stem cell properties were similar in vitro, accelerated reconstitution of heterogeneity provides a growth advantage in vivo, suggesting that tumorigenic potential is linked to intrinsic plasticity rather than CSC multipotency. The capacity of any given cancer cell to reconstitute tumor heterogeneity cautions against therapies targeting CSC-associated membrane epitopes. Instead inherent cancer cell plasticity emerges as a novel relevant target for treatment.

摘要

癌症干细胞(CSC)的身份和独特能力可以驱动肿瘤生长和抵抗,这在脑肿瘤中受到了挑战。在这里,我们报告在神经胶质瘤(GBM)中表达 CSC 相关细胞膜标记的细胞不代表由独特功能特性和转录组特征定义的克隆实体,而是一种可塑性状态,大多数癌细胞都可以采用。我们表明表型异质性源自非层次、可逆的状态转变,由微环境指导,并且可以通过数学建模来预测。尽管体外的功能性干细胞特性相似,但异质性的加速重建为体内的生长提供了优势,这表明肿瘤发生潜能与内在可塑性而不是 CSC 多能性相关。任何给定的癌细胞重建肿瘤异质性的能力提醒我们要警惕针对 CSC 相关膜表位的治疗方法。相反,固有癌细胞的可塑性作为一种新的治疗相关靶点出现。

https://cdn.ncbi.nlm.nih.gov/pmc/blobs/d1b9/6467886/0362b84798a4/41467_2019_9853_Fig1_HTML.jpg

文献AI研究员

20分钟写一篇综述,助力文献阅读效率提升50倍。

立即体验

用中文搜PubMed

大模型驱动的PubMed中文搜索引擎

马上搜索

文档翻译

学术文献翻译模型,支持多种主流文档格式。

立即体验