Suppr超能文献

间充质干细胞对 BRCA1-IRIS 过表达三阴性乳腺癌细胞的促癌和抑癌作用。

The pro- and anti-tumor roles of mesenchymal stem cells toward BRCA1-IRIS-overexpressing TNBC cells.

机构信息

Breast Cancer Program, San Diego Biomedical Research Institute, 10865 Road to Cure, Suite 100, San Diego, CA, 92121, USA.

Department of Molecular Biology and Biophysics, University of Connecticut Health Center, Farmington, CT, USA.

出版信息

Breast Cancer Res. 2019 Apr 24;21(1):53. doi: 10.1186/s13058-019-1131-2.

Abstract

BACKGROUND

To evaluate the cross-talk between BRCA1-IRIS (IRIS)-overexpressing (IRISOE) TNBC cells and tumor-resident mesenchymal stem cells (MSCs) that triggers the aggressiveness or elimination of IRISOE TNBC tumors.

METHODS

We analyzed the effect of silencing or inactivating IRIS on the bi-directional interaction between IRISOE TNBC cells and MSCs on tumor formation and progression. We analyzed the downstream signaling in MSCs induced by IL-6 secreted from IRISOE TNBC cells. We compared the effect of MSCs on the formation and progression of IRIS-proficient and deficient-TNBC cells/tumors using in vitro and in vivo models. Finally, we analyzed the association between IL-6, PTGER2, and PTGER4 overexpression and breast cancer subtype; hormone receptor status; and distant metastasis-free or overall survival.

RESULTS

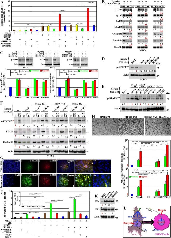
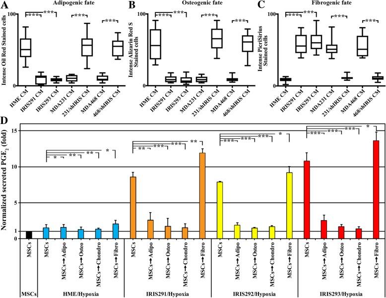
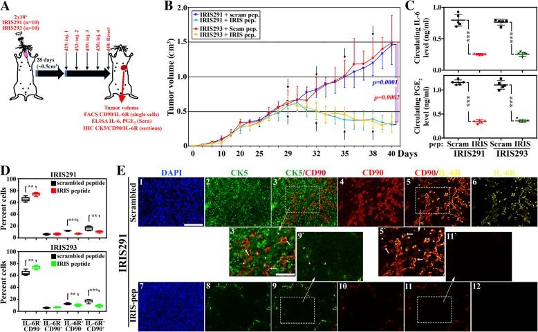
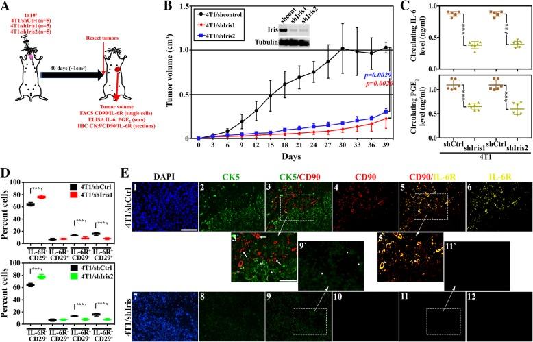
We show high-level IL-6 secreted from IRISOE TNBC cells that enhances expression of its receptor (IL-6R) in MSCs, their proliferation, and migration toward IRISOE, in vitro, and recruitment into IRISOE TNBC tumors, in vivo. In serum-free medium, recombinant IL-6 and the IL-6-rich IRISOE TNBC cell condition media (CM) decreased STAT3 phosphorylation (p-STAT3) in MSCs. Inhibiting IRIS expression or activity prolonged STAT3 phosphorylation in MSCs. The interaction with IRISOE TNBC cells skewed MSC differentiation toward prostaglandin E (PGE)-secreting pro-aggressiveness cancer-associated fibroblasts (CAFs). Accordingly, co-injecting human or mouse MSCs with IRISOE TNBC tumor cells promoted the formation of aggressive mammary tumors, high circulating IL-6 and PGE levels, and reduced overall survival. In contrast, IRIS-silenced or inactivated cells showed reduced tumor formation ability, limited MSC recruitment into tumors, reduced circulating IL-6 and PGE levels, and prolonged overall survival. A positive correlation between IL-6, PTGER2, and PTGER4 expression and basal phenotype; ER-negativity; distant metastasis-free and overall survival in basal; or BRCA carriers was observed. Finally, the bi-directional interaction with MSCs triggered death rather than growth of IRIS-silenced TNBC cells, in vitro and in vivo.

CONCLUSIONS

The IL-6/PGE-positive feedback loop between IRISOE TNBC tumor cells and MSCs enhances tumor aggressiveness. Inhibiting IRIS expression limits TNBC tumor growth and progression through an MSC-induced death of IRIS-silenced/inactivated TNBC cells.

摘要

背景

评估 BRCA1-IRIS(IRIS)过表达(IRISOE)三阴性乳腺癌(TNBC)细胞与肿瘤驻留间充质干细胞(MSCs)之间的串扰,这种串扰触发 IRISOE TNBC 肿瘤的侵袭性或消除。

方法

我们分析了沉默或失活 IRIS 对 IRISOE TNBC 细胞与 MSCs 之间双向相互作用对肿瘤形成和进展的影响。我们分析了 IL-6 从 IRISOE TNBC 细胞分泌后诱导 MSCs 中的下游信号。我们比较了 MSC 对 IRIS 功能齐全和缺失的 TNBC 细胞/肿瘤形成和进展的影响,使用了体外和体内模型。最后,我们分析了 IL-6、PTGER2 和 PTGER4 过表达与乳腺癌亚型、激素受体状态以及无远处转移或总生存之间的关联。

结果

我们显示高水平的 IL-6 从 IRISOE TNBC 细胞分泌,增强了 MSCs 中其受体(IL-6R)的表达,在体外促进了 MSCs 的增殖和向 IRISOE 的迁移,并招募到了体内的 IRISOE TNBC 肿瘤中。在无血清培养基中,重组 IL-6 和富含 IL-6 的 IRISOE TNBC 细胞条件培养基(CM)降低了 MSCs 中 STAT3 的磷酸化(p-STAT3)。抑制 IRIS 表达或活性延长了 MSCs 中 STAT3 的磷酸化。与 IRISOE TNBC 细胞的相互作用使 MSC 分化向分泌前列腺素 E(PGE)的促侵袭性癌症相关成纤维细胞(CAFs)倾斜。因此,将人或鼠 MSC 与 IRISOE TNBC 肿瘤细胞共注射可促进侵袭性乳腺肿瘤的形成、循环中 IL-6 和 PGE 水平升高,以及总生存时间缩短。相比之下,IRIS 沉默或失活细胞显示出降低的肿瘤形成能力、有限的 MSC 招募到肿瘤中、降低的循环 IL-6 和 PGE 水平以及延长的总生存时间。观察到 IL-6、PTGER2 和 PTGER4 表达与基底表型、ER 阴性、基底或 BRCA 携带者的无远处转移和总生存之间呈正相关。最后,体外和体内实验表明,与 MSCs 的双向相互作用触发了 IRIS 沉默的 TNBC 细胞的死亡而不是生长。

结论

IRISOE TNBC 肿瘤细胞与 MSCs 之间的 IL-6/PGE 正反馈环增强了肿瘤的侵袭性。抑制 IRIS 表达通过 MSC 诱导 IRIS 沉默/失活的 TNBC 细胞死亡,限制了 TNBC 肿瘤的生长和进展。

https://cdn.ncbi.nlm.nih.gov/pmc/blobs/1879/6480921/a1b6e81dcf8b/13058_2019_1131_Fig1_HTML.jpg

文献AI研究员

20分钟写一篇综述,助力文献阅读效率提升50倍。

立即体验

用中文搜PubMed

大模型驱动的PubMed中文搜索引擎

马上搜索

文档翻译

学术文献翻译模型,支持多种主流文档格式。

立即体验