Suppr超能文献

从基因组特征预测癌症药物敏感性的稀疏判别潜在特征。

Sparse discriminative latent characteristics for predicting cancer drug sensitivity from genomic features.

机构信息

Department of Radiology, Stanford University School of Medicine, Stanford, California, USA.

Department of Genetics, Stanford University School of Medicine, Stanford, California, USA.

出版信息

PLoS Comput Biol. 2019 May 28;15(5):e1006743. doi: 10.1371/journal.pcbi.1006743. eCollection 2019 May.

Abstract

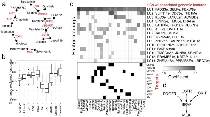
Drug screening studies typically involve assaying the sensitivity of a range of cancer cell lines across an array of anti-cancer therapeutics. Alongside these sensitivity measurements high dimensional molecular characterizations of the cell lines are typically available, including gene expression, copy number variation and genomic mutations. We propose a sparse multitask regression model which learns discriminative latent characteristics that predict drug sensitivity and are associated with specific molecular features. We use ideas from Bayesian nonparametrics to automatically infer the appropriate number of these latent characteristics. The resulting analysis couples high predictive performance with interpretability since each latent characteristic involves a typically small set of drugs, cell lines and genomic features. Our model uncovers a number of drug-gene sensitivity associations missed by single gene analyses. We functionally validate one such novel association: that increased expression of the cell-cycle regulator C/EBPδ decreases sensitivity to the histone deacetylase (HDAC) inhibitor panobinostat.

摘要

药物筛选研究通常涉及测定一系列抗癌治疗药物对多种癌细胞系的敏感性。除了这些敏感性测量之外,通常还可以获得细胞系的高维分子特征,包括基因表达、拷贝数变异和基因组突变。我们提出了一种稀疏多任务回归模型,该模型学习具有判别力的潜在特征,这些特征可以预测药物敏感性,并与特定的分子特征相关联。我们从贝叶斯非参数中汲取灵感,自动推断出这些潜在特征的适当数量。由于每个潜在特征通常涉及一组较小的药物、细胞系和基因组特征,因此这种分析方法将高预测性能与可解释性结合在一起。我们的模型揭示了一些单基因分析错过的药物-基因敏感性关联。我们对其中一个新颖的关联进行了功能验证:即细胞周期调节剂 C/EBPδ 的表达增加会降低对组蛋白去乙酰化酶(HDAC)抑制剂 panobinostat 的敏感性。

https://cdn.ncbi.nlm.nih.gov/pmc/blobs/0200/6555538/65aa2b1d9c09/pcbi.1006743.g001.jpg

文献AI研究员

20分钟写一篇综述,助力文献阅读效率提升50倍。

立即体验

用中文搜PubMed

大模型驱动的PubMed中文搜索引擎

马上搜索

文档翻译

学术文献翻译模型,支持多种主流文档格式。

立即体验