Suppr超能文献

靶向 PIN1 通过抑制肿瘤转移发挥强大的抗肿瘤活性在胰腺导管腺癌中。

Targeting PIN1 exerts potent antitumor activity in pancreatic ductal carcinoma via inhibiting tumor metastasis.

机构信息

Fujian Key Laboratory for Translational Research in Cancer and Neurodegenerative Diseases, Institute for Translational Medicine, The School of Basic Medical Sciences, Fujian Medical University, Fuzhou, China.

Department of Pathology, The First Affiliated Hospital of Fujian Medical University, Fuzhou, China.

出版信息

Cancer Sci. 2019 Aug;110(8):2442-2455. doi: 10.1111/cas.14085. Epub 2019 Jun 25.

Abstract

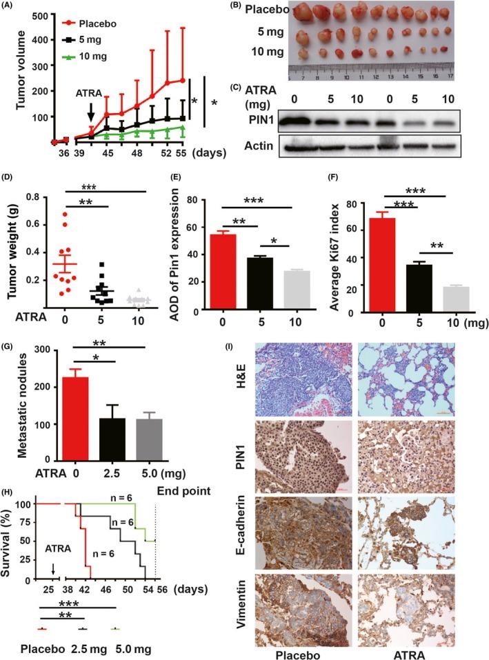
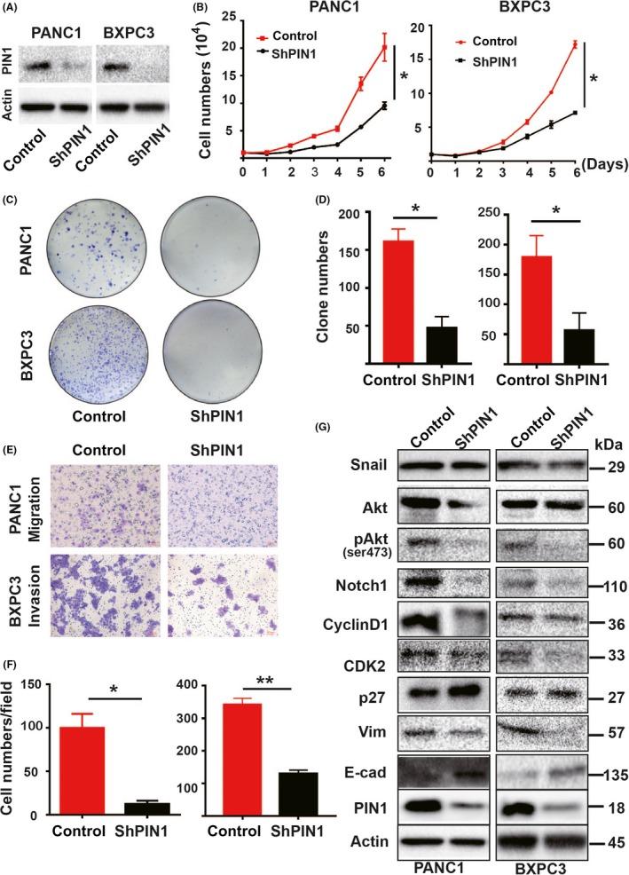
The human prolyl isomerase PIN1, best known for its association with carcinogenesis, has recently been indicated in the disease of pancreatic ductal adenocarcinoma (PDAC). However, the functions of PIN1 and the feasibility of targeting PIN1 in PDAC remain elusive. For this purpose, we examined the expression of PIN1 in cancer, related paracarcinoma and metastatic cancer tissues by immunohistochemistry and analyzed the associations with the pathogenesis of PDAC in 173 patients. The functional roles of PIN1 in PDAC were explored in vitro and in vivo using both genetic and chemical PIN1 inhibition. We showed that PIN1 was upregulated in pancreatic cancer and metastatic tissues. High PIN1 expression is significantly association with poor clinicopathological features and shorter overall survival and disease-free survival. Further stratified analysis showed that PIN1 phenotypes refined prognostication in PDAC. Inhibition of PIN1 expression with RNA interference or with all trans retinoic acid decreased not only the growth but also the migration and invasion of PDAC cells through regulating the key molecules of multiple cancer-driving pathways, simultaneously resulting in cell cycle arrest and mesenchymal-epithelial transition in vitro. Furthermore, genetic and chemical PIN1 ablation showed dramatic inhibition of the tumorigenesis and metastatic spread and then reduced the tumor burden in vivo. We provided further evidence for the use of PIN1 as a promising therapeutic target in PDAC. Genetic and chemical PIN1 ablation exerted potent antitumor effects through blocking multiple cancer-driving pathways in PDAC. More potent and specific PIN1 targeted inhibitors could be exploited to treat this aggressive cancer.

摘要

人类脯氨酰异构酶 PIN1,以其与致癌作用的关联而闻名,最近在胰腺导管腺癌 (PDAC) 疾病中被指出。然而,PIN1 的功能和针对 PDAC 靶向 PIN1 的可行性仍然难以捉摸。为此,我们通过免疫组织化学检查了 PIN1 在癌症、相关癌旁组织和转移性癌症组织中的表达,并在 173 名患者中分析了其与 PDAC 发病机制的关联。我们通过遗传和化学 PIN1 抑制在体外和体内探索了 PIN1 在 PDAC 中的功能作用。我们表明,PIN1 在胰腺癌和转移性组织中上调。高 PIN1 表达与不良的临床病理特征和较短的总生存期和无病生存期显著相关。进一步的分层分析表明,PIN1 表型在 PDAC 中精细预测预后。用 RNA 干扰或全反式维甲酸抑制 PIN1 表达不仅可以减少 PDAC 细胞的生长,还可以减少其迁移和侵袭,这是通过调节多个癌症驱动途径的关键分子实现的,同时导致细胞周期停滞和上皮-间质转化。此外,遗传和化学 PIN1 消融在体内显示出对肿瘤发生和转移扩散的显著抑制作用,从而减少肿瘤负担。我们为将 PIN1 作为 PDAC 有前途的治疗靶点提供了进一步的证据。遗传和化学 PIN1 消融通过阻断 PDAC 中的多个癌症驱动途径发挥强大的抗肿瘤作用。可以开发更有效和更特异的 PIN1 靶向抑制剂来治疗这种侵袭性癌症。

https://cdn.ncbi.nlm.nih.gov/pmc/blobs/445e/6676117/6944fa4dfebd/CAS-110-2442-g001.jpg

文献AI研究员

20分钟写一篇综述,助力文献阅读效率提升50倍。

立即体验

用中文搜PubMed

大模型驱动的PubMed中文搜索引擎

马上搜索

文档翻译

学术文献翻译模型,支持多种主流文档格式。

立即体验