Suppr超能文献

鉴定一种有效且选择性的 Pin1 共价抑制剂。

Identification of a potent and selective covalent Pin1 inhibitor.

机构信息

Department of Chemistry and Chemical Biology, Harvard University, Cambridge, MA, USA.

Department of Cancer Biology, Dana-Farber Cancer Institute, Boston, MA, USA.

出版信息

Nat Chem Biol. 2020 Sep;16(9):979-987. doi: 10.1038/s41589-020-0550-9. Epub 2020 Jun 1.

Abstract

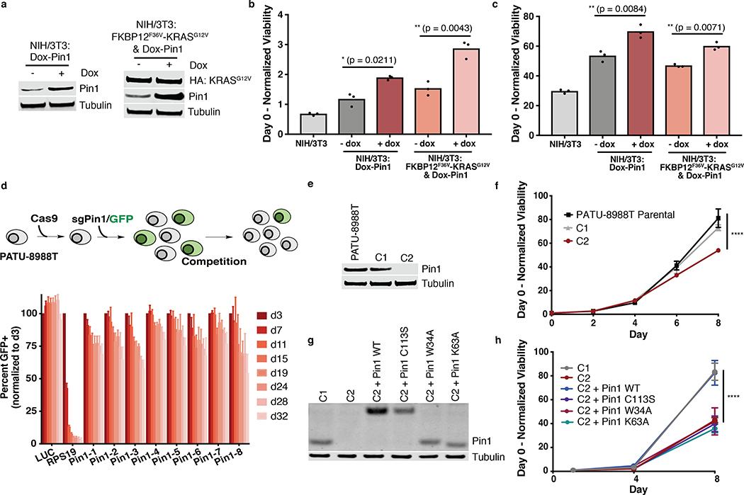
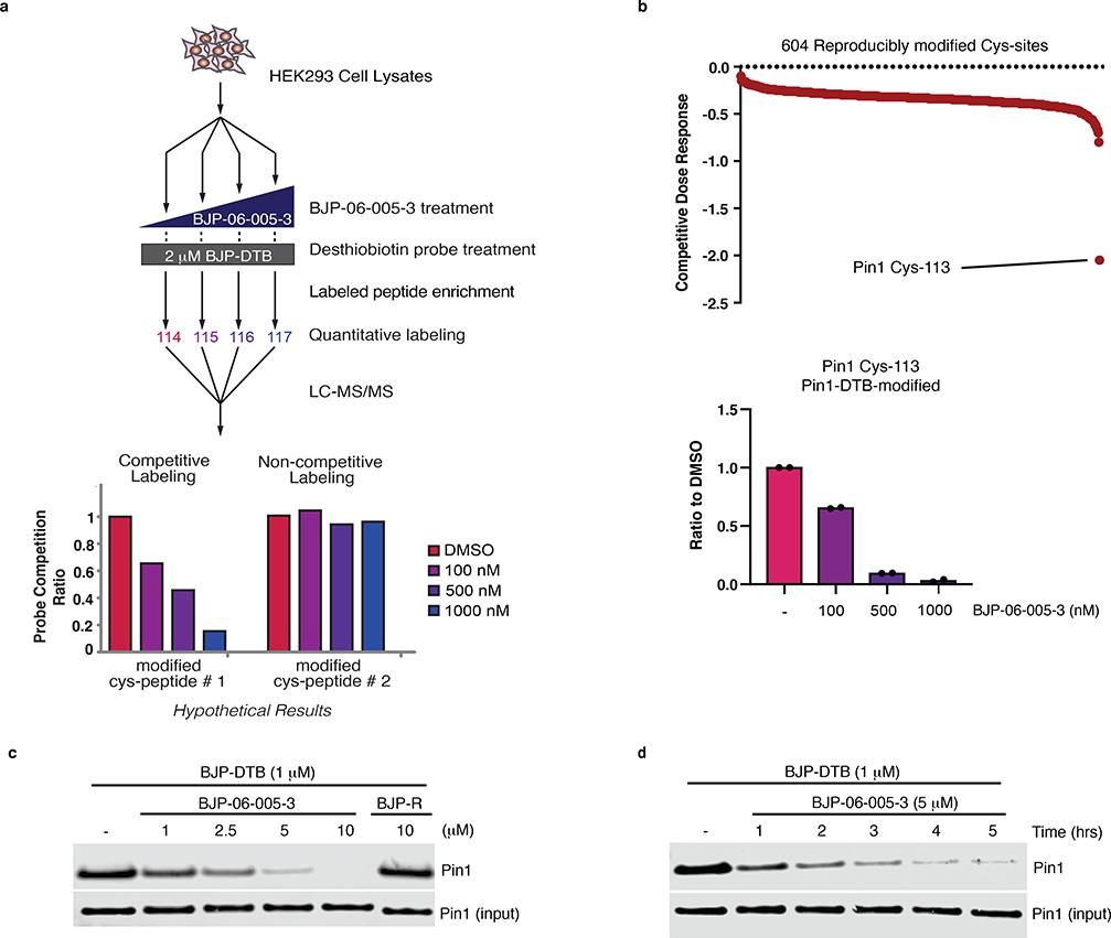
Peptidyl-prolyl cis/trans isomerase NIMA-interacting 1 (Pin1) is commonly overexpressed in human cancers, including pancreatic ductal adenocarcinoma (PDAC). While Pin1 is dispensable for viability in mice, it is required for activated Ras to induce tumorigenesis, suggesting a role for Pin1 inhibitors in Ras-driven tumors, such as PDAC. We report the development of rationally designed peptide inhibitors that covalently target Cys113, a highly conserved cysteine located in the Pin1 active site. The inhibitors were iteratively optimized for potency, selectivity and cell permeability to give BJP-06-005-3, a versatile tool compound with which to probe Pin1 biology and interrogate its role in cancer. In parallel to inhibitor development, we employed genetic and chemical-genetic strategies to assess the consequences of Pin1 loss in human PDAC cell lines. We demonstrate that Pin1 cooperates with mutant KRAS to promote transformation in PDAC, and that Pin1 inhibition impairs cell viability over time in PDAC cell lines.

摘要

肽基脯氨酰顺/反异构酶 NIMA 相互作用蛋白 1(Pin1)在包括胰腺导管腺癌(PDAC)在内的人类癌症中普遍过表达。虽然 Pin1 在小鼠中对于生存力不是必需的,但它是激活的 Ras 诱导肿瘤发生所必需的,这表明 Pin1 抑制剂在 Ras 驱动的肿瘤中具有作用,例如 PDAC。我们报告了合理设计的肽抑制剂的开发,这些抑制剂共价靶向位于 Pin1 活性位点的高度保守半胱氨酸 Cys113。通过反复优化抑制剂的效力、选择性和细胞通透性,得到了 BJP-06-005-3,这是一种多功能工具化合物,可用于研究 Pin1 生物学并探究其在癌症中的作用。在进行抑制剂开发的同时,我们还采用了遗传和化学生物学策略来评估 Pin1 缺失在人 PDAC 细胞系中的后果。我们证明 Pin1 与突变型 KRAS 合作促进 PDAC 中的转化,并且 Pin1 抑制随着时间的推移会损害 PDAC 细胞系的细胞活力。

https://cdn.ncbi.nlm.nih.gov/pmc/blobs/962a/7442691/a69becd61651/nihms-1585335-f0001.jpg

文献AI研究员

20分钟写一篇综述,助力文献阅读效率提升50倍。

立即体验

用中文搜PubMed

大模型驱动的PubMed中文搜索引擎

马上搜索

文档翻译

学术文献翻译模型,支持多种主流文档格式。

立即体验