Suppr超能文献

先天免疫传感器 Toll 样受体 2 控制与衰老相关的分泌表型。

The innate immune sensor Toll-like receptor 2 controls the senescence-associated secretory phenotype.

机构信息

Cancer Research UK Edinburgh Centre, Institute of Genetics and Molecular Medicine, University of Edinburgh, Edinburgh EH4 2XU, UK.

Institute for Cell and Molecular Biosciences, Campus for Ageing and Vitality, Newcastle University Institute for Ageing, Newcastle University, Newcastle upon Tyne NE4 5PL, UK.

出版信息

Sci Adv. 2019 Jun 5;5(6):eaaw0254. doi: 10.1126/sciadv.aaw0254. eCollection 2019 Jun.

Abstract

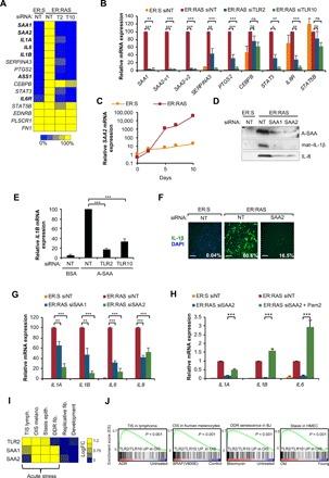
Cellular senescence is a stress response program characterized by a robust cell cycle arrest and the induction of a proinflammatory senescence-associated secretory phenotype (SASP) that is triggered through an unknown mechanism. Here, we show that, during oncogene-induced senescence (OIS), the Toll-like receptor 2 (TLR2) and its partner TLR10 are key mediators of senescence in vitro and in murine models. TLR2 promotes cell cycle arrest by regulating the tumor suppressors p53-p21, p16, and p15 and regulates the SASP through the induction of the acute-phase serum amyloids A1 and A2 (A-SAAs) that, in turn, function as the damage-associated molecular patterns (DAMPs) signaling through TLR2 in OIS. Last, we found evidence that the cGAS-STING cytosolic DNA sensing pathway primes TLR2 and A-SAAs expression in OIS. In summary, we report that innate immune sensing of senescence-associated DAMPs by TLR2 controls the SASP and reinforces the cell cycle arrest program in OIS.

摘要

细胞衰老(Cellular senescence)是一种应激反应程序,其特征是细胞周期明显停滞,以及诱导产生促炎的衰老相关分泌表型(SASP)。这种表型是通过未知机制触发的。在这里,我们发现,在致癌基因诱导的衰老(OIS)过程中,Toll 样受体 2(TLR2)及其伙伴 TLR10 是体外和小鼠模型中衰老的关键介质。TLR2 通过调节肿瘤抑制因子 p53-p21、p16 和 p15 来促进细胞周期停滞,并通过诱导急性相血清淀粉样蛋白 A1 和 A2(A-SAAs)来调节 SASP,而 A-SAAs 又作为损伤相关分子模式(DAMPs)通过 TLR2 在 OIS 中发挥作用。最后,我们发现证据表明,cGAS-STING 细胞质 DNA 感应途径可激活 TLR2 和 A-SAAs 在 OIS 中的表达。总之,我们报告说,TLR2 对衰老相关 DAMPs 的先天免疫感应控制着 SASP,并在 OIS 中加强细胞周期停滞程序。

https://cdn.ncbi.nlm.nih.gov/pmc/blobs/47ae/6551188/78c312b6afd2/aaw0254-F1.jpg

文献AI研究员

20分钟写一篇综述,助力文献阅读效率提升50倍。

立即体验

用中文搜PubMed

大模型驱动的PubMed中文搜索引擎

马上搜索

文档翻译

学术文献翻译模型,支持多种主流文档格式。

立即体验