Suppr超能文献

TREM2 功能可阻碍神经突斑块中的 tau 种子形成。

TREM2 function impedes tau seeding in neuritic plaques.

机构信息

Department of Neurology, Washington University School of Medicine, St. Louis, MO, USA.

Hope Center for Neurological Disorders, Washington University School of Medicine, St. Louis, MO, USA.

出版信息

Nat Neurosci. 2019 Aug;22(8):1217-1222. doi: 10.1038/s41593-019-0433-0. Epub 2019 Jun 24.

Abstract

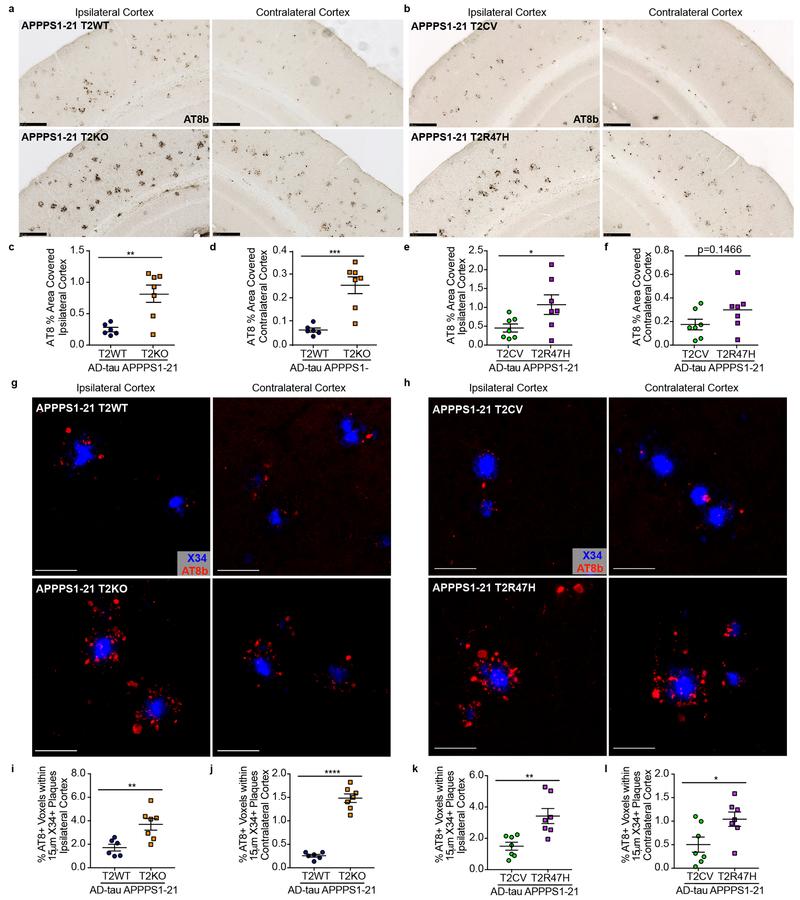
Variants in the triggering receptor expressed on myeloid cells 2 (TREM2) have been associated with increased risk for sporadic, late-onset Alzheimer's disease. Here we show that germline knockout of Trem2 or the TREM2 variant reduces microgliosis around amyloid-β plaques and facilitates the seeding and spreading of neuritic plaque tau aggregates. These findings demonstrate a key role for TREM2 and microglia in limiting the development of peri-plaque tau pathologies.

摘要

髓系细胞触发受体 2(TREM2)的变异与散发性、晚发性阿尔茨海默病的风险增加有关。在这里,我们表明 Trem2 或 TREM2 变体的种系敲除可减少淀粉样蛋白-β斑块周围的小胶质细胞增生,并促进神经原纤维斑块 tau 聚集物的播种和扩散。这些发现表明 TREM2 和小胶质细胞在限制斑块周围 tau 病变的发展中起着关键作用。

https://cdn.ncbi.nlm.nih.gov/pmc/blobs/5f58/6660358/beef7e38f4bf/nihms-1530054-f0001.jpg

文献AI研究员

20分钟写一篇综述,助力文献阅读效率提升50倍。

立即体验

用中文搜PubMed

大模型驱动的PubMed中文搜索引擎

马上搜索

文档翻译

学术文献翻译模型,支持多种主流文档格式。

立即体验