Suppr超能文献

非经典 Wnt 信号通路调控血管生成中细胞集体迁移的连接力学偶联。

Non-canonical Wnt signaling regulates junctional mechanocoupling during angiogenic collective cell migration.

机构信息

Instituto de Medicina Molecular, Faculdade de Medicina, Universidade de Lisboa, Lisbon, Portugal.

出版信息

Elife. 2019 Jun 27;8:e45853. doi: 10.7554/eLife.45853.

Abstract

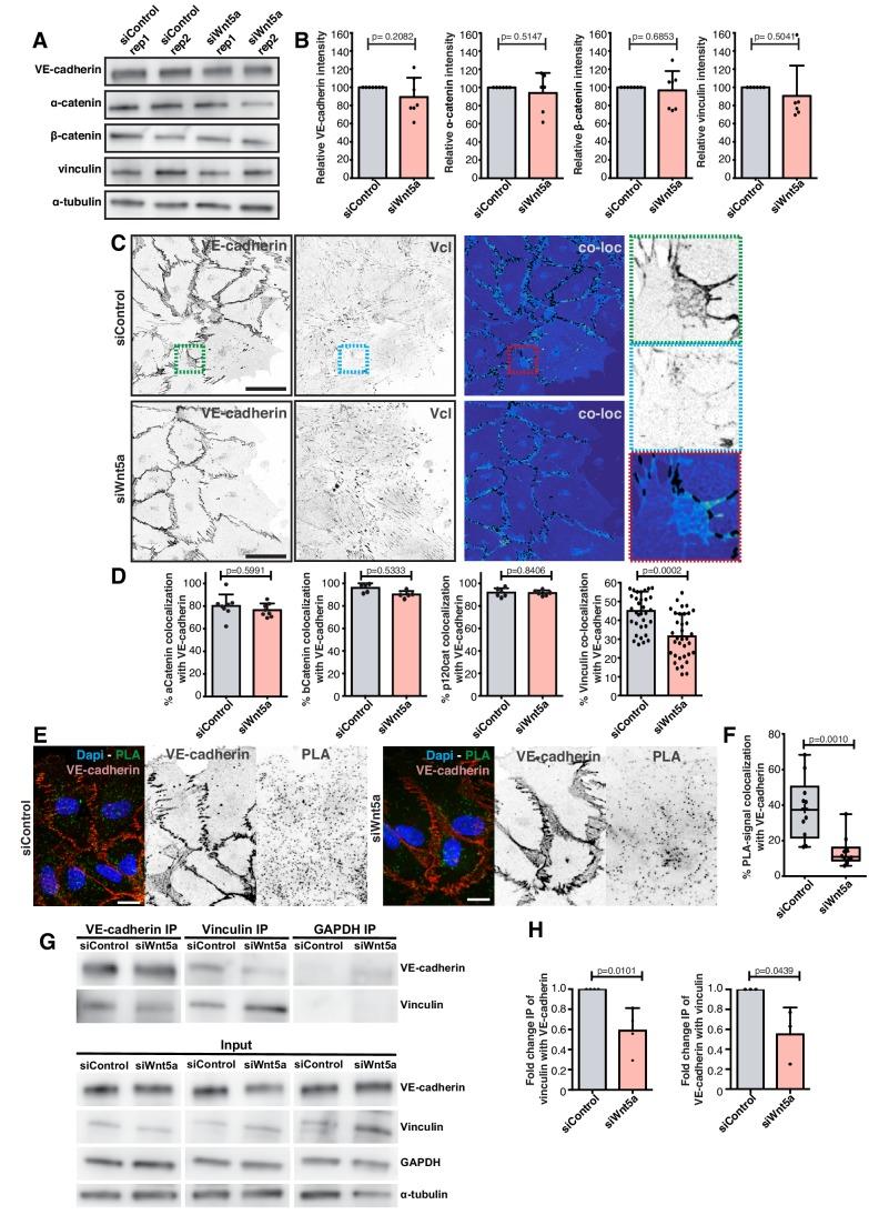
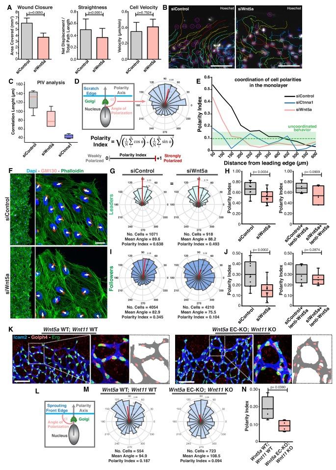
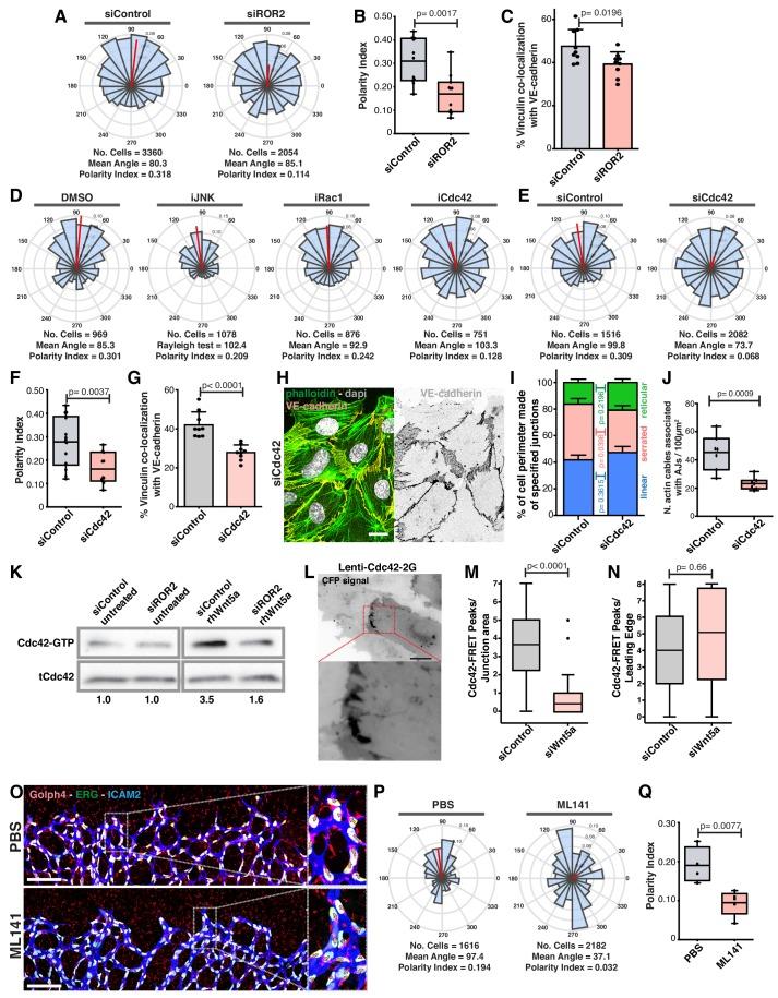
Morphogenesis of hierarchical vascular networks depends on the integration of multiple biomechanical signals by endothelial cells, the cells lining the interior of blood vessels. Expansion of vascular networks arises through sprouting angiogenesis, a process involving extensive cell rearrangements and collective cell migration. Yet, the mechanisms controlling angiogenic collective behavior remain poorly understood. Here, we show this collective cell behavior is regulated by non-canonical Wnt signaling. We identify that Wnt5a specifically activates Cdc42 at cell junctions downstream of ROR2 to reinforce coupling between adherens junctions and the actin cytoskeleton. We show that Wnt5a signaling stabilizes vinculin binding to alpha-catenin, and abrogation of vinculin in vivo and in vitro leads to uncoordinated polarity and deficient sprouting angiogenesis in . Our findings highlight how non-canonical Wnt signaling coordinates collective cell behavior during vascular morphogenesis by fine-tuning junctional mechanocoupling between endothelial cells.

摘要

层次血管网络的形态发生取决于内皮细胞(血管内部的细胞)对多种生物力学信号的整合。血管网络的扩张是通过血管生成的出芽来实现的,这一过程涉及广泛的细胞重排和集体细胞迁移。然而,控制血管生成集体行为的机制仍知之甚少。在这里,我们表明这种集体细胞行为受到非经典 Wnt 信号的调节。我们发现 Wnt5a 特异性地激活 ROR2 下游细胞连接处的 Cdc42,以加强黏着连接和肌动球蛋白细胞骨架之间的连接。我们表明 Wnt5a 信号稳定了 vinculin 与α-catenin 的结合,体内和体外的 vinculin 缺失导致极性不协调和血管生成芽缺乏。我们的发现强调了非经典 Wnt 信号如何通过精细调节内皮细胞之间的连接机械耦联来协调血管形态发生过程中的集体细胞行为。

https://cdn.ncbi.nlm.nih.gov/pmc/blobs/6bfd/6684320/314c3cf06dd3/elife-45853-fig1.jpg

文献AI研究员

20分钟写一篇综述,助力文献阅读效率提升50倍。

立即体验

用中文搜PubMed

大模型驱动的PubMed中文搜索引擎

马上搜索

文档翻译

学术文献翻译模型,支持多种主流文档格式。

立即体验