Suppr超能文献

与 MHC 错配库中相关抗原和 TCR 选择有关的关键特征,用于治疗癌症。

Key Features Relevant to Select Antigens and TCR From the MHC-Mismatched Repertoire to Treat Cancer.

机构信息

Klinik und Poliklinik für Innere Medizin III, Klinikum rechts der Isar, Technische Universität München, Munich, Germany.

Center for Integrated Protein Science at the Department for Biosciences, Technische Universität München, Freising, Germany.

出版信息

Front Immunol. 2019 Jun 28;10:1485. doi: 10.3389/fimmu.2019.01485. eCollection 2019.

Abstract

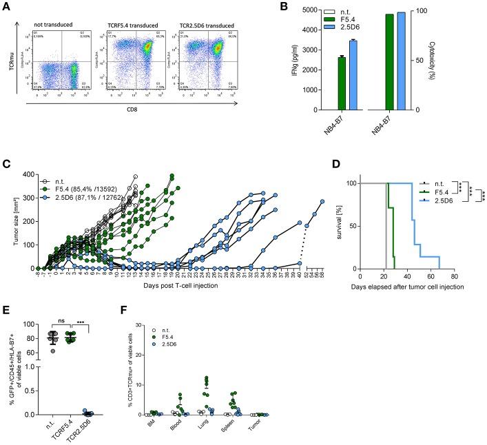
Adoptive transfer of T cells transgenic for tumor-reactive T-cell receptors (TCR) is an attractive immunotherapeutic approach. However, clinical translation is so far limited due to challenges in the identification of suitable target antigens as well as TCRs that are concurrent safe and efficient. Definition of key characteristics relevant for effective and specific tumor rejection is essential to improve current TCR-based adoptive T-cell immunotherapies. We here characterized in-depth two TCRs derived from the human leukocyte antigen (HLA)-mismatched allogeneic repertoire targeting two different myeloperoxidase (MPO)-derived peptides presented by the same HLA-restriction element side by side comprising state of the art biochemical and cellular , and experiments. experiments reveal comparable functional avidities, off-rates, and cytotoxic activities for both TCRs. However, we observed differences especially with respect to cytokine secretion and cross-reactivity as well as activity. Biochemical and analyses demonstrate different binding qualities of MPO-peptides to the HLA-complex determining TCR qualities. We conclude from our biochemical and analyses of peptide-HLA-binding that rigid and high-affinity binding of peptides is one of the most important factors for isolation of TCRs with high specificity and tumor rejection capacity from the MHC-mismatched repertoire. Based on our results, we developed a workflow for selection of such TCRs with high potency and safety profile suitable for clinical translation.

摘要

过继转导肿瘤反应性 T 细胞受体 (TCR) 的 T 细胞是一种有吸引力的免疫治疗方法。然而,由于合适的靶抗原以及安全且有效的 TCR 的鉴定方面存在挑战,临床转化至今受到限制。定义与有效和特异性肿瘤排斥相关的关键特征对于改进目前基于 TCR 的过继性 T 细胞免疫疗法至关重要。我们在这里深入研究了两个源自人类白细胞抗原 (HLA) 错配同种异体库的 TCR,它们靶向由相同 HLA 限制元件并排呈现的两种不同的髓过氧化物酶 (MPO) 衍生肽,包括最先进的生化和细胞实验。实验揭示了这两个 TCR 的可比功能亲和力、脱靶率和细胞毒性活性。然而,我们观察到了特别是在细胞因子分泌和交叉反应性以及活性方面的差异。生化和分析表明 MPO 肽与 HLA 复合物的不同结合质量决定了 TCR 的质量。我们从对肽-HLA 结合的生化和分析中得出结论,肽的刚性和高亲和力结合是从 MHC 错配库中分离出具有高特异性和肿瘤排斥能力的 TCR 的最重要因素之一。基于我们的结果,我们开发了一种用于选择具有高效力和安全性特征的此类 TCR 的工作流程,适合临床转化。

https://cdn.ncbi.nlm.nih.gov/pmc/blobs/ff29/6611213/7720cdb26410/fimmu-10-01485-g0001.jpg

文献AI研究员

20分钟写一篇综述,助力文献阅读效率提升50倍。

立即体验

用中文搜PubMed

大模型驱动的PubMed中文搜索引擎

马上搜索

文档翻译

学术文献翻译模型,支持多种主流文档格式。

立即体验