Suppr超能文献

线粒体 RNA 周转缺陷导致体内双链 RNA 的积累。

Defects of mitochondrial RNA turnover lead to the accumulation of double-stranded RNA in vivo.

机构信息

Department of Medical Biochemistry and Biophysics, Karolinska Institutet, Stockholm, Sweden.

Max Planck Institute Biology of Ageing - Karolinska Institutet Laboratory, Karolinska Institutet, Stockholm, Sweden.

出版信息

PLoS Genet. 2019 Jul 31;15(7):e1008240. doi: 10.1371/journal.pgen.1008240. eCollection 2019 Jul.

Abstract

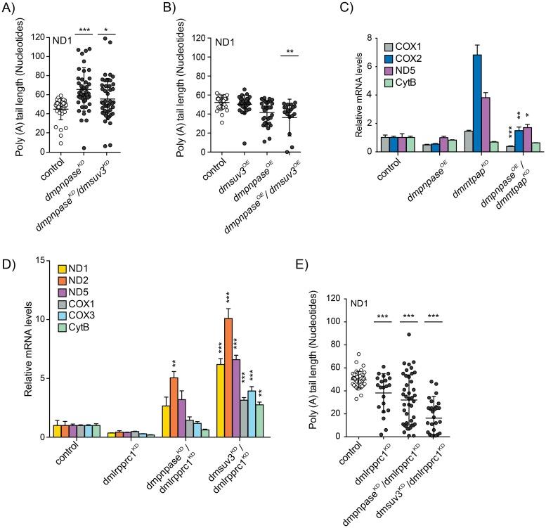
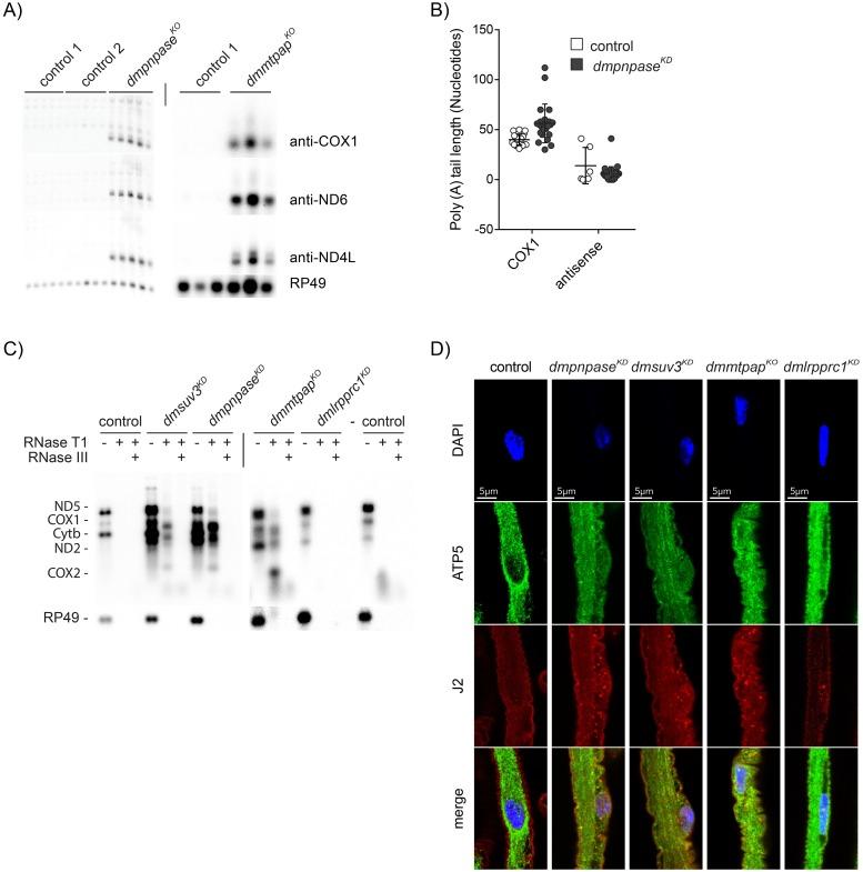
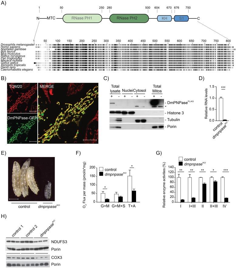
The RNA helicase SUV3 and the polynucleotide phosphorylase PNPase are involved in the degradation of mitochondrial mRNAs but their roles in vivo are not fully understood. Additionally, upstream processes, such as transcript maturation, have been linked to some of these factors, suggesting either dual roles or tightly interconnected mechanisms of mitochondrial RNA metabolism. To get a better understanding of the turn-over of mitochondrial RNAs in vivo, we manipulated the mitochondrial mRNA degrading complex in Drosophila melanogaster models and studied the molecular consequences. Additionally, we investigated if and how these factors interact with the mitochondrial poly(A) polymerase, MTPAP, as well as with the mitochondrial mRNA stabilising factor, LRPPRC. Our results demonstrate a tight interdependency of mitochondrial mRNA stability, polyadenylation and the removal of antisense RNA. Furthermore, disruption of degradation, as well as polyadenylation, leads to the accumulation of double-stranded RNAs, and their escape out into the cytoplasm is associated with an altered immune-response in flies. Together our results suggest a highly organised and inter-dependable regulation of mitochondrial RNA metabolism with far reaching consequences on cellular physiology.

摘要

RNA 解旋酶 SUV3 和多核苷酸磷酸化酶 PNPase 参与线粒体 mRNA 的降解,但它们在体内的作用尚未完全阐明。此外,转录成熟等上游过程与其中一些因素有关,这表明线粒体 RNA 代谢存在双重作用或紧密相关的机制。为了更好地了解体内线粒体 RNA 的周转,我们在果蝇模型中操纵线粒体 mRNA 降解复合物,并研究其分子后果。此外,我们还研究了这些因素是否以及如何与线粒体多聚(A)聚合酶 MTPAP 以及线粒体 mRNA 稳定因子 LRPPRC 相互作用。我们的结果表明,线粒体 mRNA 稳定性、多聚腺苷酸化和反义 RNA 去除之间存在紧密的相互依存关系。此外,降解和多聚腺苷酸化的破坏会导致双链 RNA 的积累,其逃逸到细胞质中与果蝇的免疫反应改变有关。总之,我们的研究结果表明,线粒体 RNA 代谢受到高度组织和相互依赖的调控,对细胞生理学有深远的影响。

https://cdn.ncbi.nlm.nih.gov/pmc/blobs/59ea/6668790/7004fb1a1c25/pgen.1008240.g001.jpg

文献AI研究员

20分钟写一篇综述,助力文献阅读效率提升50倍。

立即体验

用中文搜PubMed

大模型驱动的PubMed中文搜索引擎

马上搜索

文档翻译

学术文献翻译模型,支持多种主流文档格式。

立即体验