Suppr超能文献

高通量发现功能蛋白修饰的热点热图分析。

High throughput discovery of functional protein modifications by Hotspot Thermal Profiling.

机构信息

Department of Chemistry, The University of Chicago, Chicago, IL, USA.

Institute for Genomics and Systems Biology, The University of Chicago, Chicago, IL, USA.

出版信息

Nat Methods. 2019 Sep;16(9):894-901. doi: 10.1038/s41592-019-0499-3. Epub 2019 Aug 5.

Abstract

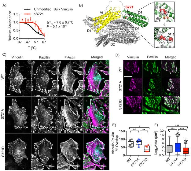
Mass spectrometry enables global analysis of posttranslationally modified proteoforms from biological samples, yet we still lack methods to systematically predict, or even prioritize, which modification sites may perturb protein function. Here we describe a proteomic method, Hotspot Thermal Profiling, to detect the effects of site-specific protein phosphorylation on the thermal stability of thousands of native proteins in live cells. This massively parallel biophysical assay unveiled shifts in overall protein stability in response to site-specific phosphorylation sites, as well as trends related to protein function and structure. This method can detect intrinsic changes to protein structure as well as extrinsic changes to protein-protein and protein-metabolite interactions resulting from phosphorylation. Finally, we show that functional 'hotspot' protein modification sites can be discovered and prioritized for study in a high-throughput and unbiased fashion. This approach is applicable to diverse organisms, cell types and posttranslational modifications.

摘要

质谱分析能够对生物样本中的翻译后修饰蛋白质组进行全面分析,但我们仍然缺乏系统预测(甚至是优先考虑)哪些修饰位点可能会干扰蛋白质功能的方法。在这里,我们描述了一种蛋白质组学方法——热点热 profiling(Hotspot Thermal Profiling),用于检测特定蛋白质磷酸化位点对活细胞中数千种天然蛋白质热稳定性的影响。这种大规模平行的生物物理测定方法揭示了针对特定磷酸化位点的整体蛋白质稳定性变化,以及与蛋白质功能和结构相关的趋势。这种方法可以检测到由于磷酸化导致的蛋白质结构的内在变化,以及蛋白质-蛋白质和蛋白质-代谢物相互作用的外在变化。最后,我们表明,可以以高通量和无偏倚的方式发现并优先研究具有功能的“热点”蛋白质修饰位点。这种方法适用于不同的生物体、细胞类型和翻译后修饰。

https://cdn.ncbi.nlm.nih.gov/pmc/blobs/06e0/7238970/4547ff63034c/nihms-1532631-f0001.jpg

文献AI研究员

20分钟写一篇综述,助力文献阅读效率提升50倍。

立即体验

用中文搜PubMed

大模型驱动的PubMed中文搜索引擎

马上搜索

文档翻译

学术文献翻译模型,支持多种主流文档格式。

立即体验