Suppr超能文献

神经肽 F 通过一个雄性特异性神经元回路调节 中的求偶行为。

Neuropeptide F regulates courtship in through a male-specific neuronal circuit.

机构信息

Department of Molecular, Cellular and Developmental Biology, and the Neuroscience Research Institute, University of California, Santa Barbara, Santa Barbara, United States.

Institute of Insect Sciences, Zhejiang University, Hangzhou, China.

出版信息

Elife. 2019 Aug 12;8:e49574. doi: 10.7554/eLife.49574.

Abstract

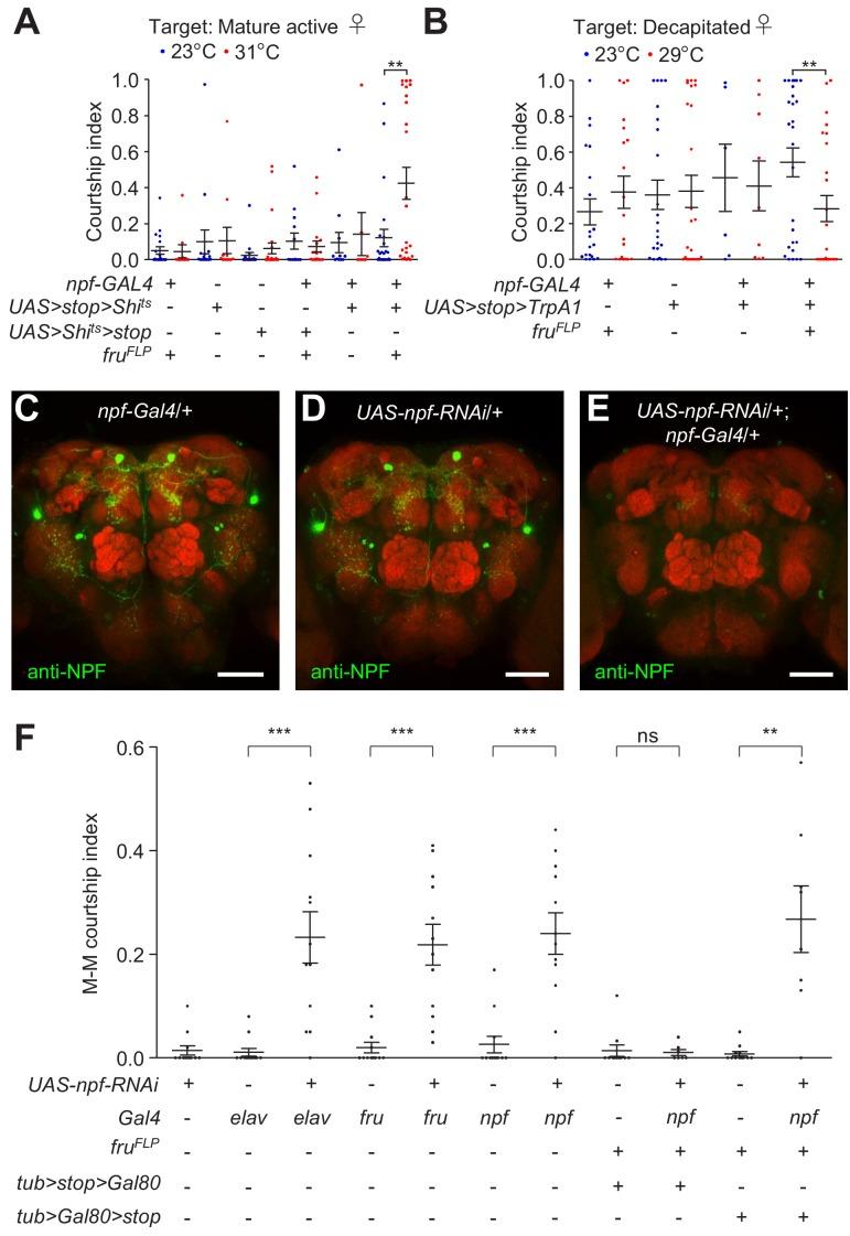
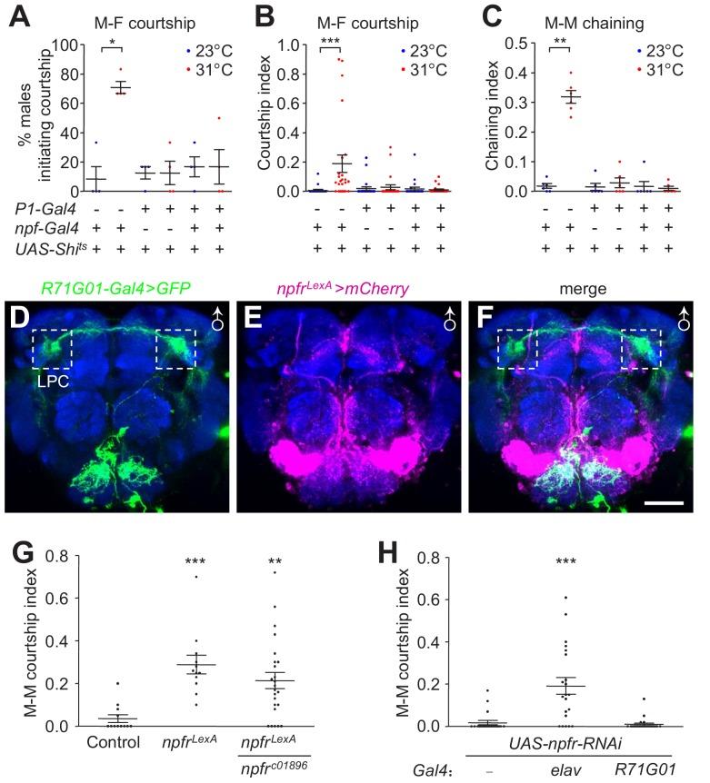
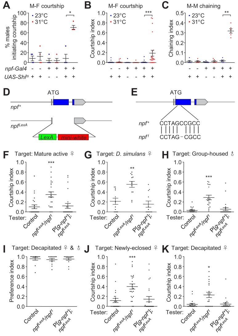
Male courtship is provoked by perception of a potential mate. In addition, the likelihood and intensity of courtship are influenced by recent mating experience, which affects sexual drive. Using , we found that the homolog of mammalian neuropeptide Y, neuropeptide F (NPF), and a cluster of male-specific NPF (NPF) neurons, regulate courtship through affecting courtship drive. Disrupting NPF signaling produces sexually hyperactive males, which are resistant to sexual satiation, and whose courtship is triggered by sub-optimal stimuli. We found that NPF neurons make synaptic connections with P1 neurons, which comprise the courtship decision center. Activation of P1 neurons elevates NPF neuronal activity, which then act through NPF receptor neurons to suppress male courtship, and maintain the proper level of male courtship drive.

摘要

雄性能否求偶取决于其对潜在配偶的感知。此外,求偶的可能性和强度受到近期交配经历的影响,而交配经历会影响性驱力。我们利用果蝇模型发现,与哺乳动物神经肽 Y 同源的神经肽 F(NPF),以及一组雄性特异性的 NPF(NPF)神经元,通过影响求偶驱力来调节求偶行为。破坏 NPF 信号会产生性欲亢进的雄性,它们对性满足不敏感,而且其求偶行为会被次优刺激触发。我们发现,NPF 神经元与 P1 神经元形成突触连接,P1 神经元构成求偶决策中心。激活 P1 神经元会提高 NPF 神经元的活性,进而通过 NPF 受体神经元抑制雄性求偶,维持雄性求偶驱力的适当水平。

https://cdn.ncbi.nlm.nih.gov/pmc/blobs/137b/6721794/b47019997c87/elife-49574-fig1.jpg

文献AI研究员

20分钟写一篇综述,助力文献阅读效率提升50倍。

立即体验

用中文搜PubMed

大模型驱动的PubMed中文搜索引擎

马上搜索

文档翻译

学术文献翻译模型,支持多种主流文档格式。

立即体验