Suppr超能文献

长链非编码 RNA-MTA2TR 通过驱动 HIF-1α 的去乙酰化依赖性积累在胰腺癌中发挥启动子作用。

LncRNA-MTA2TR functions as a promoter in pancreatic cancer via driving deacetylation-dependent accumulation of HIF-1α.

机构信息

Department of Emergency Surgery, Union Hospital, Tongji Medical College, Huazhong University of Science and Technology, Wuhan 430022, China.

Department of Pancreatic Surgery, Union Hospital, Tongji Medical College, Huazhong University of Science and Technology, Wuhan 430022, China.

出版信息

Theranostics. 2019 Jul 9;9(18):5298-5314. doi: 10.7150/thno.34559. eCollection 2019.

Abstract

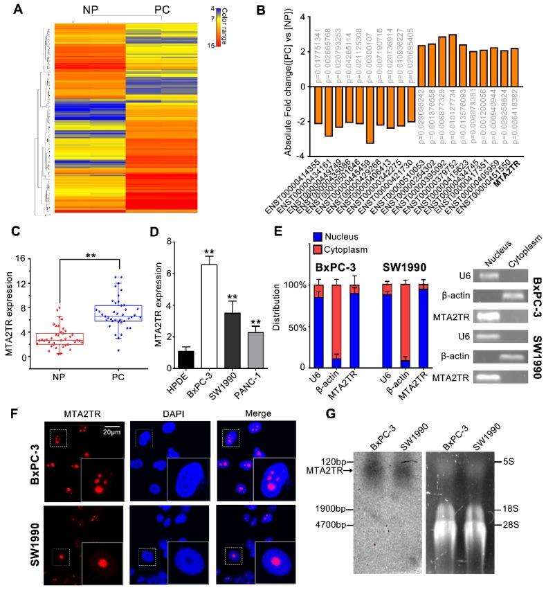
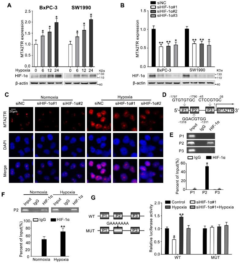
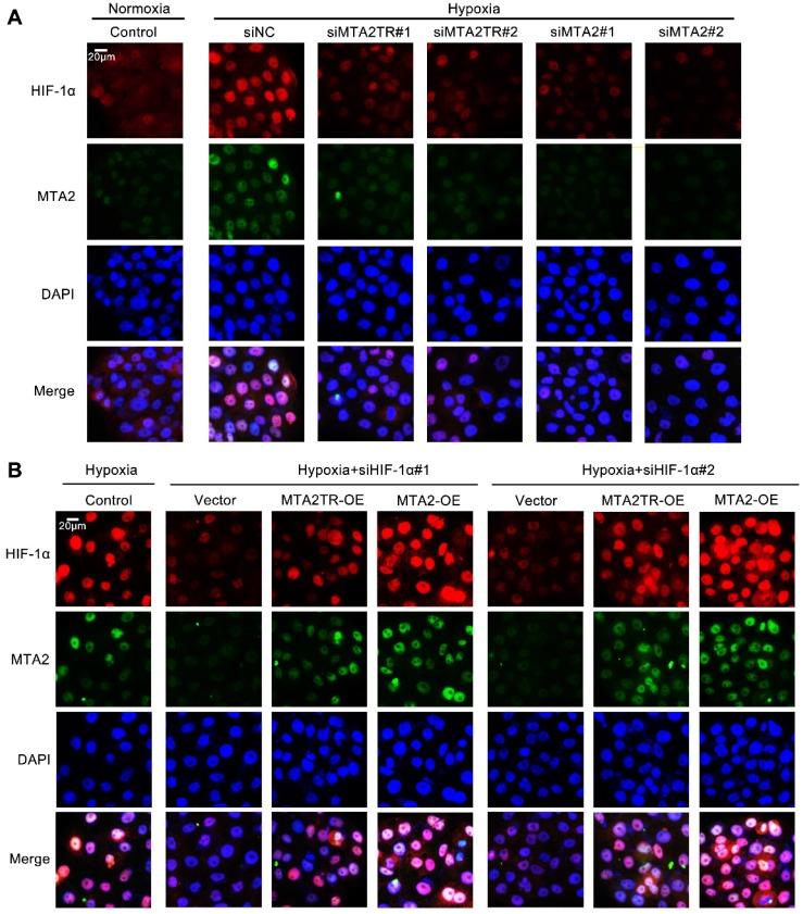
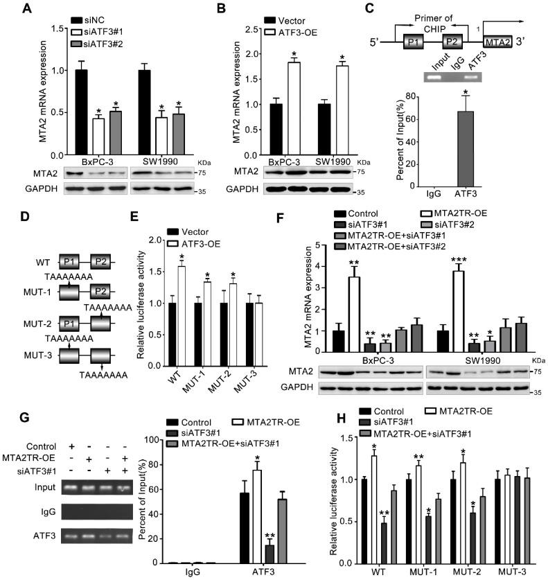
: Hypoxia has been proved to contribute to aggressive phenotype of cancers, while functional and regulatory mechanism of long noncoding RNA (lncRNA) in the contribution of hypoxia on pancreatic cancer (PC) tumorigenesis is incompletely understood. The aim of this study was to uncover the regulatory and functional roles for hypoxia-induced lncRNA-MTA2TR (MTA2 transcriptional regulator RNA, AF083120.1) in the regulation of PC tumorigenesis. : A lncRNA microarray confirmed MTA2TR expression in tissues of PC patients. The effects of MTA2TR on proliferation and metastasis of PC cells and xenograft models were determined, and the key mechanisms by which MTA2TR promotes PC were further dissected. Furthermore, the expression and regulation of MTA2TR under hypoxic conditions in PC cells were assessed. We also assessed the correlation between MTA2TR expression and PC patient clinical outcomes. : We found that metastasis associated protein 2 (MTA2) transcriptional regulator lncRNA (MTA2TR) was overexpressed in PC patient tissues relative to paired noncancerous tissues. Furthermore, we found that depletion of MTA2TR significantly inhibited PC cell proliferation and invasion both in vitro and in vivo. We further demonstrated that MTA2TR transcriptionally upregulates MTA2 expression by recruiting activating transcription factor 3 (ATF3) to the promoter area of MTA2. Consequentially, MTA2 can stabilize the HIF-1α protein via deacetylation, which further activates HIF-1α transcriptional activity. Interestingly, our results revealed that MTA2TR is transcriptionally regulated by HIF-1α under hypoxic conditions. Our clinical samples further indicated that the overexpression of MTA2TR was correlated with MTA2 upregulation, as well as with reduced overall survival (OS) in PC patients. : These results suggest that feedback between MTA2TR and HIF-1α may play a key role in regulating PC tumorigenesis, thus potentially highlighting novel avenues PC treatment.

摘要

缺氧已被证明有助于癌症的侵袭表型,然而长链非编码 RNA(lncRNA)在缺氧对胰腺癌(PC)肿瘤发生中的功能和调节机制尚不完全清楚。本研究旨在揭示缺氧诱导的 lncRNA-MTA2TR(MTA2 转录调节剂 RNA,AF083120.1)在调节 PC 肿瘤发生中的调节和功能作用。

lncRNA 微阵列证实了 MTA2TR 在 PC 患者组织中的表达。确定了 MTA2TR 对 PC 细胞增殖和转移的影响,并进一步剖析了 MTA2TR 促进 PC 的关键机制。此外,还评估了 MTA2TR 在 PC 细胞缺氧条件下的表达和调节。我们还评估了 MTA2TR 表达与 PC 患者临床结局的相关性。

我们发现,转移相关蛋白 2(MTA2)转录调节剂 lncRNA(MTA2TR)在 PC 患者组织中相对于配对的非癌组织过度表达。此外,我们发现,MTA2TR 的耗竭显著抑制了 PC 细胞在体外和体内的增殖和侵袭。我们进一步证明,MTA2TR 通过募集激活转录因子 3(ATF3)到 MTA2 的启动子区域来转录上调 MTA2 的表达。结果,MTA2 通过去乙酰化稳定 HIF-1α 蛋白,从而进一步激活 HIF-1α 转录活性。有趣的是,我们的结果表明,MTA2TR 在缺氧条件下是由 HIF-1α 转录调控的。我们的临床样本进一步表明,MTA2TR 的过度表达与 MTA2 的上调以及 PC 患者总生存(OS)降低相关。

这些结果表明,MTA2TR 与 HIF-1α 之间的反馈可能在调节 PC 肿瘤发生中起关键作用,从而为 PC 的治疗提供新的途径。

https://cdn.ncbi.nlm.nih.gov/pmc/blobs/30c8/6691583/b0ed9c11b79e/thnov09p5298g001.jpg

文献AI研究员

20分钟写一篇综述,助力文献阅读效率提升50倍。

立即体验

用中文搜PubMed

大模型驱动的PubMed中文搜索引擎

马上搜索

文档翻译

学术文献翻译模型,支持多种主流文档格式。

立即体验