Suppr超能文献

核输出家族蛋白 Nxf3 对 piRNA 前体输出的特异性。

Specialization of the nuclear export family protein Nxf3 for piRNA precursor export.

机构信息

Cancer Research UK Cambridge Institute, Li Ka Shing Centre, University of Cambridge, Cambridge CB2 0RE, United Kingdom.

Cold Spring Harbor Laboratory, Cold Spring Harbor, New York 11724, USA.

出版信息

Genes Dev. 2019 Sep 1;33(17-18):1208-1220. doi: 10.1101/gad.328690.119. Epub 2019 Aug 15.

Abstract

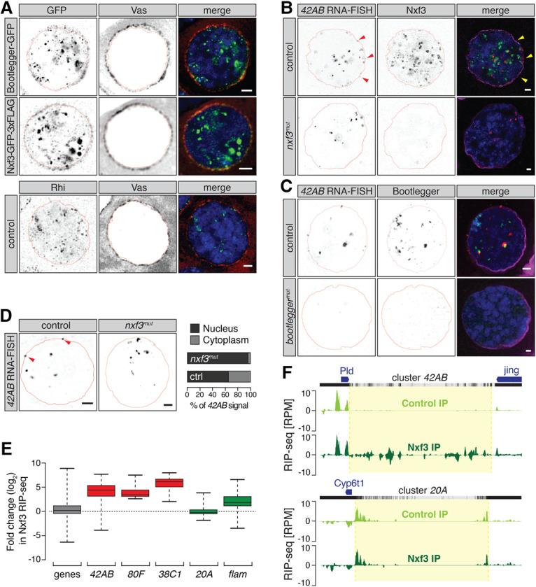
The PIWI-interacting RNA (piRNA) pathway is a conserved small RNA-based immune system that protects animal germ cell genomes from the harmful effects of transposon mobilization. In ovaries, most piRNAs originate from dual-strand clusters, which generate piRNAs from both genomic strands. Dual-strand clusters use noncanonical transcription mechanisms. Although transcribed by RNA polymerase II, cluster transcripts lack splicing signatures and poly(A) tails. mRNA processing is important for general mRNA export mediated by nuclear export factor 1 (Nxf1). Although UAP56, a component of the transcription and export complex, has been implicated in piRNA precursor export, it remains unknown how dual-strand cluster transcripts are specifically targeted for piRNA biogenesis by export from the nucleus to cytoplasmic processing centers. Here we report that dual-strand cluster transcript export requires CG13741/Bootlegger and the nuclear export factor family protein Nxf3. Bootlegger is specifically recruited to piRNA clusters and in turn brings Nxf3. We found that Nxf3 specifically binds to piRNA precursors and is essential for their export to piRNA biogenesis sites, a process that is critical for germline transposon silencing. Our data shed light on how dual-strand clusters compensate for a lack of canonical features of mature mRNAs to be specifically exported via Nxf3, ensuring proper piRNA production.

摘要

PIWI 相互作用 RNA (piRNA) 途径是一种保守的基于小 RNA 的免疫系统,可保护动物生殖细胞基因组免受转座子激活的有害影响。在卵巢中,大多数 piRNA 源自双链簇,双链簇可从基因组的两条链生成 piRNA。双链簇使用非典型转录机制。尽管由 RNA 聚合酶 II 转录,但簇转录物缺乏剪接特征和 poly(A) 尾。mRNA 加工对于由核输出因子 1 (Nxf1) 介导的一般 mRNA 输出很重要。尽管转录和输出复合物的组成部分 UAP56 已被牵连到 piRNA 前体输出,但双链簇转录物如何通过从核输出到细胞质加工中心来专门靶向 piRNA 生物发生仍不清楚。在这里,我们报告双链簇转录物的输出需要 CG13741/Boootlegger 和核输出因子家族蛋白 Nxf3。Bootlegger 被特异性募集到 piRNA 簇,反过来又募集 Nxf3。我们发现 Nxf3 特异性结合 piRNA 前体,对于它们向 piRNA 生物发生位点的输出至关重要,这一过程对于生殖细胞转座子沉默至关重要。我们的数据阐明了双链簇如何补偿成熟 mRNA 的典型特征的缺乏,通过 Nxf3 特异性输出,确保适当的 piRNA 产生。

https://cdn.ncbi.nlm.nih.gov/pmc/blobs/a493/6719614/13532d345001/1208f01.jpg

文献AI研究员

20分钟写一篇综述,助力文献阅读效率提升50倍。

立即体验

用中文搜PubMed

大模型驱动的PubMed中文搜索引擎

马上搜索

文档翻译

学术文献翻译模型,支持多种主流文档格式。

立即体验