Suppr超能文献

组蛋白标记 H3K36me2 招募 DNMT3A 并塑造基因间 DNA 甲基化景观。

The histone mark H3K36me2 recruits DNMT3A and shapes the intergenic DNA methylation landscape.

机构信息

Laboratory of Chromatin Biology and Epigenetics, The Rockefeller University, New York, NY, USA.

Department of Human Genetics, McGill University, Montreal, Quebec, Canada.

出版信息

Nature. 2019 Sep;573(7773):281-286. doi: 10.1038/s41586-019-1534-3. Epub 2019 Sep 4.

Abstract

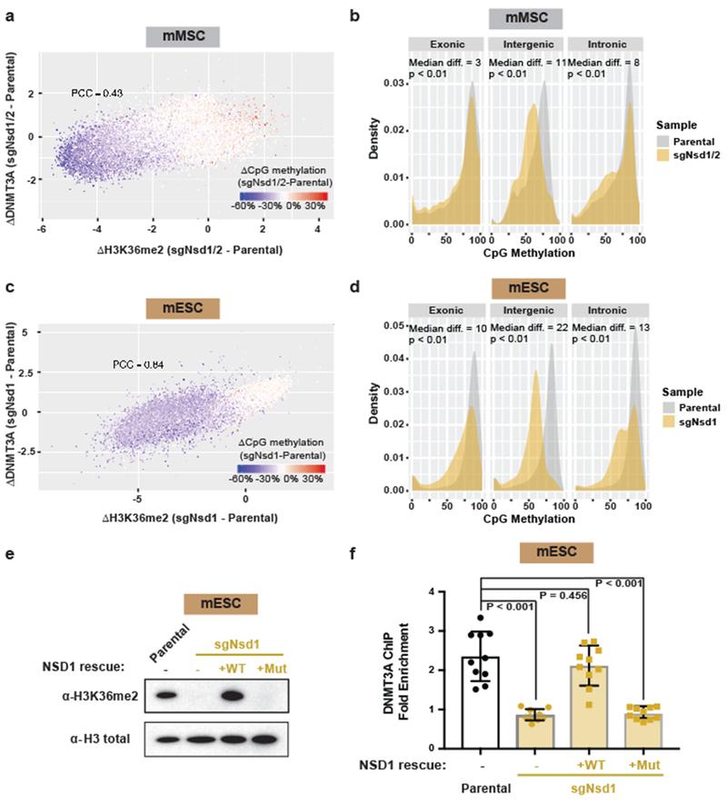
Enzymes that catalyse CpG methylation in DNA, including the DNA methyltransferases 1 (DNMT1), 3A (DNMT3A) and 3B (DNMT3B), are indispensable for mammalian tissue development and homeostasis. They are also implicated in human developmental disorders and cancers, supporting the critical role of DNA methylation in the specification and maintenance of cell fate. Previous studies have suggested that post-translational modifications of histones are involved in specifying patterns of DNA methyltransferase localization and DNA methylation at promoters and actively transcribed gene bodies. However, the mechanisms that control the establishment and maintenance of intergenic DNA methylation remain poorly understood. Tatton-Brown-Rahman syndrome (TBRS) is a childhood overgrowth disorder that is defined by germline mutations in DNMT3A. TBRS shares clinical features with Sotos syndrome (which is caused by haploinsufficiency of NSD1, a histone methyltransferase that catalyses the dimethylation of histone H3 at K36 (H3K36me2)), which suggests that there is a mechanistic link between these two diseases. Here we report that NSD1-mediated H3K36me2 is required for the recruitment of DNMT3A and maintenance of DNA methylation at intergenic regions. Genome-wide analysis shows that the binding and activity of DNMT3A colocalize with H3K36me2 at non-coding regions of euchromatin. Genetic ablation of Nsd1 and its paralogue Nsd2 in mouse cells results in a redistribution of DNMT3A to H3K36me3-modified gene bodies and a reduction in the methylation of intergenic DNA. Blood samples from patients with Sotos syndrome and NSD1-mutant tumours also exhibit hypomethylation of intergenic DNA. The PWWP domain of DNMT3A shows dual recognition of H3K36me2 and H3K36me3 in vitro, with a higher binding affinity towards H3K36me2 that is abrogated by TBRS-derived missense mutations. Together, our study reveals a trans-chromatin regulatory pathway that connects aberrant intergenic CpG methylation to human neoplastic and developmental overgrowth.

摘要

在 DNA 中催化 CpG 甲基化的酶,包括 DNA 甲基转移酶 1(DNMT1)、3A(DNMT3A)和 3B(DNMT3B),对于哺乳动物组织的发育和稳态是不可或缺的。它们也与人类发育障碍和癌症有关,这支持了 DNA 甲基化在细胞命运的特化和维持中的关键作用。先前的研究表明,组蛋白的翻译后修饰参与了启动子和活跃转录基因体中 DNA 甲基转移酶定位和 DNA 甲基化模式的特化。然而,控制基因间 DNA 甲基化的建立和维持的机制仍知之甚少。Tatton-Brown-Rahman 综合征(TBRS)是一种儿童期过度生长障碍,其特征是 DNMT3A 的种系突变。TBRS 与 Sotos 综合征具有临床特征(Sotos 综合征是由组蛋白甲基转移酶 NSD1 的单倍不足引起的,该酶催化组蛋白 H3 在 K36 处的二甲基化(H3K36me2)),这表明这两种疾病之间存在机制联系。本文报道 NSD1 介导的 H3K36me2 对于 DNMT3A 的募集和基因间区域 DNA 甲基化的维持是必需的。全基因组分析表明,DNMT3A 的结合和活性与常染色质中非编码区的 H3K36me2 共定位。在小鼠细胞中遗传敲除 Nsd1 和其同源物 Nsd2 会导致 DNMT3A 重新分配到 H3K36me3 修饰的基因体上,并减少基因间 DNA 的甲基化。来自 Sotos 综合征和 NSD1 突变肿瘤患者的血液样本也表现出基因间 DNA 的低甲基化。DNMT3A 的 PWWP 结构域在体外对 H3K36me2 和 H3K36me3 具有双重识别能力,与 H3K36me2 的结合亲和力更高,但 TBRS 衍生的错义突变会使其丧失。综上所述,我们的研究揭示了一种跨染色质调节途径,将异常的基因间 CpG 甲基化与人类肿瘤和发育性过度生长联系起来。

https://cdn.ncbi.nlm.nih.gov/pmc/blobs/e0c9/6742567/4e124545e295/nihms-1536823-f0007.jpg

文献AI研究员

20分钟写一篇综述,助力文献阅读效率提升50倍。

立即体验

用中文搜PubMed

大模型驱动的PubMed中文搜索引擎

马上搜索

文档翻译

学术文献翻译模型,支持多种主流文档格式。

立即体验