Suppr超能文献

VX-770 增强了许多人类 CFTR 疾病突变体的功能,其效果受磷酸化水平的影响。

VX-770-mediated potentiation of numerous human CFTR disease mutants is influenced by phosphorylation level.

机构信息

Division of Pulmonology, Allergy/Immunology, Cystic Fibrosis, and Sleep, Department of Pediatrics, Emory+Children's Center for Cystic Fibrosis and Airways Disease Research, Emory University School of Medicine and Children's Healthcare of Atlanta, Inc., 2015 Uppergate Drive, Atlanta, GA, 30322, USA.

出版信息

Sci Rep. 2019 Sep 17;9(1):13460. doi: 10.1038/s41598-019-49921-4.

Abstract

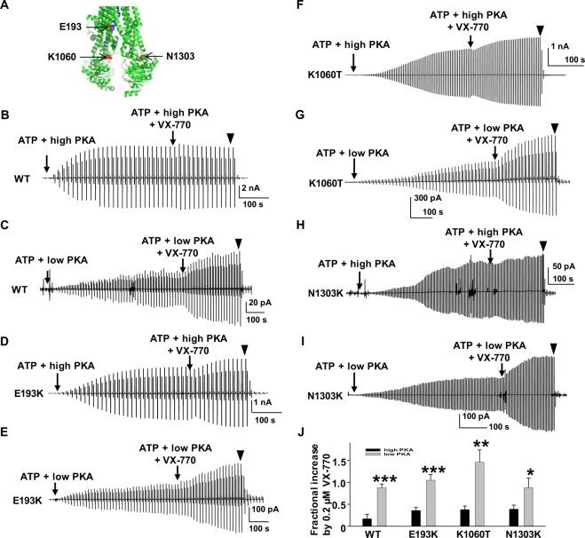
VX-770 (ivacaftor) is approved for clinical use in CF patients bearing multiple CFTR mutations. VX-770 potentiated wildtype CFTR and several disease mutants expressed in oocytes in a manner modulated by PKA-mediated phosphorylation. Potentiation of some other mutants, including G551D-CFTR, was less dependent upon the level of phosphorylation, likely related to the severe gating defects in these mutants exhibited in part by a shift in PKA sensitivity to activation, possibly due to an electrostatic interaction of D551 with K1250. Phosphorylation-dependent potentiation of wildtype CFTR and other variants also was observed in epithelial cells. Hence, the efficacy of potentiators may be obscured by a ceiling effect when drug screening is performed under strongly phosphorylating conditions. These results should be considered in campaigns for CFTR potentiator discovery, and may enable the expansion of VX-770 to CF patients bearing ultra-orphan CFTR mutations.

摘要

VX-770(ivacaftor)已获准在 CF 患者中用于临床治疗,这些患者携带多种 CFTR 突变。VX-770 可增强野生型 CFTR 和在卵母细胞中表达的几种疾病突变体的功能,其增强方式受 PKA 介导的磷酸化调节。一些其他突变体(包括 G551D-CFTR)的增强作用对磷酸化水平的依赖性较低,这可能与这些突变体的严重门控缺陷有关,部分原因是 PKA 敏感性的变化激活,可能是由于 D551 与 K1250 之间的静电相互作用。在上皮细胞中也观察到野生型 CFTR 和其他变体的磷酸化依赖性增强作用。因此,当在强烈磷酸化条件下进行药物筛选时,增效剂的疗效可能会被上限效应所掩盖。在 CFTR 增效剂发现的活动中应考虑这些结果,并且可能使 VX-770 扩展到携带超孤儿 CFTR 突变的 CF 患者。

https://cdn.ncbi.nlm.nih.gov/pmc/blobs/9f32/6749054/286008c50dcc/41598_2019_49921_Fig1_HTML.jpg

文献AI研究员

20分钟写一篇综述,助力文献阅读效率提升50倍。

立即体验

用中文搜PubMed

大模型驱动的PubMed中文搜索引擎

马上搜索

文档翻译

学术文献翻译模型,支持多种主流文档格式。

立即体验